近来【疫情四级风险地区疫情等级4级】

疫情风险等级划分标准是什么

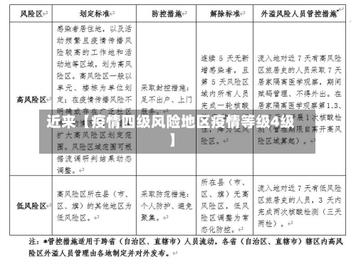
〖壹〗、高风险地区的定义:这类地区通常是指在一定时间内(通常是14天)累积新冠病例数超过50例,并且这段时间内发生过聚集性疫情。 中风险区域的特征:14天内出现过新增新冠确诊病例,但累计确诊病例数未超过50例;或者累计确诊病例超过50例,但在14天内没有发生聚集性疫情。

近来【疫情四级风险地区疫情等级4级】-第1张图片

〖贰〗、疫情等级划分的4个等级判定通常基于疫情传播风险、病例数量、防控需求及区域影响等综合因素,具体标准可能因地区或政策调整而略有差异。以下是通用判定逻辑的详细说明:四个等级的通用划分标准低风险地区 判定条件:无确诊病例,或连续14天内无新增本土确诊病例。

近来【疫情四级风险地区疫情等级4级】-第2张图片

〖叁〗、疫情风险区的划分主要依据病例数量、传播风险、区域特征及防控需求,通常分为高、中、低风险区,具体标准及查看方式如下:划分标准高风险区:病例数较多,且存在明显社区传播风险(如聚集性疫情)。通常以小区、村组或楼栋为单位划定,实行“足不出户、上门服务”的封控措施。

近来【疫情四级风险地区疫情等级4级】-第3张图片

〖肆〗、法律分析:高风险地区:一般是指累计新冠病例超过了50例,同时〖Fourteen〗、天内是有聚集性疫情发生。中风险区域:14天以内有新增新冠确诊病例,合计新冠肺炎确诊病例未超过50病例;共合计确诊的病例超过50例,14天之内未未发生聚集性疫情。

〖伍〗、疫情风险等级划分四个等级,以居住小区或村为单位,根据流调研判结果可调整风险区域范围。具体等级划分如下: 高风险地区:通常指累计新冠病例超过50例,且14天内出现聚集性疫情的地方。包括病例和无症状感染者居住地,以及疫情传播风险较高的工作地和活动地等。

新冠疫情分级标准是什么

〖壹〗、高风险地区的定义:这类地区通常是指在一定时间内(通常是14天)累积新冠病例数超过50例,并且这段时间内发生过聚集性疫情。 中风险区域的特征:14天内出现过新增新冠确诊病例,但累计确诊病例数未超过50例;或者累计确诊病例超过50例,但在14天内没有发生聚集性疫情。

〖贰〗、中风险区域:14天以内有新增新冠确诊病例,合计新冠肺炎确诊病例未超过50病例;共合计确诊的病例超过50例,14天之内未未发生聚集性疫情。低风险地区:没有确诊新冠肺炎病例,或连续14天都无新增加确诊新冠病例。

〖叁〗、法律分析:低中高风险等级划分标准 低风险:无确诊病例或连续14天无新增确诊病例;中风险:14天内有新增确诊病例,累计确诊病例不超过50例,或累计确诊病例超过50例,14天内未发生聚集性疫情;高风险:累计病例超过50例,14天内有聚集性疫情发生。

新冠风险地区划分标准

〖壹〗、一个地区如果累计确诊病例超过50例,并且14天内有聚集性疫情发生,则会被划分为高风险地区。以下是关于高风险地区的进一步说明:高风险地区定义:高风险地区指的是新冠病毒传播风险极高的区域,病例数量多且存在聚集性疫情。划分标准:除了累计确诊病例超过50例外,还需要满足14天内有聚集性疫情发生的条件。这两个条件同时满足时,该地区才会被划分为高风险地区。

〖贰〗、高风险地区的定义:这类地区通常是指在一定时间内(通常是14天)累积新冠病例数超过50例,并且这段时间内发生过聚集性疫情。 中风险区域的特征:14天内出现过新增新冠确诊病例,但累计确诊病例数未超过50例;或者累计确诊病例超过50例,但在14天内没有发生聚集性疫情。

〖叁〗、新冠风险等级划分为低风险地区、中风险地区和高风险地区。具体查询方式如下:通过微信城市服务查询:在微信城市服务中进入专区,点击“防疫查询”,再选取“疫情风险等级查询”,即可查看具体划分结果。等级划分依据:低风险地区:无确诊病例,或连续14天无新增确诊病例。

〖肆〗、新版防疫方案中风险地区等级划分主要依据疫情传播风险、病例数量及聚集性疫情规模等因素,划分为高、中、低风险地区,具体划分标准需通过官方渠道查询实时动态调整结果。以下是详细说明:划分依据:风险地区的等级划分并非固定不变,而是根据疫情的实际情况进行动态调整。

疫情等级划分4个等级怎么判定的

〖壹〗、疫情等级划分的4个等级判定通常基于疫情传播风险、病例数量、防控需求及区域影响等综合因素,具体标准可能因地区或政策调整而略有差异。以下是通用判定逻辑的详细说明:四个等级的通用划分标准低风险地区 判定条件:无确诊病例,或连续14天内无新增本土确诊病例。

〖贰〗、在中国,突发公共卫生事件的疫情分级标准主要划分为四个等级:特别重大(Ⅰ级):当疫情在全国范围内扩散,对社会经济造成严重威胁,或与已知传染病差异显著且传播迅速时,会被列为Ⅰ级响应。这一级别的疫情需要国家层面的高度重视和全面防控。

〖叁〗、决策层次与紧急程度变化突发公共卫生事件根据性质、危害程度和涉及范围划分为四级:特别重大(Ⅰ级)、重大(Ⅱ级)、较大(Ⅲ级)和一般(Ⅳ级)。Ⅰ级响应:针对特别重大事件,由省指挥部根据国务院决策部署统一指挥,全省范围内采取最严格的防控措施,如全面封锁、交通管制、大规模核酸检测等。

〖肆〗、疫情风险等级划分四个等级,以居住小区或村为单位,根据流调研判结果可调整风险区域范围。具体等级划分如下: 高风险地区:通常指累计新冠病例超过50例,且14天内出现聚集性疫情的地方。包括病例和无症状感染者居住地,以及疫情传播风险较高的工作地和活动地等。

〖伍〗、公共卫生事件根据其性质、危害程度和涉及范围,分为特别重大(Ⅰ级)、重大(Ⅱ级)、较大(Ⅲ级)和一般(Ⅳ级)四个等级。特别重大(Ⅰ级):疫情扩散范围:疫情在全国范围内扩散。社会经济影响:对社会经济造成严重威胁。

〖陆〗、疫情级别的划分可以根据不同的标准和背景有所不同,以下是一种常见的划分方式:一级(低风险):疫情零星散发,无显著传播。防控措施以日常监测和预案准备为主,确保疫情在初期就能得到有效控制。二级(中风险):局部地区出现聚集性疫情,表明病毒已经开始在特定区域内传播。

相关推荐

  • 东莞疫情停发地区名单(东莞疫情管控通告)

    东莞疫情停发地区名单(东莞疫情管控通告)

    东莞哪里被疫情封锁了通过查询相关资料显示,东莞市凤岗镇翡翠山湖臻萃园小区被疫情封锁了,自2022年8月31日起,凤岗镇划定高风险区、中风险区和低风险区。高风险区东莞市凤岗镇翡翠山湖臻萃园22栋。中风险区东莞市凤岗镇翡翠山湖臻萃园21栋、23栋。东莞市凤岗镇翡翠山湖臻萃园小区。此次暴发疫情的源头在大朗镇。周边几个镇区都以大朗为中心向四周扩散。很担心大朗旁边的...

  • 湖南地区疫情如何管控/湖南疫情管制

    湖南地区疫情如何管控/湖南疫情管制

    3月1日长沙县疾控发布紧急提醒月1日长沙县疾控发布紧急提醒,针对近期多地新增新冠肺炎阳性检测者的情况,为防范疫情输入和传播风险,提出以下防控措施:主动报备所有外省来(返)长沙县人员及湖南省内有疫情发生市州来(返)长沙县人员,需提前2天通过“我的长沙”APP或小程序报备。湖南长沙县发现1例外省输入确诊病例,为甘肃省嘉峪关人;贵州遵义通报1例外省关联确诊病例,...

  • 近来【襄阳哪些地区有疫情病例襄阳有感染者吗】

    近来【襄阳哪些地区有疫情病例襄阳有感染者吗】

    2022年8月23日襄阳市新增11例阳性感染者的通报〖壹〗、022年8月23日襄阳市新增11例阳性感染者的通报2022年8月23日0-24时,襄阳市新增新冠肺炎确诊病例2例,无症状感染者9例。近来,11人已转往武汉市金银潭医院隔离医学观察。有关情况通报如下:确诊病例7-8的活动轨迹,主要涉及以下点位:8月18日,南漳县城关镇金庙路50-1,城关镇金漳大道7...

  • 最近【滁州地区疫情等级划分,安徽省滁州市疫情严重吗】

    最近【滁州地区疫情等级划分,安徽省滁州市疫情严重吗】

    滁州现在是什么风险等级滁州市2025年第四季度物业服务企业信用评级结果为:全市参评企业共361家,其中甲级27家、乙级151家、丙级181家、丁级2家。评级结果对比分析与2024年第四季度相比,参评企业总数从347家增加至361家,增长14家。具体等级分布变化如下:甲级企业:数量从33家减少至27家,减少6家。企业风险状况:启信宝显示,三盛宏业投资(集团)...

  • 近来【阿勒泰地区疫情详情公布阿勒泰地区疫情详情公布图】

    近来【阿勒泰地区疫情详情公布阿勒泰地区疫情详情公布图】

    新疆阿勒泰地区有疫情吗〖壹〗、截至近来,全疆确诊病例1例,无症状感染者1317例,各地区感染人数分布如下:伊犁州936例;塔城地区3例;哈密地区17例;喀什地区14例;博州10例;阿克苏地区12例;乌鲁木齐市178例;吐鲁番市27例;昌吉州104例;和田地区6例;阿勒泰地区3例;巴州7例。〖贰〗、通过查询相关资料显示,新疆阿勒泰地区没有疫情。阿勒泰地区疫情...

  • 【衡水地区疫情报告,衡水疫情地图及实时播报】

    【衡水地区疫情报告,衡水疫情地图及实时播报】

    河北境外确诊病例人数(河北省现有确诊病例人数)〖壹〗、截至3月29日24时,河北省现有确诊病例5例,累计治愈出院病例310例,累计死亡病例6例,累计报告确诊病例321例,现有疑似病例0例。累计追踪到密切接触者11036人,尚在隔离医学观察的密切接触者103人。〖贰〗、月5日0—24时,31个省(自治区、直辖市)和新疆生产建设兵团报告新增确诊病例43例,其中...

  • 疫情风险地区如何判断(疫情风险地区如何判断是否封控)

    疫情风险地区如何判断(疫情风险地区如何判断是否封控)

    怎么判断高风险地区和低风险地区〖壹〗、划分标准:以病例和无症状感染者的居住地为主,以及其活动频繁且传播风险较高的工作地、活动地等区域。原则上以居住小区(村)为单位划定,范围可根据流调研判结果调整。管理措施:实行“足不出户、上门服务”封控措施,开展高频次核酸检测。〖贰〗、高中低风险区的界定标准高风险区判定依据:病例和无症状感染者居住地,以及活动频繁且疫情传...

  • 关于【骑车过疫情地区怎么办手续,疫情期间骑自行车溜达行吗】

    关于【骑车过疫情地区怎么办手续,疫情期间骑自行车溜达行吗】

    疫情期间出省要办理什么手续吗〖壹〗、武汉出省需要办理的手续和证明主要包括以下几点:健康码:持有湖北健康码“绿码”的人员可以凭绿码离汉。健康码由个人用手机通过“鄂汇办”APP、国家“互联网+监管”小程序、支付宝小程序、“鄂汇办”微信小程序申领。核酸检测证明:部分高速路口可能需要提供核酸检测呈阴性证明。〖贰〗、武汉出省手续如何办理离省通行证需在湖北交警公共号...

  • 【防控疫情中风险地区,防疫中风险地区规定】

    【防控疫情中风险地区,防疫中风险地区规定】

    中高风险地区人员严格限制进返京〖壹〗、总结:中高风险地区人员严格限制进返京是北京“外防输入、内防反弹”的核心措施之一。市民需提高防控意识,坚持动态清零总方针,配合落实主动报告、核酸检测、隔离管控等要求,共同筑牢首都疫情防控屏障。〖贰〗、政策要求层面进返京严格管控:北京市对中高风险地区人员严格进返京管控,14天内有1例以上病例的所在县(市、区、旗)旅居史人员...

  • 杭州疫情在什么地区爆发(杭州疫情在哪)

    杭州疫情在什么地区爆发(杭州疫情在哪)

    杭州有多少例月11日21时-3月12日10时,杭州新增16例新冠肺炎确诊病例,均为轻型,具体信息如下:病例住址信息余杭区仁和街道三星路华联超市公寓:病例2病例2病例2病例3病例3病例3病例42,共7例。余杭区良渚街道纤石村高明桥:病例30,1例。外市,每天乘坐公司班车往返:病例31,1例。杭州市对2例无症状感染者的处置工作已全面展开,流调溯源、排查管控及核...

返回顶部