最近【新加坡疫情最新地区,新加坡疫情最新数据统计】

新加坡新冠疫情数据分析

〖壹〗、新加坡新冠疫情整体感染发生概率处于较低水平,但新增病例发生概率接近英国,疫苗接种率高但重症和死亡病例中未完全接种疫苗的高龄人群占比较大。

最近【新加坡疫情最新地区,新加坡疫情最新数据统计】-第1张图片

〖贰〗、近期新加坡新冠疫情形势严峻,病例数在短时间内大幅上升。截至5月11日,新冠肺炎病例数环比翻番,从前一周的37万例激增至59万例,环比增长率高达81%。卫生部长王乙康预计未来两到四周疫情将达到峰值。

〖叁〗、新加坡通报首例女性同时感染登革热和新冠肺炎病例,该患者57岁,最初因登革热症状送医,住院后出现呼吸道症状,经新冠病毒筛查确诊,随后被转移至单人病房隔离。 以下为详细情况:确诊过程:该病患最初送医后被确诊感染登革热,其症状与检验结果均与登革热相符。

〖肆〗、新加坡正经历新一波新冠疫情,当局记录到病例数显著上升并采取相关措施。具体内容如下:疫情现状:新加坡正在经历一波新的新冠疫情,在5月5日到11日这一周内记录了超过25900起感染病例,而前一周为13700例,病例数显著上升。新冠每天平均住院治疗人数也从一周前的181人上升至约250人。

〖伍〗、新加坡正面临新冠变异株JN.1的快速传播,已恢复每天疫情数据通报并启用类似“方舱医院”的诊疗设施,实际感染人数可能远超通报数据。新加坡当前疫情现状新增感染数据:12月3日-9日,新加坡报告新增新冠感染56043人,约占总人口的1%,新冠变异株JN.1是当前主要流行株。

〖陆〗、印尼出现了首例新冠境外输出病例至新加坡,且新马印三国因互免签证政策导致旅客往来频繁,疫情存在相互传播风险。印尼首例境外输出病例情况 新加坡卫生部3月8日通告,一名64岁的印尼籍男子3月7日从印尼抵达新加坡,3月8日早确诊感染新冠病毒,为印尼首例境外输出的新冠病例。

新加坡从9月9日午夜起,调整对9个国家的边境措施

〖壹〗、新加坡从9月9日午夜起,针对9个国家(含韩国及新增的8个第三类国家)调整边境措施,主要涉及检测要求、居家通知规定及长期禁入名单更新。

〖贰〗、新加坡自3月29日起取消卖酒限制后,多家餐饮业者延长营业时间至午夜12时,部分申请延长至凌晨2时,业者普遍预期客流量与营业额将显著增长。

〖叁〗、亚洲新加坡:27日上午9时起,所有入境者(含公民)须提交健康状况电子声明,可提前三天通过“SG Arrival Card”官方网站或APP填写,未提前提交者需在关卡完成,通关时间可能延长。韩国:23日起针对所有国家和地区发布为期一个月的旅游安全特别预警(至4月23日)。

〖肆〗、瑞典:6月1日起逐步放松疫情管制措施瑞典政府计划自6月1日起分五个阶段逐步放松新冠肺炎疫情管制措施。前四个阶段时间点分别为6月1日、7月1日、7月中旬和9月中旬,第五个阶段将取消所有疫情管制措施,社会回归常态。

〖伍〗、新西兰将于当地时间7月31日晚上11点59分起全面开放边境,邮轮可于当天进入港口,此次开放比原计划提前2个月,需持签证的国外旅客届时也可入境。开放时间与调整新西兰原计划于10月全面开放边境,但5月11日宣布将日期提前至7月31日晚上11点59分。

〖陆〗、新西兰边境开放政策核心内容如下:分阶段开放时间及对象4月12日23:59起:向已接种疫苗的澳大利亚游客开放边境,允许其入境新西兰。5月1日23:59起:60多个免签国家和地区(包括美国、英国、日本、德国、韩国、新加坡等)的旅客可入境。

出口新加坡、澳大利亚、秘鲁、德国、菲律宾等国的外贸人,注意了...

〖壹〗、宵禁:每天20:00至次日5:00禁止外出(工作、照料他人、就医除外)。日常活动限制:每户每天仅限1人外出购买必需品,外出锻炼时间不超过1小时且不超过2人,活动范围需在居住地5公里内。措施适用于中国驻墨尔本总领事馆领区内的中国公民。

〖贰〗、最佳联系时间 东亚、中亚、澳洲:上午上班时联系,即中国时间09:00-11:00左右。西亚、非洲、欧洲:下午上班时联系,即中国时间15:00-17:00(大部分欧洲地区)或15:00-23:30(西亚、非洲部分国家)。美洲:晚上加班时联系,即中国时间19:00-次日05:30不等,具体根据美洲不同地区而定。

〖叁〗、东南亚国家(印度、孟加拉、巴基斯坦、越南、马来西亚、斯里兰卡、菲律宾等)规模有限:客户采购量普遍较小,受资金、市场和发展阶段限制,即使自认为规模大,实际采购量仍有限。质量要求一般:因经济发展层次,对质量要求不高,部分客户为节省成本甚至主动要求次级品,但难以达到发达国家标准。

〖肆〗、澳大利亚和新西兰的客户对质量的要求比较硬性,尤其是对产品稳定性和特定认证的要求很高。他们对认证的偏执也是由于国家对认证有硬性要求,很多时候必须拥有认证才能销售。因此,一旦通过了他们的认证,客户会非常认同你,订单也会逐渐增加。 南美市场 南美市场近年来逐渐成为新兴市场,尤其是近十年来。

相关推荐

  • 疫情受灾地区英语(疫情重灾区英语怎么说)

    疫情受灾地区英语(疫情重灾区英语怎么说)

    disaster是什么意思中文?〖壹〗、disaster指的是灾难,通常是自然灾害或人为灾害所引发的严重事件。这些事件可以对人类、环境和经济造成巨大的损失。例如,地震、洪水、风暴、森林大火、恐怖袭击和战争等都是disaster的例子。人们通常需要尽最大的努力来减轻disaster的影响,保护生命和财产,以及恢复受灾地区的生活和经济。〖贰〗、disaster...

  • 近来【京西地区的疫情情况北京京西】

    近来【京西地区的疫情情况北京京西】

    北京京西是什么地方〖壹〗、北京京西通常指北京市西部区域,广义上涵盖石景山、门头沟等行政区,狭义上则特指首钢旧址及其周边新兴文化区。以下从地理、历史、文化三个维度展开说明:地理范畴京西地处太行山余脉与华北平原过渡带,永定河贯穿全境。门头沟区占全区面积95%为山地,比较高峰东灵山海拔2303米,是北京生态屏障。〖贰〗、北京京西是北京市西部地区的统称。京西涵盖了...

  • 郑州地区疫情风控了吗/郑州疫情风险地区有哪些

    郑州地区疫情风控了吗/郑州疫情风险地区有哪些

    郑州疫情封城了多长时间〖壹〗、天。通过查询郑州市人民政府官方网站信息显示,郑州市,简称“郑”,河南省辖地级市、省会、特大城市,2020年1月25日,郑州市开始第一次封城,总共封了159天,2022年5月11日,于2020年5月11日零时起,郑州开始慢慢解封,公交、地铁、出租车等恢复正常运营。〖贰〗、历史情况:今年以来,郑州已经历了两次较大的疫情冲击,每次封...

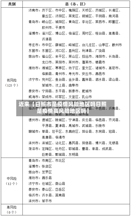
  • 近来【日照市是疫情风险地区吗日照是疫情高风险地区吗】

    近来【日照市是疫情风险地区吗日照是疫情高风险地区吗】

    日照市东港区是低风险地区么〖壹〗、不是。截止到2022年9月7日,日照市东港区内无新冠疫情确诊病例,没有高中低风险区,全区为常态化疫情防控区,不是低分险。东港区,隶属于山东省日照市,濒临黄海,位于中国大陆海岸线的中部。〖贰〗、日照市东港区风险等级截止2022-09-17最新数据显示,日照市辖区地区近来没有低、中、高风险区域,都是常态化防控区疫情的高中低风...

  • 【上海算疫情中高风险地区,上海是疫区高风险地区吗】

    【上海算疫情中高风险地区,上海是疫区高风险地区吗】

    上海为什么没有高风险上海未出现大量高风险区的可能原因:“封控区”与“管控区”的替代作用:上海本轮疫情初期,大量区域被划定为“封控区”(居民足不出户)和“管控区”(居民人不出小区、错峰取物)。这些措施的实施力度已覆盖传统高风险区的管理要求,通过最大限度限制人员流动阻断病毒传播。上海之所以没有划定高风险区域,在我个人看来,大概是因:疫情防控的分级已被迫发生变动...

  • 近来【疫情防控健康互认地区健康互认省份】

    近来【疫情防控健康互认地区健康互认省份】

    京津冀区域健康状态互认,北京周边公墓全面恢复业务京津冀区域健康状态互认政策下,北京周边公墓已全面恢复业务,市民可在防护到位的前提下前往祭扫。具体分析如下:京津冀健康状态互认政策背景北京市推进“北京健康宝”一码通行,实现京津冀区域健康状态互认。墓区规划:首期真龙苑以传统立碑墓为主,兼顾家庭墓(可容纳多代亲属)、艺术定制墓(个性化设计)及花坛葬(生态环保),形...

  • 关于【白城地区疫情分布地图,白城市疫情最新数据消息】

    关于【白城地区疫情分布地图,白城市疫情最新数据消息】

    中国地图全图高清版吉林白城市到山西太原有多少公里〖壹〗、山西省(11个地级市):太原市、大同市、朔州市、忻州市、阳泉市、晋中市、吕梁市、长治市、临汾市、晋城市、运城市。内蒙古自治区(9个地级市):呼和浩特市、呼伦贝尔市、通辽市、赤峰市、巴彦淖尔市、乌兰察布市、包头市、鄂尔多斯市、乌海市。〖贰〗、白城市行政区划:下辖洮北区1个市辖区,镇赉县、通榆县2个县...

  • 关于【本地区疫情几级防疫,本地区疫情几级防疫管控】

    关于【本地区疫情几级防疫,本地区疫情几级防疫管控】

    疫情级别如何划分〖壹〗、疫情级别通常根据疫情的传播风险、严重程度及防控需求进行划分,主要分为低风险地区、中风险地区和高风险地区三个级别,具体划分标准及依据如下:低风险地区:定义:无确诊病例,或连续14天无新增确诊病例。防控措施:实施“外防输入”策略,强调个人防护与社会面常态化防控,如公共场所佩戴口罩、保持社交距离等。〖贰〗、在中国,突发公共卫生事件的疫情分...

  • t81列车途经疫情高风险地区吗(t81途经站点)

    t81列车途经疫情高风险地区吗(t81途经站点)

    t81列车有没有经过中高风险地区?近来来看,从南宁飞上海虹桥不需要隔离,这是因为广西南宁不属于疫情传播地区,故南宁不属于中高凤险地区,你只要每天听或看新闻,就能够请楚地知道什么地方有疫情,什么地方属中高风险区。什IL地方的人来往需要隔离,这是因为每天国家卫健委等防疫部门都会公开通报疫情,便于百姓掌握,以利出行。经核查,陈某某具体轨迹如下:3月27日16:0...

  • 最近【河北疫情是中风险地区吗,河北疫情是中风险地区吗今天】

    最近【河北疫情是中风险地区吗,河北疫情是中风险地区吗今天】

    2022全国中高风险地区一览表最新(实时更新)截至近来,国内共有2个高风险地区,76个中风险地区,主要分布在陕西省、河南省、浙江省等地,以下为详细信息(数据不包括港澳台地区):高风险地区:具体地区名单会随疫情形势动态调整,可通过权威渠道实时查询。高风险地区通常意味着当地疫情较为严重,传播风险高,会采取更为严格的防控措施,如封控管理、全员核酸检测等。022年...

返回顶部