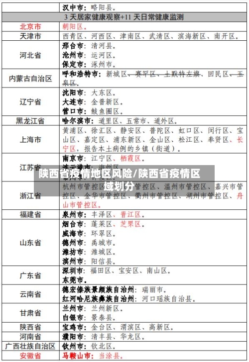
陕西省疫情地区风险/陕西省疫情区域划分

西安三个中风险地区调为低风险(西安市24小时询问电话)

〖壹〗、您好,西安疫情询问电话:029-12345。西安市疫情防控指挥部办公室决定从2020年8月23日起,疫情询问(电话)服务移交市民热线(12345)承担。

陕西省疫情地区风险/陕西省疫情区域划分-第1张图片

〖贰〗、西安防疫中心24小时电话为:029-87448052;029-89820896,也可以拨打西安疾控中心电话029-85510565。4月22日起,西安城南客运站恢复商洛地区:商州、洛南、镇安、柞水、丹凤、商南、山阳等班线。具体发车时间以车站当日公布为准,广大出行旅客可通过车站微信公众号进行查询和订票。

陕西省疫情地区风险/陕西省疫情区域划分-第2张图片

〖叁〗、西安疫情防控办电话号码是029—8744805029—89820896。针对近来西安市发生的新型冠状病毒肺炎疫情,西安市委市政府为广大市民开通两部24小时询问电话。如需询问,请拨打029—8744805029—89820896 特此通告。政府职能部门电话 市民服务热线:12345。区疫情防控指挥部:87606857;87606846。

陕西省疫情地区风险/陕西省疫情区域划分-第3张图片

〖肆〗、西安属于低风险还是中风险导语截至9月1日,西安没有高风险地区,有2个中风险地区,本文将持续更新西安最新风险调整信息。更新时间:2022年9月1日 截至9月1日16时,西安没有高风险区,有2个中风险区。

〖伍〗、西安北站疫情防控24小时询问电话:15309233100;西安市疫情防控24小时询问电话:029-12345;西安市最新防控规定:对中高风险地区来返人员,落实集中隔离观察14天措施(隔离时间从离开上述地区时间计算),期间开展4次(第13天)核酸检测。

〖陆〗、自2021年12月16日起,西安市新增5个中风险地区,具体信息如下:西安市经开区:长大南路356号长安大学渭水校区住宅小区10号楼3单元。该区域位于经开区,涉及长安大学渭水校区住宅小区内特定楼栋单元。

最新陕西省对返陕人员规定

〖壹〗、对中高风险地区所在省的其他来陕返陕人员,实施定向分流,落实1次核酸检测和健康监测14天等措施。另外,陕西省疾控中心7月28日发布,因大连、成都、常德等地连日来报告的多例确诊病例和无症状感染者均在湖南省张家界等地有时间和空间上的轨迹交集。

〖贰〗、法律分析:确需返陕人员乘机返回需提供48小时内核酸检测阴性证明。另外,不管是通过飞机、高铁还是班车出行,外省返西安人员均需提供48小时内核酸检测阴性证明,机场、火车站、高铁站、社区(村)、宾馆酒店、旅游景点、接待单位等将进行查验。

〖叁〗、陕西省外来安人员需提供48小时内核酸检测证明,并查验健康码和行程卡。具体要求如下:一般情况:所有陕西省外来安人员需提供48小时内核酸检测阴性证明,并配合查验健康码和行程卡。中高风险区所在省来安人员:需进行14天健康监测,并建议进行核酸检测。

西安到南京后去哪报备

〖壹〗、从西安到南京后,需立即向所在社区(村)、工作单位或所住酒店报备。具体说明如下:报备对象:11月28日以来有陕西省西安市等国内疫情相关地区旅居史的来(返)宁人员;近期健康码为红码、黄码的人员;来自中高风险地区特别是与已公布的阳性感染者活动轨迹有交集的人员。

〖贰〗、可以携带本人身份证、户口簿、居(暂)住证、人力资源和社会保障部门出具的在就业地连续一年以上缴纳社会保险的证明、蓝底2寸照片(可在现场照相),到当地公安局出入境管理大厅进行办理。

〖叁〗、通信大数据行程码、天津健康绿码,接受“7天居家隔离+7天居家医学观察”,并于第14天接受四次核酸,全为阴性方可解除隔离。南京:上海所有区域人员出发前需要提前向目的地单位、酒店、社区报告,持48小时内核酸报告阴性证明方可前往南京。抵达南京后,需要接受7天集中隔离与7天居家健康监测。

〖肆〗、确定场地场地要求:符合规划、消防、卫生、房屋安全等法律法规。租赁期3年以上。层高要求:早教、幼教在3层及3层以下,其他项目询问当地部门。土地性质:综合或办公用地。场地面积:不同城市有不同要求,如苏州不少于500平,南京不少于400平,西安、天津、成都、杭州、武汉、徐州不少于300平。

11月27日咸阳划定高风险6个陕西省咸阳市是风险地区吗

〖壹〗、咸阳市疫情防控指挥部发布了一份公告,根据国家有关疫情防控的规定,结合实际情况,决定自2022年11月27日起,将咸阳市内的6个区域划定为高风险区。 被划定的高风险区包括:秦都区渭阳西路街道办都市领航小区2号楼、武功县武功高速服务区、三原县城关街仿宽道办三原阳光果蔬交易市场蔬菜区C区5—6棚区域等。

〖贰〗、调整后,时间截至2022年11月27日24:00,咸阳市共有高风险区103个。高风险区实行“足不出户、上门服务”管控措施;低风险区实行“个人防护、避免聚集”防控措施。

〖叁〗、天前【导语】:咸阳市2022年11月26日划定3个高风险区,2个高风险区调整为低风险区。低风险区实行“个人防护、避免聚集”防控措施。

〖肆〗、咸阳市疫情防控指挥部关于调整咸阳市部分地区疫情风险等级的公告咸阳市疫情防控指挥部研究决定,划定16个高风险区。

〖伍〗、咸阳各区县都属于低风险地区,秦都区也属于低风险地区。全国中高风险地区名单截至2022年5月19日17:00,全国31个省和新疆生产建设兵团共有14个高风险地区,61个中风险地区,其他地区为低风险区。

相关推荐

  • 中风险地区疫情管控政策/中风险地区疫情管控政策查询

    中风险地区疫情管控政策/中风险地区疫情管控政策查询

    上海疫情防控最新政策(国内+入境)〖壹〗、低风险地区人员:上海暂无对低风险地区人员的防控措施,凭健康码或者行程码绿码有序通行。〖贰〗、最新上海疫情进出沪要求如下:进入上海要求来自或途经国内高风险地区人员报告要求:应在抵沪后尽快且不得超过1两小时向所在居村委和单位(或所住宾馆)报告。健康管理措施:一律实施14天集中隔离健康观察,实行4次新冠病毒核酸检测。〖叁...

  • 近来【日本疫情热点地区日本疫情区域】

    近来【日本疫情热点地区日本疫情区域】

    2025年日本甲流有着怎样的传播情况由于未来事件存在不确定性,近来无法确切知晓2025年日本甲流的传播情况。甲流传播受多种因素影响,如病毒变异情况、人群免疫力、防控措施等。过往甲流传播中,在人口密集、流动性大的地区往往传播速度较快,像日本东京、大阪等大城市,学校、商场、公共交通等场所易成为传播热点。病毒特性与传播情况2025年流行的H3N2毒株出现12处氨...

  • 关于【疫情地区能开车去接人吗,疫情地区范围可以驾车经过吗】

    关于【疫情地区能开车去接人吗,疫情地区范围可以驾车经过吗】

    开车去济宁北站接人有什么要求吗?持有48小时核酸证明。根据疫情防疫政策显示,截止至2022年11月30日,开车去济宁北站接人的要求是持有48小时核酸证明,疫情具有病毒传播快、伤亡大、控制难度高、地域广等特点。疫情在即,务必做好个人防护。首先,找到济宁北站的停车场。其次,找好停车位,将车按要求停放好。最后,将车驶出停车场时按规定缴费即可。可以的,现在济宁防疫...

  • 近来【检查农村地区疫情防控检查村疫情防控工作要点】

    近来【检查农村地区疫情防控检查村疫情防控工作要点】

    嘿,老乡!一起筑牢农村疫情防控的“铜墙铁壁”〖壹〗、总之,筑牢农村疫情防控的“铜墙铁壁”需要多方共同努力。我们要提高防控意识、倡导“就地过年”、加强医疗资源配置、强化网格化管理、加强监督检查以及发挥基层党组织和群众组织的作用。只有这样,我们才能共同守护好农村地区的健康和安全。〖贰〗、面对新冠肺炎病毒的来势汹汹,部分地区接连爆发的严峻形势,以及病毒涉及面多、...

  • 近来【疫情地区的冰激凌能吃吗疫情期间不能吃冰淇淋吗】

    近来【疫情地区的冰激凌能吃吗疫情期间不能吃冰淇淋吗】

    新冠疫情期间,冰激凌,冷饮可以吃吗?〖壹〗、当然是可以的,不过是在少人的地方吃,在外比较好不要摘口罩,为自己为他人都好。〖贰〗、不吃早餐:早餐是一天中最重要的一餐,早上是脾胃最需要滋养的时刻。不吃早餐会引发胃炎、胆囊炎等多种慢性疾病,尤其特殊时期,应珍惜为自己做早餐的人或自己动手做早餐。天气渐暖时吃过多冰激凌、冰镇水果:脾胃最怕寒凉,新冠病毒属湿毒,吃多冰...

  • 关于【河南省疫情一类二类地区,河南疫情管控区域3类】

    关于【河南省疫情一类二类地区,河南疫情管控区域3类】

    2022年河南哪些地方有疫情?信阳市:9月-10月出现零星病例,潢川县、固始县等加强社会面管控,倡导非必要不离县。其他城市:洛阳、南阳、周口、驻马店等地在2022年不同时间点均报告过本土病例,多与省外输入或聚集性活动相关,防控措施包括区域封控、全员核酸等。漯河市:2022年疫情期间有疫情发生,存在确诊或无症状感染情况,疫情防控工作持续推进。安阳市:作为河南...

  • 京东不发疫情地区的快递/京东疫情不发货

    京东不发疫情地区的快递/京东疫情不发货

    京东快递为什么不派送了?〖壹〗、快递员失误或管理问题:若因快递员疏忽或公司管理不善导致未派件,消费者应第一时间联系快递员或京东客服,明确派件时间并要求加急处理。若长时间未解决,可向京东平台投诉,要求依据《消费者权益保护法》及平台规则进行赔偿。客户地址不明确:若因地址模糊或错误导致派送失败,消费者需核实并更新准确地址,同时联系快递员重新安排派送。〖贰〗、京东...

  • 【哪个快递可以发疫情地区,哪个快递公司有疫情】

    【哪个快递可以发疫情地区,哪个快递公司有疫情】

    长春疫情发什么快递最快邮政。为抗击疫情,长春邮政开通五市快递航空专线。航空专线五条,每天一班,当日邮次日递,长春邮政承诺,凡当日17点前收寄,发往沈阳,南京,杭州,上海,此外,长春邮政助力企业复工复产,疫情期间,邮费8折。邮政,是由国家管理或直接经营寄递各类邮件信件或物品的通信部门,具有通政通商通民的特点。至3天。因为是省内邮寄,一般快递的时间是3天以内,...

  • 疫情关闭地区(疫情关闭地区查询)

    疫情关闭地区(疫情关闭地区查询)

    九毛九突然关闭区域门店,是战略转型还是疫情影响?〖壹〗、突然收缩撤店:5月12日晚间公告,为缓解疫情对集团业务营运影响,实施多项节省成本措施,关闭客流较少的门店及停止在北京、天津及武汉经营的九毛九餐厅,百店扩张计划歇菜,京津汉固有战果夭折。〖贰〗、九毛九因“买楼”计划引发市场关注,但最终因股价下跌及战略调整终止收购,转由实控人个人继续推进。与此同时,公司核...

    2026/03/03
  • 关于【近来疫情的重点地区,近来疫情的重点地区有哪些】

    关于【近来疫情的重点地区,近来疫情的重点地区有哪些】

    警惕!12省份有新增境外输入病例〖壹〗、月19日0—24时,广东、上海、北京等12个省份有新增境外输入确诊病例,共39例。具体信息如下:新增境外输入确诊病例总体情况据国家卫健委通报,3月19日0—24时,31个省(自治区、直辖市)和新疆生产建设兵团报告新增确诊病例39例,且均为境外输入确诊病例。截至3月19日24时,累计报告境外输入确诊病例228例。〖贰...

返回顶部