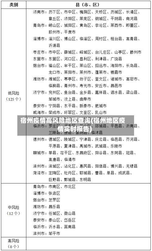
宿州疫情高风险地区查询(宿州地区疫情实时报告)

2022全国返乡政策查询系统入口(附返乡公告)

〖壹〗、022全国返乡政策可通过本地宝返乡专题查询,手机端点击查询入口进入系统。查询系统入口 平台名称:本地宝返乡专题入口链接:手机端点击【点击进入】进入查询页面(需实际保留可跳转的链接或二维码,当前示例为文字描述)。部分地区返乡政策公告 上海市 政策状态:暂未公布具体返乡政策。

宿州疫情高风险地区查询(宿州地区疫情实时报告)-第1张图片

〖贰〗、本地宝相关查询入口本地宝春节返乡报备登记政策查询入口 通过该入口可查询返乡报备登记的具体要求,包括是否需要提前报备、报备方式(线上/线下)及所需材料等信息。本地宝春节返乡政策查询入口 此入口提供全国各地区春节返乡政策的综合查询,涵盖隔离要求、核酸检测规定、健康监测措施等核心内容。

宿州疫情高风险地区查询(宿州地区疫情实时报告)-第2张图片

〖叁〗、用户可通过专题页面进入查询系统(需点击文中“点击进入”链接),支持切换目标城市以获取对应政策。查询步骤 步骤1:进入专题页面后,选取需查询的城市(如北京市)。步骤2:在专题中查看以下内容:返乡疫情防控要求(如核酸检测、隔离规定);聚集性活动管理措施;返乡政策最新动态及调整通知。

安徽省宿州市泗县疫情严重吗

自6月26日,泗县在重点人群核酸检测中发现1例无症状感染者开始,至7月5日18时,泗县共报告确诊病例218例,共报告无症状感染者847例,且从泗县在6月26日 - 7月5日新增病例数来看,泗县感染者人数占了安徽全省感染者总数近95%,这表明存在外部输入引发本地传播扩散的可能性。

安徽泗县5天新增逾130例新冠病例,外溢涉及的具体地方如下:江苏省 徐州:6月27日,在与泗县毗邻的江苏徐州发现与泗县相关联的疫情,在集中隔离点通过核酸检测发现一名人员出现异常,经诊断为无症状感染者。无锡:6月28日,在无锡市发现与安徽省泗县相关联的疫情。

安徽多地出现疫情,泗县实施全域“足不出户”封控管理以应对疫情扩散风险。具体情况如下:疫情总体情况安徽在宣布取消常态化核酸检测后,自6月26日起再度出现疫情,3天内累计报告无症状感染者34例,打破连续25天无新增记录。

安徽泗县的疫情不仅在当地造成了严重影响,还外溢至了安徽、江苏等多个城市。这些城市先后出现关联阳性患者,使得疫情防控形势更加严峻。尤其是徐州、无锡、苏州等铁路线上的城市,由于交通便利,人员流动频繁,更加容易成为疫情的集散地。

泗县本来只是一个小县城,不过这个县的人口也是比较多的,这次泗县的疫情特点第一个就是影响的范围比较广,一个县城基本上每个地方都出现了疫情,不过这也是可以理解的,毕竟新冠病毒传播的速度就是快,这就导致泗县的疫情情况有些严重。第二就是感染的人数比较多,给防疫工作带来不小的挑战。

引言:对于安徽省泗县疫情近来处于一个严重状态,该地区疫情情况已经十分严重,该地区已经有了91个高风险地区,因此对于该县的疫情还是比较较为严重的。对于这种疫情出现,其最重要的问题就是在于在疫情初期的防控阶段,没有做好很好的准备,从而导致了疫情的爆发。

全国疫情风险等级名单是?

高风险等级地区:以县、市(区)为单位,累计病例超过50例,且14天内有聚集性疫情发生的地区。中风险地区:以县市区为单位,存在以下两种情况之一的地区:14天内有新增确诊病例,且累计确诊病例不超过50例;或累计确诊病例超过50例,但14天内未发生聚集性疫情。

疫情级别通常根据疫情的传播风险、严重程度及防控需求进行划分,主要分为低风险地区、中风险地区和高风险地区三个级别,具体划分标准及依据如下:低风险地区:定义:无确诊病例,或连续14天无新增确诊病例。

查看结果:页面会明确标注所选地区为高风险区、中风险区还是低风险区,并显示具体区域范围(如某街道、社区)。订阅变更通知:点击页面中的“订阅疫情风险等级变更通知”,开启后若所选地区风险等级发生变化,系统将通过消息推送提醒用户。

浙江省:作为经济发达、人员流动频繁的省份,在疫情防控中也面临着一定压力。杭州、宁波等城市在出现疫情后,会根据病例的活动轨迹和疫情传播风险,将部分区域划定为中风险地区,实施如公共场所限流、加强健康监测等防控举措。

查询方式:点击进入上海本地宝的风险专题页面,可获取全面的风险地区数据。附加功能:关注微信公众号“上海本地宝”,在对话框搜索【风险】,即可便捷获取实时更新的全国疫情风险等级和中高风险地区名单。注意:以上数据仅限于中国大陆地区,不包括港澳台。

全国各地中高风险名单;最新进京政策解读。总结步骤:确认14日内旅居地是否有本土病例;查询所在区域风险等级;检查是否为边境口岸城市且在限制名单中;核对是否满足48小时核酸和健康宝绿码要求;通过官方渠道(如北京本地宝)获取实时政策更新。

安徽本土81例,出门游玩的注意了

〖壹〗、月5日0-24时,安徽省新增本土确诊病例81例,其中宿州市灵璧县6例、泗县75例。 针对当前疫情形势,计划出门游玩或前往安徽等疫情发生地区的人员需注意以下事项:密切关注疫情动态安徽、江苏等地近期接连出现本土疫情,出行前需通过官方渠道(如卫健委网站、本地宝等)实时了解目的地及途经地区的疫情风险等级、防控政策变化。

〖贰〗、山区旅游要防跌防迷失 到山区或地形复杂的地方旅游,要防滑、防跌、防迷失。要牢记景区规定的行走路线,跟随导游行进,不要去无防护设施的危险地段。比较好结伴游览,防止走错路迷路。注意事项四:要防“空调病”夏季旅游要防“空调病”。

〖叁〗、月29日安徽省报告新增无症状感染者15例,当前正值高考中考结束且暑假临近,出门游玩需特别注意以下防范措施:佩戴口罩口罩是阻断呼吸道分泌物传播的有效手段,尤其在密闭空间(如交通工具、室内景区)或人员密集场所(如商场、集市)必须规范佩戴。

〖肆〗、了解天气:在出发前,查看当地的天气预报,确保穿着合适的衣物。山区的天气可能会突变,所以比较好准备一些防雨的装备。穿着与鞋子:建议穿着轻便、透气的衣物和专业的徒步鞋。因为古道的一些路段可能比较陡峭和滑,所以穿一双有良好抓地力的鞋子是很重要的。

〖伍〗、安全第一:在游览时,请遵守景区的安全规定,不要攀爬未经允许的岩石或越过安全栏杆。同时,注意个人财物安全,避免丢失。环保意识:请尊重自然环境,不要乱扔垃圾,尽量做到“只留下脚印,只带走回忆”。如果携带塑料袋或背包,可以在离开时将垃圾带出景区。

〖陆〗、国庆去安徽旅游,推荐去黄山、宏村景区、西递、翡翠谷等地游玩,注意事项包括穿着、健康和安全方面。推荐景点: 黄山:黄山自古以来就是中国数一数二的名山,以奇松、怪石、云海、温泉四绝著称,还有雾凇、雪景、日出等景观。

相关推荐

  • 近来【喀什地区疫情最新版本喀什地区 疫情】

    近来【喀什地区疫情最新版本喀什地区 疫情】

    喀什疫情防控启动一级响应,国航更新10月至12月世界航班计划〖壹〗、喀什疫情防控启动一级响应,新疆喀什4地升为高风险地区,国航更新了10月25日至12月31日的世界航班计划。具体内容如下:喀什疫情防控启动一级响应疫情概况:截至近来,新疆喀什共报告138例无症状感染者。响应措施:喀什地区疫情防控工作指挥部立即启动一级响应。自治区、地区联合专家组迅速赶赴疏附县...

  • 吕梁疫情地区划分图最新(吕梁疫情地区划分图最新消息)

    吕梁疫情地区划分图最新(吕梁疫情地区划分图最新消息)

    吕梁最新疫情在哪个县〖壹〗、是父子关系。通过查询百度百科了解到,方山闫晋文和闫财旺是父子关系。2021年11月11日,山西省吕梁市方山县马坊镇下西山村村干部闫晋文,在疫情防控期间,组织聚餐并违规收受礼品,造成不良社会影响。经市纪委监委研究,决定给予闫晋文党内严重警告处分,收缴其违纪所得。〖贰〗、通过查询相关资料显示,吕梁最新疫情在文水县。因为2022年9月...

  • 哪些地区是无疫情区(无疫情地区是什么意思)

    哪些地区是无疫情区(无疫情地区是什么意思)

    “20条”出台后,多地取消区域全员核酸检测纠正过度检测:明确禁止“一天两检”“一天三检”等不科学做法,要求制定具体实施办法以规范检测流程。多地取消区域全员核酸检测的依据科学精准防控导向:“20条”强调避免“层层加码”,取消常态化区域全员检测是落实政策的核心体现。例如,未发生疫情的地区若盲目扩大检测范围,既浪费资源,也可能引发次生风险。江西省广昌县:12日...

  • 3分钟教程“雀神广东麻将万能开挂器通用版”详细教程辅助工具

    3分钟教程“雀神广东麻将万能开挂器通用版”详细教程辅助工具

    了解更多开挂安装加图片号雀神广东麻将万能开挂器通用版是一款可以让一直输的玩家,快速成为一个“必胜”的ai辅助神器,有需要的用户可以加我微下载使用。雀神广东麻将万能开挂器通用版可以一键让你轻松成为“必赢”。其操作方式十分简单,打开这个应用便可以自定义大贰小程序系统规律,只需要输入自己想要的开挂功能,一键便可以生成出大贰小程序专用辅助器,不管你是想分享...

    2026/03/09
  • 美国为何无疫情地区/美国为什么没有被列为疫区国

    美国为何无疫情地区/美国为什么没有被列为疫区国

    美国如此奔放,为何没有大规模爆发疫情?美国并非没有经历大规模疫情爆发,而是其疫情发展轨迹和应对策略与部分国家存在差异,这背后是多重因素共同作用的结果。首先,从疫情数据看,美国确实经历了大规模爆发。美国是全球累计确诊和死亡人数比较高的国家之一,疾病在全国范围内广泛传播,导致大量感染和死亡。包括新型肺炎,在他们国家爆发之后他们也没有提起警戒,比如英国在疫情很严...

  • 最近【大陆最近疫情地区有哪些,大陆最近疫情地区有哪些地方】

    最近【大陆最近疫情地区有哪些,大陆最近疫情地区有哪些地方】

    新疆各地疫情防控最新政策(7月12日)〖壹〗、港澳台/境外:澳门游客需持7日内有效核酸报告;台湾、香港及境外游客需在大陆居住28日以上,无境外旅居史或提供解除隔离证明,建议港澳台及境外游客暂不接待。阿勒泰地区(联系电话:0906-2120572)国内:14日内有佛山市、深圳市、东莞市旅居史的游客集中隔离,通行大数据。〖贰〗、天后,新疆石河子于2022年12...

  • 分享实测辅助“微乐山东麻将万能开挂器通用版”(透视)开挂辅助脚本+详细开挂安装教程

    分享实测辅助“微乐山东麻将万能开挂器通用版”(透视)开挂辅助脚本+详细开挂安装教程

    >亲,微乐山东麻将万能开挂器通用版这款游戏原来确实可以开挂,详细开挂教程1、起手看牌2、随意选牌3、控制牌型4、注明,就是全场,公司软件防封号、防检测、 正版软件、非诚勿扰。2025首推。全网独家,诚信可靠,无效果全额退款,本司推出的多功能作 弊辅助软件。软件提供了各系列的麻将与棋 牌辅助,有...

    2026/03/09
  • 可用版本“hhpoker外挂软件作弊方法”开挂详细教程

    可用版本“hhpoker外挂软件作弊方法”开挂详细教程

    您好:hhpoker外挂软件作弊方法这款游戏是可以开挂的,软件加【添加图中QQ群】确实是有挂的,很多玩家在这款游戏中打牌都会发现很多用户的牌特别好,总是好牌,而且好像能看到其他人的牌一样。所以很多小伙伴就怀疑这款游戏是不是有挂,实际上这款游戏确实是有挂的,添加QQ客服【添加图中QQ群】安装软件.1.hhpoker外挂软件作弊方法这款游戏是可以开挂的,确实...

    2026/03/09
  • 我来教大家“wepoker透视辅助插件”详细分享装挂步骤教程

    我来教大家“wepoker透视辅助插件”详细分享装挂步骤教程

    >>您好:软件加照片中联系客服,确实是有挂的,很多玩家在这款游戏中打牌都会发现很多用户的牌特别好,总是好牌,而且好像能看到其他人的牌一样。所以很多小伙伴就怀疑这款游戏是不是有挂,实际上这款游戏确实是有挂的,安装软件.我来教大家“wepoker透视辅助插件”详细分享装挂步骤教程1、起手看牌2、随意选牌3、控制牌型4、注明,就是全...

    2026/03/09
  • 最近【哈尔套地区疫情,哈尔病新增病例】

    最近【哈尔套地区疫情,哈尔病新增病例】

    哈尔滨2020年疫情时间根据公开信息,哈尔滨疫情从2020年开始。以下是哈尔滨2020年疫情时间:2020年1月23日至2020年3月15日,新增确诊病例比较高为18人。2020年3月15日至2020年4月10日,处于清零状态。2020年4月10日至2020年4月25日,新增确诊病例3人。2020年9月15日0-24时,黑龙江省无新冠肺炎疫情报告,...

返回顶部