甘肃敦煌疫情风险等级
〖壹〗、甘肃敦煌属于低风险地区。通过查询相关资料显示,甘肃敦煌莫高窟位于甘肃省酒泉市敦煌市敦煌研究院,截至2022年8月7日,当地新增病例为0,处于低风险地区,所以没有封锁地区。按照规定进出甘肃敦煌莫高窟,需要佩戴好口罩和出示健康码。

〖贰〗、低风险等级,常态化管控。根据疫情防控中心截止9月13日发布的最新数据显示,甘肃敦煌地区近来没有低、中、高风险区域,都是常态化防控区,连续7天没有新增感染人员。

〖叁〗、022年1月12日敦煌省疾控中心发布《对返甘来甘人员疫情防控的温馨提示》,低风险地区来甘人员健康码绿码即可自由通行。不隔离,不需要核酸检测。敦煌对外省返甘来甘人员按出发地风险等级不同落实不同的防控措施:高风险地区返甘来甘人员要集中隔离14天,隔离期间不少于两次核酸检测。


青海甘肃疫情风险等级
高风险。青海省位于中国西部的青藏高原,是长江、黄河、澜沧江的发源地,被誉为“江河源头”。甘肃,简称“甘”或“陇”,中华人民共和国省级行政区,省会兰州市。国务院客户端显示,青海和甘肃的疫情风险区分别有133个和15个,均属于高风险地区。
高风险。通过查询相关资料显示,截止至2022年8月19日,青海省共有七处高风险地区,甘肃省有三处高风险地区,两省为保证市民安全,都采取非必要不外出的政策。
近来公开信息还没有明确指出具体哪个省市被设为基孔肯雅热一级,但根据我国对基孔肯雅热流行风险的地区划分,存在明确的区域分类。
现在去青海甘肃旅游是否需要隔离,取决于出发地的风险等级以及个人的具体情况。高风险地区人员湖北省人员:应当自到达目的地开始核酸检测,如果是阴性则实行集中隔离医学观察14天。其他高风险地区人员:应当自到达目的地开始实行集中或居家隔离医学观察14天。
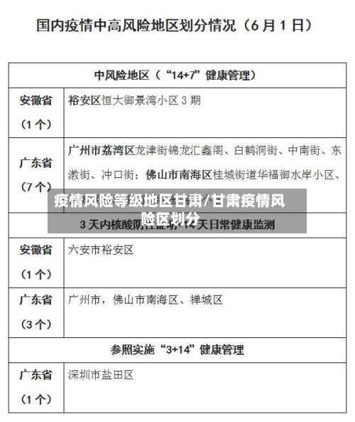
甘肃89个县市区全部成为低风险区
〖壹〗、截至3月1日24时,甘肃省89个县市区(含嘉峪关市、兰州新区、甘肃矿区)全部成为低风险区。具体说明如下:评估依据与过程3月2日,甘肃省卫生健康委组织专家组,依据《甘肃省新冠肺炎县区疫情风险评估分级标准》对全省疫情进行评估。评估结果显示,截至3月1日24时,全省89个县市区因连续14天无新增确诊病例,全部被划定为低风险区。
〖贰〗、截至2月20日24时,全省87个县市区(含甘肃矿区)中,低风险县区为79个,中风险县区为8个,无高风险县区。相比2月18日第一次风险评估结果,中风险县区由12个降至8个,七里河区、白银区、靖远县、宁县4个县区由中风险区降为低风险区。
〖叁〗、疫情危险等级划分为:高风险地区,一般是指累计新冠病例超过了50例,同时〖Fourteen〗、天内是有聚集性疫情发生;中风险区域,14天以内有新增新冠确诊病例,合计新冠肺炎确诊病例未超过50病例合计确诊的病例超过50例,14天之内未未发生聚集性疫情;低风险地区,没有确诊新冠肺炎病例,或连续14天都无新增加确诊新冠病例。
甘肃兰州来佛返佛人员需要隔离吗?
〖壹〗、甘肃兰州来佛返佛人员是否需要隔离,需根据兰州当地风险等级及具体区域确定,中风险地区及特定小区人员需隔离,其他地区人员落实健康监测与核酸检测措施。 具体如下:甘肃兰州市城关区云祥小区、雁北路天庆丽舍小区、东湖小区来(返)佛人员根据广东对重点地区来(返)粤人员健康管理措施,上述小区被列为特定管控区域,需实施14天居家隔离。
〖贰〗、不具备居家隔离条件的,一律实施集中隔离医学观察。对国内中高风险地区所在地市来佛人员实施14天居家健康监测。其中前3天落实“三天两检”,期间居家不外出、人员不来访、采样不出门。对外省来佛人员实施“四个一”健康管理和14天自我健康监测。
〖叁〗、对近7天有中风险区旅居史来佛返佛人员,采取7天居家隔离医学观察,在居家隔离第7天各开展一次核酸检测;如不具备居家隔离医学观察条件,采取集中隔离医学观察。对近7天有低风险区旅居史来佛返佛人员,3天内应完成两次核酸检测,并做好健康监测。
〖肆〗、近来,佛山各地是疫情低风险区域,根据国内的疫情防控政策,疫情低风险地区不对人员采取隔离措施,所以一般情况下,佛山去外地不用隔离。2022年离开佛山政策,合理安排名程,减少不必要出行:不到中高风险地区及所在县(区市),非必要不前往中高风险地区所在地市,尽量避免前往省外陆地边境口岸城市。
〖伍〗、对有发现本土病例但尚未划定风险区域旅居史的来佛返佛人员,其健康管理措施由省级评估后确定对于市外通报的密切接触者采取7天集中隔离医学观察 3天居家健康监测,在集中隔离第7天和居家健康监测第3天各开展一次核酸检测。









