泗县疫情关联地区/泗县疫情关联地区有哪些

安徽一县城累计新增31例,这起疫情涉及到了哪些省份?

月26日至29日,安徽宿州市泗县累计新增新冠阳性感染者31例,分别位于合肥市、淮北市和宿州市,在对这31例新增进行流调时发现,不少阳性感染者都与江苏南京、徐州、淮安有过密切接触。

泗县疫情关联地区/泗县疫情关联地区有哪些-第1张图片

新增确诊病例总体情况:9月17日0—24时,31个省(自治区、直辖市)和新疆生产建设兵团报告新增确诊病例46例。其中境外输入病例15例,本土病例31例,且这31例本土病例均在福建。福建本土病例分布:莆田市:21例。

月2日安徽省新增本土新冠肺炎确诊病例61例、无症状感染者231例,疫情主要集中在宿州市泗县和灵璧县,两地多区域被划定为高、中风险区,泗县已开展多轮核酸检测。

泗县单日新增超200人,泗县疫情波及到了周边哪些城市?

安徽宿州四县为疫情最集中的地区,截止到2022年7月5日,单日新增新冠肺炎于百人,因疫情来源不明,底数不明,为更好地阻断传播链,当地有关部门已第一时间实施社会面管控权限,静态管理人员足不出户的政策来保障人民群众的生命安全,此次疫情导致合肥,固镇,灵璧等地零星感染及密接,次密接。

安徽泗县封控管理期间,所有人员足不出户,当地的疫情波及到了安徽淮北、合肥、江苏南京地区。在安徽淮北合肥地区被感染的人员均为省外返乡人员,在6月27号的时候,当地的疫情防控中心通过筛查,两名外省返乡人员发现该两名成员属于无症状感染患者。

安徽泗县疫情形势严峻,外溢至苏徽多个城市及交通枢纽 截至7月3日20时,安徽泗县已经报告了798例阳性患者,其中确诊病例123例,无症状感染者675例。仅在7月3日这一天,就新增了234例阳性患者,泗县无疑成为了当前的疫情风暴眼。

月26日至29日,安徽宿州市泗县累计新增新冠阳性感染者31例,分别位于合肥市、淮北市和宿州市,在对这31例新增进行流调时发现,不少阳性感染者都与江苏南京、徐州、淮安有过密切接触。

疫情外溢情况泗县疫情已外溢至江苏多地:南京市:截至6月28日17时,排查出4名阳性病例,均为泗县核酸阳性人员的家人,其中2例为确诊病例(轻型),2例为无症状感染者。金湖县:28日凌晨,在集中隔离医学观察场所发现1例从泗县自驾返金人员核酸检测异常,后续未报告新增病例。

7月10日宿州泗县18处高风险调整成中风险

〖壹〗、自2022年7月10日0时起,将以下区域进行风险区调整:将以下高风险区调整为中风险区:主城区:世界装饰城小区、锦绣华庭小区、东方明珠小区、和谐家园小区、古汴湾小区、新发地、玉兰菜市场、西关社区天和鞋服宿舍、西关开发区虹州运输公司、泗州绿苑小区。草沟镇:汪尚村。大路口镇:网周村。丁湖镇:张彭村。

〖贰〗、并且表示泗县已经4天没有发现阳性感染者了,泗县的防疫人员将会在7月12日对全县的所有民众进行核酸检测,如果未发现感染者,将会在两天后解除静态管理。这表明当地的疫情形势已经处于一个可控的状态,全面解封指日可待。

〖叁〗、0月,泗县工会组织建立,在 *** 泗县县委领导下开展合法斗争。 19年4月6日, *** 地下组织以第一高等小学为中心,发动全城师生开展反对学阀张一寒的斗争。 7月30日(农历六月初五日),在泗县 *** 组织的领导下,南以石梁河东小魏庄为中心,北在屏山一带同时发动农民武装暴动,并宣布建立“红军独立师”。

安徽疫情传播链已关联两省,本轮疫情是从何而起的?

〖壹〗、安徽疫情传播链已关联两省,此次南京疫情为安徽泗县关联疫情,截至2022年6月28日,南京市共排查出4名阳性病例,均为相关泗县核酸检测阳性人员的家人。

〖贰〗、安徽多地报告出阳性病例,传播链已经关联了两省,这当中还会有隐藏的传播链。此次安徽当地报告出来的阳性病例感染患者是从外省返乡人员,通过做核酸检测筛查出两名人员,属于无症状感染患者。而这两名人员曾经去往过江苏南京,从而导致在江苏南京地区也报告出有多例无症状感染患者。

〖叁〗、月2日安徽省新增本土新冠肺炎确诊病例61例、无症状感染者231例,疫情主要集中在宿州市泗县和灵璧县,两地多区域被划定为高、中风险区,泗县已开展多轮核酸检测。

〖肆〗、病毒在辽宁与安徽间跨省传播主要与人员流动及特定场所接触有关,传播链涉及摄影机构、母婴店等场所,感染者通过日常活动或工作接触引发扩散。传播起点与核心场所安徽六安艾米摄影机构成为关键传播点:新增无症状感染者董某某(女,35岁)为恒大御景湾三期旁点点母婴坊员工,5月9日曾前往艾米儿童摄影艺术馆。

...泗县:封控管理期间,所有人员足不出户,当地疫情波及到了哪些地区?

〖壹〗、安徽泗县封控管理期间,所有人员足不出户,当地的疫情波及到了安徽淮北、合肥、江苏南京地区。在安徽淮北合肥地区被感染的人员均为省外返乡人员,在6月27号的时候,当地的疫情防控中心通过筛查,两名外省返乡人员发现该两名成员属于无症状感染患者。

〖贰〗、封控管理:6月29日,泗县新冠疫情防控应急指挥部发布公告,对全县所有住宅小区、村(社区)实施封控管理。封控期间,居民需在指定时间、地点完成核酸采样,其余时间必须足不出户,严禁聚集或外出活动。管理目标:通过严格封控与全员核酸筛查,阻断疫情传播链条,防止疫情进一步扩散。

〖叁〗、月28日起,泗县对全县所有住宅小区、村(社区)实施“封控管理”,所有人员足不出户,所有一线人员含机关事业单位承担防疫任务人员禁止归家,吃住在单位,这基本就是“全面封城”。随后安徽灵璧县也宣布“全面封城”。疫情外溢影响:安徽泗县疫情已经确认影响安徽合肥、江苏南京和无锡等地。

〖肆〗、南京无锡等等这些地方,可以说泗县的疫情在本地发展的非常迅速,而且已经影响到了其他的省,可能这是因为安徽泗县特殊地理位置所造成的。

政事堂:安徽泗县5天新增逾130例,外溢多地!具体涉及到了哪些地方?_百度...

安徽泗县5天新增逾130例新冠病例,外溢涉及的具体地方如下:江苏省 徐州:6月27日,在与泗县毗邻的江苏徐州发现与泗县相关联的疫情,在集中隔离点通过核酸检测发现一名人员出现异常,经诊断为无症状感染者。无锡:6月28日,在无锡市发现与安徽省泗县相关联的疫情。其他地区 淮安:从6月26日至6月30日,泗县相关病例关联到江苏淮安等地。

相关推荐

  • 近来【疫情地区快递发不了疫情快递无法送达】

    近来【疫情地区快递发不了疫情快递无法送达】

    发往沈阳的快递咋发不了系统问题:偶尔因系统更新或网络故障导致无法下单,可稍后重试或更换其他快递公司(如中通、顺丰)。若问题仍未解决,可拨打圆通官方客服电话(95554)进一步核实。客服会核实寄件地址、快递类型、当前物流政策等信息,并反馈具体原因(如交通管制、疫情封控、网点异常、天气影响或收件地址错误等),同时给出解决方案(如更换快递公司、调整寄件时间或修正...

  • 关于【返陵城怎么报备疫情地区,关于引进陵城籍在外机关事业人员回陵工作的公告】

    关于【返陵城怎么报备疫情地区,关于引进陵城籍在外机关事业人员回陵工作的公告】

    曲阜市新冠状肺炎询问电话多少?〖壹〗、泗水疫情防控询问电话:4365610。全市新型冠状病毒感染的肺炎疫情防控询问热线电话如下:济宁市疾控中心:2655350;任城区疾控中心:6768119;兖州区疾控中心:3919922;曲阜市疾控中心:4495021。〖贰〗、0为向市民提供疫情防控知识询问服务和受理相关问题投诉,即日起,12320卫生健康热线面向市民...

  • 近来【现在哪里地区疫情严重现在哪里疫情很严重】

    近来【现在哪里地区疫情严重现在哪里疫情很严重】

    中国疫情最严重的三个省江苏省是近来全国疫情最为严重的省份之一。根据最新的中高风险区域名单,江苏省拥有2个高风险地区和50个中风险地区。8月1日,江苏新增40例本土确诊病例,其中11例为轻型,29例为普通型。同时,新增2例本土无症状感染者,以及3例境外输入确诊病例。疫情最严重的三个省是湖北省、广东省和河南省。湖北省是疫情爆发的中心地带,尤其是武汉市。这里最初...

  • 【黄岗属于疫情高发地区吗,黄岗包括哪些县】

    【黄岗属于疫情高发地区吗,黄岗包括哪些县】

    全国确诊肺炎人数排名前十九城市〖壹〗、武汉:6384例(湖北)武汉作为疫情初期的主要爆发地,确诊人数位居全国之首。黄冈:1422例(湖北)黄冈市紧邻武汉,受疫情影响严重,确诊人数较多。孝感:1120例(湖北)孝感市同样位于湖北省,是疫情较为严重的地区之一。随州:641例(湖北)随州市的确诊人数也相对较高,反映了疫情的广泛传播。〖贰〗、通过查询相关信息可了解...

  • 近来【泸西县疫情管控地区地图泸西最新疫情新闻】

    近来【泸西县疫情管控地区地图泸西最新疫情新闻】

    泸西县到贵州安顺驾车行经路线地图〖壹〗、昆明—红河自驾游路线A、昆明市——泸西县(城子古村、阿庐古洞——弥勒县(湖泉温泉——开远市(乡村风光——蒙自市(城市风光——元阳县(哈尼梯田,全程约270公里,全高速公路。〖贰〗、江西武功山自驾游最佳路线图行车路线:全程约111km起点:冀一座城市从起点向西,沿泸州东路行驶760米,左转进入井冈山大道。沿井冈山大道行...

  • 阿里地区疫情怎样/阿里地区疫情防控政策

    阿里地区疫情怎样/阿里地区疫情防控政策

    从天涯海角到青藏高原,三亚拉萨相继沦陷,有人又开始阴谋论〖壹〗、拉萨在这个节点出现疫情,基本等于提前终结了3年来最为火爆的一个暑期旅游旺季,对拉萨乃至西藏的旅游影响不言而喻。阴谋论毫无道理从三亚到拉萨的疫情情况以及隐喻,警示着当下到了检视防疫道路、正视病毒特性、找到与病毒共存防疫路线的关口。在全球早已走向开放的现实面前,有人宣扬阴谋论是毫无根据且可笑的。8...

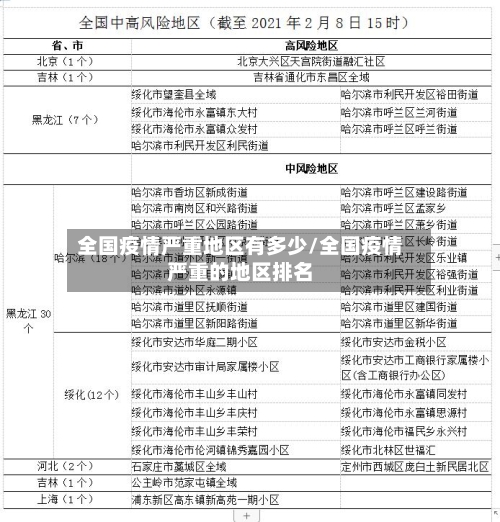
  • 全国疫情严重地区有多少/全国疫情严重的地区排名

    全国疫情严重地区有多少/全国疫情严重的地区排名

    全国31省疫情排名〖壹〗、近来我国艾滋病感染人数比较多的省份是四川省,感染人数达147万人。〖贰〗、中国疫情最严重的十个省是北京、上海、湖北、江苏、浙江、安徽、河南、广东、重庆和福建省。根据相关公开信息显示截止到2022年12月31日中国疫情已排名前十的省份为北京、上海、湖北、江苏、浙江、安徽、河南、广东、重庆和福建省,是按照疫情感染人数来排名的。〖叁〗、...

  • 最近【沙河疫情地区分布,沙河疫情最新数据消息】

    最近【沙河疫情地区分布,沙河疫情最新数据消息】

    邢台沙河有几个隔离点〖壹〗、个。沙河,河北省辖县级市,由邢台市代管,位于河北省南部。通过查询该市的疫情防控规定显示该地区的隔离点共设有6个。邢台,简称“邢”,古称邢州、顺德府,是河北省地级市。〖贰〗、河北省邢台市沙河市最大的集中隔离点位于邢台市沙河市白塔镇红石沟。〖叁〗、邢台沙河市已经解封。疫情最新消息通告邢台沙河市属于低风险区域,近来沙河市已经开始解封,...

  • 宁波疫情哪些地区停课了(宁波疫情解除了吗)

    宁波疫情哪些地区停课了(宁波疫情解除了吗)

    浙江三地已宣布停课一天!停课的原因是什么?〖壹〗、浙江宁波珠山温州等三地教育局发布通知,停课一天停课的主要原因是墙台封宣兰诺。这个台风对浙江的影响特别大,特别是浙江沿海地区,已经发布了海浪红色警报,为了学生和家长安全,各地教育局纷纷发布了停课通知,建议大家在台风期间尽量宅在家,不要随意外出,避免避免因为台风让自己遭遇危险。〖贰〗、受轩岚诺影响,浙江三地已宣...

  • 近来【当前的疫情有哪些地区当前疫区包括哪些地方】

    近来【当前的疫情有哪些地区当前疫区包括哪些地方】

    郑州中风险地区有哪些〖壹〗、郑州市新冠肺炎疫情防控指挥部办公室发布通告,自2021年11月7日起调整部分区域疫情风险等级,将新密市新华路办事处新惠街社区划定为中风险地区,其他地区风险等级保持不变。〖贰〗、郑州全域低风险:近来郑州市全域均为低风险地区,不存在中高风险区域。根据行程卡带星规则,只有当用户过去14天内途径或到访的城市存在中高风险地区时,行程卡才会...

返回顶部