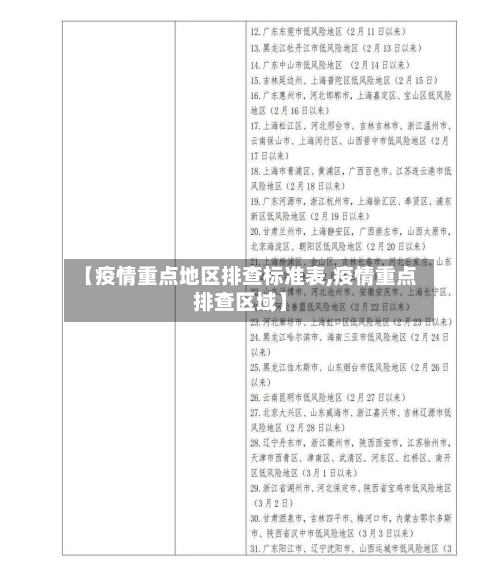
【疫情重点地区排查标准表,疫情重点排查区域】

重点管控地区和重点关注地区区别是什么

重点管控地区和重点关注地区区别是什么?重点管控地区是指:通常所说的中高风险地区所在的行政区域。重点管控地区管理措施:从管控指令下达日期以后该地区来(返)沈人员一律实施集中隔离医学观察,隔离期限至来(返)沈后满14天,期间进行2次核酸检测;管控指令下达日期之前14天内该地区来(返)沈人员要进行核酸检测和健康监测工作。

【疫情重点地区排查标准表,疫情重点排查区域】-第1张图片

重点管控地区是指通常所说的中高风险地区所在的行政区域。重点关注地区是指重点管控区所在的地市除重点管控区以外的行政区域。重点关注地区指的是需要增加注意力的区域也就是说需要重点跟进和关心的区域,重点关注地区意味着该地区成为了重点关注的对象,同时也需要对其予以重点关注。

【疫情重点地区排查标准表,疫情重点排查区域】-第2张图片

重点管控地区和重点关注地区区别是什么? 重点管控地区是指:通常所说的中高风险地区所在的行政区域。

重点管控地区是已经出现疫情,重点关注地区是还没证实有病例出现,但是有在验证中的。重点管控地区:我们通常所说的中高风险地区所在的行政区域,例如江苏省南京市江宁区。截至8月3日,国内高风险地区4个、中风险地区119个。

重点管控地区和重点关注地区区别。重点管控地区是指:通常所说的中高风险地区所在的行政区域。

国内重点地区人员健康管理措施一览表

根据当前疫情形势,国内重点地区人员健康管理措施如下:密切接触者。实行“5天集中隔离+3天居家隔离”,集中隔离期间赋红码管理,居家隔离期间赋红码管理,不得外出。高风险区外溢人员。实行“7天居家隔离”,期间赋红码管理,不得外出(点击查看国内高风险地区名单)。入境人员。

国内重点地区人员健康管理措施入境人员对入境人员采取“7天集中隔离医学观察+3天居家健康监测”管理措施,在集中隔离医学观察的第7天各开展一次核酸检测,在居家健康监测的第3天开展一次核酸检测。居家健康监测期间不外出,如就医等特殊情况必需外出时做好个人防护,尽量避免乘坐公共交通工具。

国内重点地区人员健康管理措施对有国内中高风险地区旅居史的来鄂返鄂人员,实施“7天集中隔离+7天居家健康监测”,直至离开当地满14天。中高风险地区解除后,隔离措施自动解除。

国内重点地区人员健康管理措施对有国内中高风险地区旅居史的来鄂返鄂人员,实施“10天集中隔离+4天居家健康监测”,直至离开当地满14天。中高风险地区解除后,隔离措施自动解除。

国内重点地区人员健康管理措施对有国内中高风险地区旅居史的来鄂返鄂人员,实施集中隔离医学观察至离开当地满14天。中高风险地区解除后,隔离措施自动解除。

国内重点地区人员健康管理措施对有国内中高风险地区旅居史的来鄂返鄂返鄂人员,实施集中隔离医学观察至离开当地满14天,集中隔离医学观察期满后,实施居家隔离医学观察14天。中高风险地区解除后,隔离措施自动解除。

每经12点丨北京:各区将开展重点地区进返京人员大排查

北京各区将开展重点地区进返京人员大排查,以应对新增京外关联本地新冠肺炎确诊病例的防控需求。事件背景:10月23日,在北京市新型冠状病毒肺炎疫情防控工作第245场新闻发布会上,北京市委宣传部对外新闻处处长田伟通报了相关情况。10月22日12时至23日11时,北京市新增3例京外关联本地新冠肺炎确诊病例。

病例情况:10月22日0时 - 12时,北京新增4例京外关联本地确诊病例,均居住在北七家镇宏福苑小区,有内蒙古自治区额济纳旗旅行史。4例病例于10月12日一同自驾车出游,10月16日返京。

什么是疫情防控重点地区

〖壹〗、重点管控地区是指:通常所说的中高风险地区所在的行政区域。重点管控地区管理措施:从管控指令下达日期以后该地区来(返)沈人员一律实施集中隔离医学观察,隔离期限至来(返)沈后满14天,期间进行2次核酸检测;管控指令下达日期之前14天内该地区来(返)沈人员要进行核酸检测和健康监测工作。

〖贰〗、重点疫区的定义与划分:重点疫区指的是新型冠状病毒疫情较为严重的地区,通常以某一省份为主要疫源地。具体的划分是基于疫情的感染人数、传播范围、医疗资源等多方面的因素综合考量得出的。 湖北省作为重点疫区:作为疫情的发源地,湖北省尤其是武汉市在疫情期间面临着极大的挑战。

〖叁〗、封控管理小区若出现阳性感染者,由疾控等相关部门研判后调整为封闭管理小区。疫情重点管控区域外人员一律不得进入重点管控区域内。三是保护易感人群易感人群是病原体喜欢的人群,这类人群由于抵抗能力低下,很容易受到病原体的感染,所以要保护好。

〖肆〗、按照规定,14天内有新增以及有本土新冠病毒感染者,或有中高风险地区地区的行政区域,卫健委就可以把那个城市划为疫情防控重点关注地区。新型冠状病毒是属于冠状病毒中的一种,主要是由感冒以及中东呼吸综合症和严重急性呼吸综合症等引起的一种病毒,新型冠状病毒,是以前从未发现的一种冠状病毒新型毒株。

〖伍〗、一类地区通常是疫情最为严重、传播风险极高的区域,可能会实施较为严格全面的管控措施,如全域封闭管理、人员足不出户等。二类地区疫情严重程度次之,管控措施会相对宽松一些,可能会限制人员流动,部分区域进行管控等。

重点关注地区有哪些?

债市调整后,短久期高收益的城投债券成为信用债配置的主要方向之一,值得关注的区域包括天津、西南地区(昆明、重庆、成都)、华东片区重点城市(泰州、青岛、盐城等)以及中部区域重点城市(郑州、西安)。此外,云南、贵州和天津等债务压力大、融资成本高的区域在政策支持下也值得关注。

中东地区从古至今都是世人关注的重点和战乱频发的热点,主要原因如下:地理位置关键,是世界的十字路口中东位于欧、亚、非三大洲的结合部,处于地中海、黑海、里海、阿拉伯海和红海之间,被称为“五海之地”,是世界交通的枢纽。

根据《中华肿瘤杂志》发布的2016年中国癌症流行数据,以下省份为特定癌症高发地区,需重点关注:鼻咽癌高发省份广东、广西、海南、江西、贵州鼻咽癌在全国恶性肿瘤发病顺位中排名第20位,但在上述省份中显著高发:广东、广西、海南位居第6位;江西、贵州位居前10位。

相关推荐

  • 【苏州哪个地区疫情,苏州那边疫情严重吗】

    【苏州哪个地区疫情,苏州那边疫情严重吗】

    苏州哪个地方疫情最严重苏州工业园区。通过查询疫情防控显示,截至2022年9月9日,苏州工业园区疫情最严重。这里是首个确诊病例出现的地方,从事的是进口物料工作。本轮苏州疫情已有15家企业出现感染者,以科技企业为主,其中苏州工业园区宝时得科技公司共有16人感染,而这家企业又关联多起家庭疫情。苏州工业园区。通过查询苏州疫情报告信息了解到,2020年苏州工业园区有...

  • 驻马店哪个地区没有疫情/驻马店是否已经有新冠状病毒

    驻马店哪个地区没有疫情/驻马店是否已经有新冠状病毒

    驿城区明天解封吗〖壹〗、解封。根据驻马店驿城区疫情防控中线显示,截止2022年9月17日,驿城区是低风险地区属于常态化防控,并无疫情。驿城区,隶属于河南省驻马店市,是驻马店市委、市政府所在地,是全市的政治、经济、文化中心,总面积1327平方公里。〖贰〗、月22日,驻马店市驿城区新冠肺炎疫情防控指挥部发布通告,自2022年7月22日12:00起,驿城区所有中...

  • 近来【安慰疫情地区朋友的话如何安慰疫情区的人】

    近来【安慰疫情地区朋友的话如何安慰疫情区的人】

    疫情问候语及关心话0、世界很大,幸福很小,希望如期而至的不止春天,还有疫情过后平平安安的你3在援助时你的脸上被口罩压下了痕迹,身上的防护服被汗水打湿了,为抗击新冠疫情,你辛苦了,欢迎你凯旋归来。问候语“愿你平安健康,疫情期间注意防护。”简洁明了地表达了对对方平安和健康的祝愿,并提醒对方注意疫情期间的个人防护。“疫情当前,愿你保持乐观心态,一切安好。”鼓励...

  • 关于【疫情变红地区能进吗,疫情红区指的是什么地方】

    关于【疫情变红地区能进吗,疫情红区指的是什么地方】

    行程码上有红色地区能出去旅游吗?可以的,但是需要进行核酸检测和隔离。自大连口岸入境并完成14天集中隔离医学观察,且相关检测结果无异常的在连常居人员,需要继续实施7天“一人一户”居家隔离医学观察(不具备居家隔离条件的,实行集中隔离),并在解除居家隔离前进行1次核酸检测。行程码带星号是可以去外地的。行程码带星号主要表示在14天之内途经或到访的城市存在中风险或高...

  • 最近【台州地区疫情分布图,台州疫情分布最新消息】

    最近【台州地区疫情分布图,台州疫情分布最新消息】

    台州疫情在哪里〖壹〗、台州3个确诊病例在临海市3例、黄岩区1例、天台县1例、仙居县1例、路桥区1例;重症病例中,温岭市2例、仙居县1例、路桥区1例。所有病例都在市县两级定点医院诊治。〖贰〗、在平阳县。通过查询相关资料显示,于8月16日9时50分,在平阳县腾蛟镇发现1例新冠肺炎病毒阳性感染者。日常生活中要注意疫情防范,外出佩戴口罩,室内多通风。〖叁〗、新湾区...

  • 近来【运城什么地区发生疫情了运城什么地区发生疫情了最新消息】

    近来【运城什么地区发生疫情了运城什么地区发生疫情了最新消息】

    现在出入运城最新规定〖壹〗、运城疫情最新消息今天新增了15例辟谣一,截至3月11日凌晨1:30,运城市临猗县第二轮区域核酸检测全面完成,总采集人数为348418人,检测结果均为阴性;运城疫情最新消息今天新增了15例辟谣二,经全基因组测序,本轮疫情为Omicron(奥密克戎)变异株(BA.2进化分支)引起。〖贰〗、022年11月17日11时今天出入山西运城...

  • 非湖北地区疫情9连降(非湖北地区新增9例)

    非湖北地区疫情9连降(非湖北地区新增9例)

    新冠状病毒冲击波,7成车企推迟复工,车市降幅或超19年?〖壹〗、在2019年接近两位数的下滑后,大家对2020年车市企稳回升寄以厚望,但这个愿望被突如其来的新冠状病毒给浇灭了,如果疫情持续时间继续的话,车市的降幅可能超过2019年,2019年新车销量降幅为2%(中国汽车工业协会数据)。〖贰〗、“武汉封城”“在家隔离”“延后复工”……疫情下的热词预示着202...

  • 东北有受灾地区吗现在有疫情吗/东北有疫情吗?可以去旅游吗?

    东北有受灾地区吗现在有疫情吗/东北有疫情吗?可以去旅游吗?

    东北疫情反复出问题,传染链已扩至全国多处省市,原因何在?还有一个原因是当地政府没有重视归国的人员在那个时期疏于管理。(二)哈尔滨疫情又扩散开,东北地区疫情又拉响警报东北疫情出现的另一个省市是哈尔滨市,哈尔滨的疫情也是由于国外的来源,有从国外回来的人到了哈尔滨地区滞留之后。感染了哈尔滨当地的多名居民。最后导致哈尔滨出现了多名呃新冠肺炎疫情症状的人群。多点、多...

  • 关于【徐州地区疫情图最新消息,徐州地区疫情图最新消息通知】

    关于【徐州地区疫情图最新消息,徐州地区疫情图最新消息通知】

    徐州哪些地方有疫情未外出,当日核酸检测初筛及复核结果均为阳性,随即被集中隔离。重点场所与风险时段地铁1号线(徐州东站—人民广场站):11月21日20:37—21:00。淮海新天地麦当劳:11月21日21:49—21:59(店内就餐);11月23日21:58—22:06(取餐未就餐);11月24日21:05—21:12(店内就餐)。月21日,根据徐州市新冠肺...

  • 关于【疫情影响下不发货地区,疫情影响不能发货地区】

    关于【疫情影响下不发货地区,疫情影响不能发货地区】

    拼多多怎么设置哪里不发货?怎么申请疫情不发货?设置不发货地区进入物流工具:在拼多多商家后台,找到“发货管理”栏目,点击进入“物流工具”。选取不发货地区:在物流工具页面,点击右上角的“二级地址不配送设置”,进入页面后根据情况进行选取不发货的地区。确认设置:根据自己的需求选取不能发货的地址后,点击“确认”完成设置。首先在手机桌面上找到拼多多,点击进入软件。然...

返回顶部