近来【德阳疫情中风险地区德阳 疫情风险地区】

德阳是否中高风险区

〖壹〗、这需要根据具体的地区来决定。低风险的地区暂时不需要隔离,中,高风险地区肯定需要隔离。疫情期间各类人员隔离时间的规定对中风险地区流入的人员一律实行居家隔离14天后,再继续实行7天居家健康管理;不具备居家隔离条件的,应安排集中隔离。对高风险地区流入的人员一律实行集中隔离14天后,继续实行7天居家隔离观察。

近来【德阳疫情中风险地区德阳 疫情风险地区】-第1张图片

〖贰〗、有本土新增感染者但暂未划定中高风险地区,以及疫情风险较高的地市来(返)德人员:参照中高风险地区规定执行。高风险职业返乡人员:冷链食品、隔离场所、医疗机构发热门急诊、海关各口岸、世界航空等高风险职业的返乡人员须提供48小时内核酸阴性证明,纳入网格化管理。

近来【德阳疫情中风险地区德阳 疫情风险地区】-第2张图片

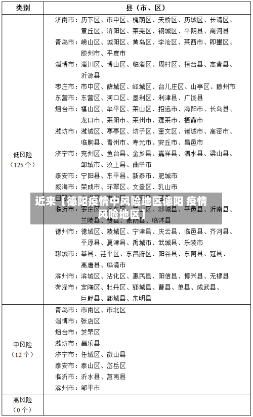
〖叁〗、属于。截至8月14日24时,四川全省有一处中高风险区,1个中风险区,1个低风险区,涉及德阳。中风险是德阳旌阳区天元街道王谊村原12组已划定为中风险区,低风险是德阳旌阳区、德阳经开区除上述中风险区外的其他区域均为低风险区。

〖肆〗、月7日德阳市无新增本土病例,调整绵竹市疫情风险等级。调整后德阳市已无高、中风险区,低风险区同步解除。自8月17日零时起,旌阳区天元街道王谊村原12组的风险等级由中风险区调整为低风险区。近来,德阳市已无高、中风险区,低风险区同步解除。

德阳是低风险还是中风险

自8月17日零时起,旌阳区天元街道王谊村原12组的风险等级由中风险区调整为低风险区。近来,德阳市已无高、中风险区,低风险区同步解除。最新来(返)德政策无疫情发生县(市、区、旗)来(返)德人员可自由流动,入德时无需提供核酸检测阴性证明,入德后需查验健康码和风险城市旅居史,并按照疫情防控提醒短信落实相关管理措施。

近来德阳市全域仍为低风险地区。在德人员均已落实集中隔离观察措施,首次核酸检测均为阴性;外地密切接触者已外发协查函。对无症状感染者曾活动过的场所已进行终末消毒。外省人员去德阳需要隔离吗?这需要根据具体的地区来决定。低风险的地区暂时不需要隔离,中,高风险地区肯定需要隔离。

这需要根据具体的地区来决定。低风险的地区暂时不需要隔离,中,高风险地区肯定需要隔离。疫情期间各类人员隔离时间的规定对中风险地区流入的人员一律实行居家隔离14天后,再继续实行7天居家健康管理;不具备居家隔离条件的,应安排集中隔离。

属于。截至8月14日24时,四川全省有一处中高风险区,1个中风险区,1个低风险区,涉及德阳。中风险是德阳旌阳区天元街道王谊村原12组已划定为中风险区,低风险是德阳旌阳区、德阳经开区除上述中风险区外的其他区域均为低风险区。

可以。截止于2022年9月21日,根据德阳政府疫情防控政策显示,该地属于低风险地区,是可以进行办婚宴的,但是不能超过10桌的邀请,还必须持有48小时核酸检测报告以及健康码。德阳,四川省辖地级市,位于成都平原东北部,地处龙门山脉向四川盆地过渡地带;西北部为山地垂直气候。

德阳出行政策

近来暂未获取到2026年德阳灯会的免票条件相关信息。不过,可以借鉴2025第十六届德阳灯会的免票政策,推测2026年德阳灯会免票条件可能包含以下几类人群,但具体仍需以官方发布信息为准:老年群体2025年政策中明确65周岁(含)以上老人可免票入园。这一规定通常基于对老年群体的关怀,考虑到其经济状况和出行便利性。

根据2025年德阳灯会政策,60岁老人不免门票,2026年政策未公开,建议出行前确认。2025年德阳灯会的官方免票政策中,针对60岁老人没有免票规定,免门票的老人需是65周岁(含)以上。

德阳市2025年11月28日未明确实施限行规定。以下是具体分析:德阳市当前限行政策背景德阳市此前存在限行措施,但近来已暂时取消。这一调整反映了当地交通管理政策根据实际交通状况和城市发展需求进行的动态优化,旨在平衡交通流量与市民出行便利性。

免费乘坐公共交通工具持有“德阳市无偿献血、造血干细胞捐献博爱卡”(以下简称“博爱卡”)的献血者,可免费乘坐德阳裕兴公共交通有限公司运营的常规公交线路(不含定制公交、网约公交、旅游专线、临时专线等非常规公交)。此政策覆盖日常通勤需求,为献血者提供出行便利。

渣土、砂石、商砼等)及拖拉机、农用低速载货汽车、黄标车:禁行时段:全天24小时。禁行范围:与重中型普通货运车辆禁行区域一致。特别提示:德阳市限行政策可能根据交通管理需要、空气质量状况等因素进行调整,建议驾驶员在出行前通过德阳市公安交通管理部门官方渠道查询最新限行信息,确保合规行驶。

但是,一些不合规的网约车可能被下架或暂停运营,有可能会使乘客的出行选取更为有限。德阳市网约车新政的实施旨在促进网约车行业的健康发展,维护消费者的合法权益,提高车辆安全标准和服务质量。它将对网约车司机和平台的管理产生更为严格的要求,并建立了有效的监管机制和处罚措施。

相关推荐

  • 关于【疫情地区房贷怎么办,疫情情况下房贷怎么办】

    关于【疫情地区房贷怎么办,疫情情况下房贷怎么办】

    疫情严重不能上班房贷怎么办疫情严重不能上班时,房贷问题可以通过以下几种方式解决:向家人借钱先还房贷:如果因疫情无法上班且长时间未找到工作,可以向家人寻求帮助,借钱先还房贷。这样可以避免因房贷逾期而对个人信用度造成不良影响。积极寻找工作:尽管疫情给找工作带来了困难,但仍需保持积极的态度去寻找工作机会。向家人借钱先还房贷:如果因疫情无法上班且长时间未找到工作,...

  • 近来【抚州是什么疫情地区啊江西抚州是否重点疫区】

    近来【抚州是什么疫情地区啊江西抚州是否重点疫区】

    江西抚州疫情严重吗不严重。江西抚州一般指抚州。抚州,古称“临川”,是江西省辖地级市,是长江中游城市群城市群之一,截止到2022年9月7日,江西抚州连续156天无新增确诊病例,属于低风险地区,疫情并不严重,不过疫情防控力度不能松懈。不严重。因为江西抚州近来属于低风险地区,根据江西省抚州市疫情最新消息可知,截止至202021上午07:51新增本土0,新增无症状...

  • 锦江区疫情封控地区查询(锦江区疫情通报)

    锦江区疫情封控地区查询(锦江区疫情通报)

    10月20日成都锦江区封了吗没有。根据成都市疫情防控政策查询,10月20日成都锦江区没有封。在2022年10月18日起,解除成龙路街道牡丹街的中风险区管控措施。解除后锦江区无高、中风险区,低风险区同时解除,全区继续做好常态化疫情防控工作。“喜为邻里乐享生活”第二期植物染帆布袋拓印活动于2023年10月20日下午14:30顺利完成,活动通过植物染与拓印工艺...

  • 近来【中国各地区的疫情防护全国各地的疫情防控措施】

    近来【中国各地区的疫情防护全国各地的疫情防控措施】

    五一出游必看:全国各地隔离政策大全!哪些地区能去哪些不能去_百度知...〖壹〗、提前查询当地隔离政策:虽然大部分地区对持有健康绿码的外来人员基本放行,但部分跨省旅游仍关闭。出游前应通过权威渠道了解目的地最新疫情防控政策,查询景区开放、限流措施,合理规划旅游线路和时间。〖贰〗、陕西:14天集中隔离+7天居家隔离+7天居家健康监测。集中隔离期满后,需由...

  • 【美国疫情地区感染图,美国疫情感染病例】

    【美国疫情地区感染图,美国疫情感染病例】

    美国疫情到底怎么样,死亡率为啥这么高?〖壹〗、美国疫情在早期呈现出确诊病例快速上升、检测困难、死亡率偏高的特点,死亡率高的原因主要是早期检测不足,导致确诊病例多为重症、危重症患者。〖贰〗、政治因素干扰:在疫情期间,美国的政治分歧也对疫情防控产生了负面影响。不同政治派别之间在疫情防控政策上存在分歧,导致政策执行不力。例如,一些地方政府和卫生部门在疫情防控措施...

  • 关于【阜阳地区疫情状况,阜阳疫情通告】

    关于【阜阳地区疫情状况,阜阳疫情通告】

    阜阳疫情什么时候开始的疫情主要发生地:2008年,我国安徽阜阳等地发生了较大规模的手足口病疫情。病原体:手足口病是一种由肠道病毒引起的传染病。易感人群:多发生于5岁以下儿童。传播方式:主要通过密切接触传播,患者和隐性感染者都是主要的传染源。症状表现:患者通常会在手、足、口等部位出现小疱疹或小溃疡的症状。月28号。大皖新闻讯据阜阳发布微信号消息,2022年...

  • 大连疫情最新高风险地区/大连疫情最新高风险地区有哪些

    大连疫情最新高风险地区/大连疫情最新高风险地区有哪些

    大连新增“40+3”,又一地升级高风险,具体情况如何?〖壹〗、大连新增“40+3”,又一地升级高风险,具体情况主要是这样的。第一,这次新增“40+3”,都是本土的,并非境外输入。鉴于当地的情况,11月13日,大连将小寺社区升级为高风险地区,这一个升级举动,也意味着当前大连的疫情形势还是需要重点关注的。〖贰〗、这五个区,四个中风险,一个高风险。大连最新升级一...

  • 疫情好一点地区/疫情地段

    疫情好一点地区/疫情地段

    全球范围内的新冠肺炎疫情,哪一个国家处理的比较好?〖壹〗、不同的国家采取的政策不一样,因此抗疫的效果也是天差地别。在世界范围内,我觉得抗疫做的比较好的还是我们中国。中国虽然是疫情的首发地,并且中国的人口数量众多,面对新冠病毒这样传染性极强的病毒,要想控制得好一点都不容易,但是我国现在却是世界上疫情控制最稳定的国家。〖贰〗、泰国在全球184个国家新冠肺炎疫情...

  • 近来【写给疫情地区的一首诗写给疫情地区的一首诗歌】

    近来【写给疫情地区的一首诗写给疫情地区的一首诗歌】

    抗击疫情的七言诗有哪些?斩魔排艰换新天。抗击疫情七言诗词三危烟梦里悲秋廖,白褂天涯忠国眺。弱水三千恨有边,浮云五色愁多窍。南山院士气豪情,渤海中郎声迹妙。化雨来时满市花,春风尽处倾城笑。抗击疫情七言诗词四常道初七即是春,如今户户忙避痛,老少围炉滚鲜饺,毒恶不侵爱国心。人间大爱捐躯志,妙手勇夺大地魂,却看父老秋何在?军民齐心扭乾坤。抗疫押韵七言诗(一)冠...

  • 关于【山西算疫情什么风险地区,山西算是疫情高发地吗】

    关于【山西算疫情什么风险地区,山西算是疫情高发地吗】

    春节返乡是否需要隔离?31个省市最新情况汇总〖壹〗、辽宁沈阳:对于北京市除重点区域外的地区,需要携带7日内的核酸检测阴性报告,但无需隔离(具体以沈阳当地要求为准)。吉林长春:从低风险地区前往长春,需要向社区报备,但无需隔离。黑龙江哈尔滨:低风险地区人员到哈尔滨人员需持健康码绿码,以及向社区报备,无需隔离。〖贰〗、春节返乡是否需要隔离?31个省市最新情况汇总...

返回顶部