近来【菏泽疫情地区分布图菏泽疫情通报最新】

菏泽疫情10例在菏泽哪里

〖壹〗、鲁西新区。菏泽,山东省辖地级市,位于山东省西南部,鲁苏豫皖四省交界地带,东与济宁市相邻,东南与江苏省徐州市、安徽省宿州市接壤,南与河南省商丘市相连。通过查询相关资料了解到,该市疫情的第10例新冠病毒无症状感染者出现在鲁西新区。该地区,是山东省省级新区,位于山东省菏泽市中部,规划范围东至半堤镇东边界,西至吕陵镇杨湖路,北至日东高速和万福街道。

近来【菏泽疫情地区分布图菏泽疫情通报最新】-第1张图片

〖贰〗、0例。通过查询菏泽的疫情官方网站可知,截止到2022年12月24日,该地区是有10例病例的,属于低风险地区。

近来【菏泽疫情地区分布图菏泽疫情通报最新】-第2张图片

〖叁〗、新增本土确诊一例。通过查询海峡网2022年9月16日9时46分显示:2022年9月15日0时至24时,山东省报告新增本土确诊病例1例,在青岛,系集中隔离点检出。

近来【菏泽疫情地区分布图菏泽疫情通报最新】-第3张图片

〖肆〗、022年10月27日0时至24时,菏泽市无新增本土确诊病例,新增本土无症状感染者1例。10月27日0时至24时,新增解除医学观察本土无症状感染者2例。截至10月27日24时,全市现有9例本土无症状感染者,其中鲁西新区1例,定陶区5例,鄄城县1例,牡丹区1例,郓城县1例。

〖伍〗、截至10月7日,累计治愈出院本土确诊病例17例,其中曹县12例,牡丹区4例、单县1例;累计解除医学观察本土无症状感染者547例,其中曹县447例,牡丹区57例,开发区4例,单县8例,郓城县28例,鄄城县3例,累计解除医学观察境外输入无症状感染者1例。

山东菏泽哪里有疫情

〖壹〗、牡丹区。通过查询山东菏泽防控防疫资料显示,山东菏泽牡丹区有疫情,牡丹区西城街道太阳城小区是高风险区域,牡丹区高庄镇郅庄自然村、牡丹区高庄镇尹庄自然村是中风险区域。

〖贰〗、鲁西新区。菏泽,山东省辖地级市,位于山东省西南部,鲁苏豫皖四省交界地带,东与济宁市相邻,东南与江苏省徐州市、安徽省宿州市接壤,南与河南省商丘市相连。通过查询相关资料了解到,该市疫情的第10例新冠病毒无症状感染者出现在鲁西新区。

〖叁〗、全有了 2022年11月29日0时至24时,全市报告新增本土无症状感染者67例(含省外入鲁返鲁人员19例),系集中隔离点检出39例、居家隔离医学观察检出14例和重点人员筛查检出14例。

〖肆〗、菏泽,山东省辖地级市,中国牡丹之都,古称曹州,位于山东省西南部,鲁...菏泽疫情最新情况什么时候解封 —— 菏泽近来并没有封城,但是经过多轮区域核酸检测,一些涉疫小区进行了疫情防控管理,具体解封时间以官方消息为准。菏泽截止到2022年11月28日有疫情。

〖伍〗、菏泽。山东省菏泽新增无症状感染者有37例有疫情,截止于2022年11月11日,通过查询山东省疫情防控显示,山东省菏泽市属于高风险地区,已经采取防控管理措施了。

〖陆〗、郓城县菏泽市近来属于常态化防控区域。高风险区域的定义是:在最后一例确诊病例确诊后的14天内,如果区域内没有新的本地确诊病例,那么可以解除封锁状态。高风险区域会采取极为严格的防控措施,包括可能的停工、停业、停课等措施,并在必要时实施区域封锁以限制人员进出。

山东省菏泽疫情开放是啥情况

根据菏泽市疫情工作报告了解到,截止到2022年11月27日,经核实新增无症状感染者40例,属于中高风险地区,正在实行封控措施,即菏泽明天不能解封。菏泽,山东省辖地级市,中国牡丹之都,古称曹州,位于山东省西南部,鲁苏豫皖四省交界地带。本通告自发布之日起实施,后续将根据疫情防控形势变化及时调整。

菏泽疫情全面解封的时间是2023年5月5日。 随着疫情形势的好转,菏泽市政府根据疫情防控需要和专家评估结果,决定自2023年5月5日起全面解封。 在全面解封前,菏泽市采取了严格的防控措施,包括限制人员流动、加强社区管理、提高检测能力等,有效控制了疫情的传播。

现在菏泽疫情已经转好,无症状感染人数连日减少,高风险地区已降为低风险地区,这几天住宅小区和商店、超市已经解封,人们也恢复了正常的生活状态。

菏泽疫情出入最新规定菏泽近来还是可以正常进出的,虽然近来正是疫情控制前感染人员的集中发病阶段,导致近期感染者人数上升。但总体来...菏泽疫情出入最新规定 菏泽近来还是可以正常进出的,虽然近来正是疫情控制前感染人员的集中发病阶段,导致近期感染者人数上升。

山东菏泽郓城属于什么风险区

郓城县菏泽市近来属于常态化防控区域。高风险区域的定义是:在最后一例确诊病例确诊后的14天内,如果区域内没有新的本地确诊病例,那么可以解除封锁状态。高风险区域会采取极为严格的防控措施,包括可能的停工、停业、停课等措施,并在必要时实施区域封锁以限制人员进出。

菏泽郓城县属于:常态化防控区域 高风险区域:在最后一例病例确诊后14天区域内无本地新增确诊病例时,可解除封锁。高风险地区采取极为严格的措施应对疫情,果断采取停工、停业、停课等管控措施,必要时可采取区域封锁,限制人员进出。

郓城县是低风险地区。郓城县,隶属山东省菏泽市,位于山东省西南部、菏泽市东北部,地处黄河下游,介于北纬35°19′~35°52′,东经115°40′~116°08′之间,总面积1643平方公里。郓城县属暖温带半湿润东亚季风大陆性气候。四季分明,春季干燥多风,夏季炎热多雨,秋季温和凉爽,冬季干冷,雨雪稀少。

山东菏泽疫情怎么样了?

〖壹〗、根据菏泽市疫情工作报告了解到,截止到2022年11月27日,经核实新增无症状感染者40例,属于中高风险地区,正在实行封控措施,即菏泽明天不能解封。菏泽,山东省辖地级市,中国牡丹之都,古称曹州,位于山东省西南部,鲁苏豫皖四省交界地带。本通告自发布之日起实施,后续将根据疫情防控形势变化及时调整。

〖贰〗、现在菏泽疫情已经转好,无症状感染人数连日减少,高风险地区已降为低风险地区,这几天住宅小区和商店、超市已经解封,人们也恢复了正常的生活状态。

〖叁〗、不严重。通过查询相关资料显示,截止到2022年9月14日,山东菏泽属于我国低风险地区,连续十二天全市无新增本土确诊病例,无新增本土无症状感染者。所以不严重,降为低风险地区。

〖肆〗、截止到2022年12月1日,累计确诊42例。通过查询菏泽疫情情况,截止到2022年12月1日,菏泽累计确诊42例,菏泽,山东省辖地级市,中国牡丹之都,古称曹州,位于山东省西南部,鲁苏豫皖四省交界地带。

〖伍〗、022年12月6日。通过查询菏泽疫情防控指挥部了解到,菏泽2022年12月6日解封,截止到2022年12月9日,新增本土无症状14例,累计确诊42例,高风险地区73处。

相关推荐

  • 最近【哪些省算疫情重点地区,哪些地区是疫情重点地区】

    最近【哪些省算疫情重点地区,哪些地区是疫情重点地区】

    河北最新通报〖壹〗、河北公安厅发布的通告主要聚焦“百日行动”整体成果,未涉及烧烤店被打女孩具体情况,引发公众失望情绪属情理之中,但需理性看待通报内容与公众关切之间的差异。〖贰〗、月16日河北省召开新冠肺炎疫情防控工作新闻发布会,通报了以下疫情防控相关情况:新增病例情况1月16日0-10时,河北省新增32例本土确诊病例,均在石家庄市,其中藁城区29例,新乐...

  • 最近【曲靖是否疫情风险地区,曲靖属于疫情什么风险区】

    最近【曲靖是否疫情风险地区,曲靖属于疫情什么风险区】

    云南是高风险地区吗云南省共划定有毒野生菌中毒高风险地区7个,分别为宜良县、红塔区、华宁县、新平县、澜沧县、墨江县、砚山县。近来云南不属于高风险地区。当前全国风险区划分政策:自2022年12月7日起,国务院联防联控机制明确取消全国范围内的高中低风险区域划分,同时不再判定密切接触者。这意味着所有地区(包括云南)已不再存在“高风险地区”的官方定义。云南和广西是...

  • 关于【北京疫情高风险地区几个,北京疫情高风险地区几个小时解除】

    关于【北京疫情高风险地区几个,北京疫情高风险地区几个小时解除】

    2022年5月1日起北京新增1个高风险区6个中风险区〖壹〗、房山区窦店镇于庄村、窦店镇燕都世界名园社区。〖贰〗、022年5月1日北京市风险等级调整情况如下:新增高风险地区:朝阳区双井街道广和南里二条(由中风险地区升级)。新增中风险地区:朝阳区豆各庄乡朝丰家园社区、十八里店乡吕家营村;房山区窦店镇芦村;通州区于家务回族乡西里社区、新华街道盛业家园社区、中仓街...

  • 关于【唐山算疫情地区吗吗,唐山属不属于疫区】

    关于【唐山算疫情地区吗吗,唐山属不属于疫区】

    唐山到阜新南坐火车还用隔离吗?〖壹〗、唐山属于低风险区域,而且回阜新路上也没有高风险区域。所以不需要隔离,如果不放心,可以自我居家隔离〖Fourteen〗、天。〖贰〗、我现在的火车下车以后没必要隔离14天,因为都属于低风险地区。〖叁〗、截至当前信息,阜新南站没有直达高铁的火车。以下是详细说明:车站功能定位差异阜新南站与阜新站存在明确的功能区分。根据铁路部门...

  • 疫情地区的零食可以收吗(疫情期间零食店可以营业吗)

    疫情地区的零食可以收吗(疫情期间零食店可以营业吗)

    疫情学校星期六日不给学生带零食回来,还没收可以的吗?〖壹〗、按理说是不合理的。如果人人课间都吃东西会不雅观、还有同学相互攀比买零食和玩具,形成不好的风气,学校必须统一管理。外面的食物不卫生不安全,垃圾食品多,万一带到学校吃出问题,学校要担责任。学校还有一个不让带的原因,是有人同时带管制刀具。〖贰〗、学校不让带面包,你说的哪些馒头,包子灌饼之类的吃食都是禁止...

  • 【什么样算疫情地区,什么样的算疫区】

    【什么样算疫情地区,什么样的算疫区】

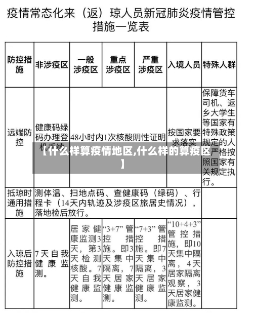
    涉疫区是指什么范围?涉疫区一般是病毒或病菌所能传播到的地区,当传染源病数目达到一定数量,而且相互交叉、扩大、重叠时,便会形成涉疫区,其范围大小受传播方式、环境条件等因素限制,需要采取措施严格控制。疫情期间,到达涉疫区的人员需要及时提供核酸检测证明,如果没有检测,需要集中采样,等待结果,离开涉疫区后需要实行自我健康监测。涉疫区是指病毒或病菌所能传播的地区,疫...

  • 近来【疫情低风险地区海南海南低风险地区不用隔离】

    近来【疫情低风险地区海南海南低风险地区不用隔离】

    三亚安游镇可以去吗?锦母角一般在下午5点关闭。不过,此时间仅作借鉴,具体的关闭时间建议根据实际情况进行调整。锦母角位于海南省三亚市安游镇榆林军港出海口,是海南岛最南端的海角,也是真正意义上的天涯海角。这里三面环海,前拥碧波万顷的大海,后倚青山翠岭,风景极为壮观。位于三亚市亚龙湾国家旅游度假区内,是中国唯一的热带滨海森林公园。公园内植被茂密,树种繁多,是亲近...

  • 受疫情冲击大的地区/受到疫情冲击

    受疫情冲击大的地区/受到疫情冲击

    从疫情冲击感染高峰时间预测图,看未来疫情将如何发展〖壹〗、从疫情冲击感染高峰时间预测图及相关信息来看,未来疫情发展可能呈现以下趋势:感染高峰的阶段性推进不同地区依次达峰:根据预测图显示,红色区域省份已度过感染高峰,处于平峰阶段;橘黄色区域省份将相继进入感染高峰。例如京津冀和川渝等地已度过感染高峰,即将迎来重症高峰;沪苏浙、云贵桂与东北三省正迎来感染高峰。〖...

  • 没到过疫情地区的省份/没有去过疫情地区会不会感染

    没到过疫情地区的省份/没有去过疫情地区会不会感染

    无疫情的省份分别是什么?近来全国范围内实现疫情清零的省份只有西藏(除拉萨市曾累计确诊一例外,其他专区无疫情通报)。具体分析如下:西藏的特殊情况西藏是唯一被明确提及“省份清零”的地区。其唯一确诊病例为从湖北省随州市输入的年轻男性患者,经全国同步治疗方案及西藏全区医疗资源集中服务后及时治愈,此后其他专区未再通报疫情。西藏自治区是近来全国唯一无疫情的省份。自20...

  • 商丘疫情严重地区/商丘疫情有多严重?

    商丘疫情严重地区/商丘疫情有多严重?

    商丘疫情还严重吗调整依据:根据国家和省关于应对新冠肺炎疫情精准防控工作要求,结合商丘市当前疫情形势作出调整。精准防控要求根据疫情传播风险的高低,对不同区域采取差异化的防控措施,高风险地区意味着疫情传播风险较高,需要采取更严格、更精准的防控手段来控制疫情的扩散。风险等级动态性:疫情风险等级会随疫情形势变化而调整,近来商丘整体处于低风险状态,但需持续关注官方信...

返回顶部