无疫情地区到合肥的要求/合肥疫情需要隔离吗

外省进入合肥是否要隔离最新

〖壹〗、天居家隔离观察:集中隔离结束后,需居家完成剩余3天隔离,期间非必要不外出。核酸检测要求:居家隔离期间需进行2次核酸检测(具体时间由社区安排)。低风险地区人员:近来未明确提及额外限制,但建议提前询问最新政策(可通过0551-12345热线确认)。动态调整提示:因各地疫情情况随时变化,返肥前需通过官方渠道确认最新要求。

无疫情地区到合肥的要求/合肥疫情需要隔离吗-第1张图片

〖贰〗、抵达像北京、合肥、武汉等地后,需要集中隔离14天。中风险地区人员:原则上不流动,必要出行时需持7两小时内核酸阴性证明。部分地区如天津、沈阳要求集中隔离。中高风险地区所在地市其他人员:省际、市际出行需持7日内核酸阴性证明,抵达后无需隔离,但要配合健康监测。

〖叁〗、外省人前往安徽合肥打工,是否需要隔离呢?答案是不需要。只要你的身体状况良好,没有出现任何症状,特别是没有发热的情况,就不会被要求隔离。合肥作为安徽省的省会城市,拥有先进的医疗系统和管理措施,确保外来务工人员的安全与健康。

〖肆〗、从成都飞往合肥,您不需要进行隔离。根据最新的政策,合肥对于非世界航班的乘客基本上只需要进行体温检测。当然,每位乘客在登机前仍需提供有效的健康码和行程码,确保健康状况良好。同时,请注意,航空公司可能会要求您在登机前提供48小时内有效的核酸检测阴性证明,具体要求请以航空公司规定为准。

〖伍〗、中高风险地区来合肥需要隔离。合肥市12345热线工作人员建议,防疫政策实时更新,来肥人群可提前查询具体城市具体区域的防疫政策。 高风险地区:来肥人群需提前报备、核验双码、持48小时内核酸检测阴性证明,落地后将执行“七天集中隔离”。

十堰低风险地区可以去合肥吗

〖壹〗、可以。根据2022年9月5日合肥的防疫政策要求,低风险地区来合肥人群中,如果来自“无疫情城市”,只需查验双码即可;但低风险区来合肥人群会因周边区域,被划定为高中风险区,要执行提前报备、核验双码、持48小时内核酸检测阴性证明、落地后“三天两检”的政策。

〖贰〗、不需要隔离。因为,现在十堰是低风险地区的。

〖叁〗、十堰现在可以从外省回去了。重点地区和中高风险区来渝返渝人员对高、中风险区(通常以乡镇、街道划分)来渝返渝人员和外省(区、市)确定的特定时段、特定空间高风险人群,施行集中隔离医学观察,第14天各做1次核酸检测。

〖肆〗、可以。通过查询《十堰市新冠肺炎疫情防控通告(第1号)》了解到,截止至2022年8月11日,十堰市属于低风险地区,全体十堰市民非必要不离堰,避免前往中高风险区,有正当必要理由且目的地是低风险地区可以出城。疫情防控期间应出门佩戴口罩,不去人员密集的场所,不扎堆,不聚集,非必要不外出。

〖伍〗、十堰城区属于:低风险区域高风险区域:在最后一例病例确诊后14天区域内无本地新增确诊病例时,可解除封锁。高风险地区采取极为严格的措施应对疫情,果断采取停工、停业、停课等管控措施,必要时可采取区域封锁,限制人员进出。

外省人进入合肥有什么要求

〖壹〗、五)二人以上共有房,须经共有人协商一致,出具协议书,申报其中一人及其符合上述规定条件的亲属在我市落户。

〖贰〗、合肥外地车辆在一定条件下可以下高速,但部分高速出口对非本地牌照车辆有劝返政策。具体情况如下:G4001合肥绕城高速:岗集、双墩出口:对非皖A车辆劝返。其他道口:仅对湖北籍车辆劝返,非湖北籍外地车辆理论上可以下高速。G40沪陕G42沪蓉高速共用线合宁段:肥东东、大墅出入口:封闭,无法下高速。

〖叁〗、尽量不去人员密集场所,减少感染风险。商场超市、农贸市场、酒店旅馆、影剧院、旅游景点、养老机构、医疗机构、药店、线下培训机构、宗教场所所有场所要严把“小门关”,严格落实“测温+戴口罩+二码联查(核验健康码+14天行程码)”和日常清洁消毒、通风、减少人员聚集等防疫措施。

低风险人进入合肥有什么要求

核酸检测要求:居家隔离期间需进行2次核酸检测(具体时间由社区安排)。低风险地区人员:近来未明确提及额外限制,但建议提前询问最新政策(可通过0551-12345热线确认)。动态调整提示:因各地疫情情况随时变化,返肥前需通过官方渠道确认最新要求。

二)低风险地区来(返)肥人员通道不查验48小时核酸检测阴性证明、不采集核酸样本,直接通行。(三)中高风险地区和其他涉疫地区来(返)肥人员通道落实分类健康管理要求。中高风险地区和其他涉疫地区来(返)肥人员继续实行免费落地核酸检测。

对于来自低风险地区的返肥人员,只需要出示健康码、行程码和48小时内核酸检测阴性证明,即可在城市入口处免费进行核酸采样后通行,无需等待核酸检测结果。而对于来自中高风险地区或过去14天内发生过本土疫情的城市的返肥人员,则需要接受7+3的健康监测安排。

无论是中高风险区还是低风险区人员均需要提供48小时内核酸检测阴性证明以及安康码绿码查验,低风险地区人员回合肥不需报备,回肥过节的高风险岗位人员,还需脱离工作岗位14天以上,并提前向目的地社区(村)报备。

倡导非必要不离肥。确需离肥的,不前往疫情中高风险地区,同时须持48小时内核酸检测阴性报告,并全程做好自我防护,返肥前及时报备。近期有高中低风险地区旅居史人员、解除隔离后返回合肥的入境人员,以及省外来(返)肥人员,应主动通过0551-1234所在单位、社区或入住的宾馆酒店进行报备。

可以。根据2022年9月5日合肥的防疫政策要求,低风险地区来合肥人群中,如果来自“无疫情城市”,只需查验双码即可;但低风险区来合肥人群会因周边区域,被划定为高中风险区,要执行提前报备、核验双码、持48小时内核酸检测阴性证明、落地后“三天两检”的政策。

相关推荐

  • 【朝阳疫情低风险地区名单,北京朝阳区低风险地区】

    【朝阳疫情低风险地区名单,北京朝阳区低风险地区】

    朝阳区风险等级〖壹〗、北京朝阳区不是低风险区,近来存在高风险和中风险地区。〖贰〗、在金融投资领域,风险等级则分为五级,从R1至R5,数字越大代表风险越高。具体来说:R1(谨慎型):保本产品为主,如国债、存款等,本金安全度高。R2(稳健型):债券型基金、部分银行理财产品,收益相对稳定但存在小幅波动。R3(平衡型):混合型基金、非保本理财,收益与风险均适中。〖...

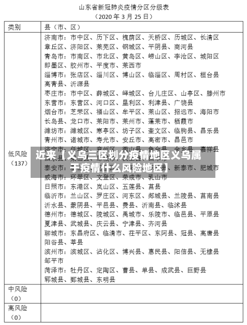
  • 近来【义乌三区划分疫情地区义乌属于疫情什么风险地区】

    近来【义乌三区划分疫情地区义乌属于疫情什么风险地区】

    2022义乌返绍兴上虞人员核酸检测及报备通知请自4月14日以来从义乌市来虞返虞人员立即前往我区愿检尽检点做2次核酸检测。主动报备。请义乌市来虞返虞人员及时关注义乌市三区调整,有三区旅居史的请立即向所在单位或社区报备,或通过扫描“绍兴防疫申报平台”或“重点地区来返虞登记”二维码开展行程申报,积极配合落实相应的健康管理措施。密切关注疫情防控政策,市民本人和告知...

  • 最近【武汉疫情较严重的地区,武汉疫情较严重的地区有哪些】

    最近【武汉疫情较严重的地区,武汉疫情较严重的地区有哪些】

    武汉疫情哪个区最严重〖壹〗、江岸区。通过查询武汉市疫情官方网站了解到,截止2023年1月4日,武汉疫情最严重的是江岸区。疫情,汉语词语,指疫病的发生和发展情况,大范围内出现的较大型疫情有重症急性呼吸综合征(SARS)、甲型H1N1流感及新型冠状病毒肺炎。〖贰〗、江岸区、汉阳区。通过查询澎湃新闻网显示,截止至2023年8月23日,武汉疫情严重的几个区为江岸区...

  • 关于【焦作地区的疫情状况,焦作疫情最新消息今天是哪里的】

    关于【焦作地区的疫情状况,焦作疫情最新消息今天是哪里的】

    焦作示范区疫情防控6号通告:全区实行全域管控〖壹〗、个人防护要求居家健康管理:居民需落实戴口罩、勤洗手、常通风、用公筷等措施,保持良好卫生习惯。核酸检测配合:全员核酸检测时,居民需服从安排,有序完成检测;居家隔离和健康监测人员由工作人员上门服务,并配合体温检测、报告及中药服用等工作。执行时间与动态调整:以上措施自2022年3月23日8时起执行,将根据疫情...

  • 【无疫情地区实行静默,静默区是什么】

    【无疫情地区实行静默,静默区是什么】

    随意静默,封城代替管控什么意思随意静默、封城代替管控是一种极端的疫情防控措施,意味着在未经充分评估和科学论证的情况下,采取全面封锁城市、限制人员流动的做法来代替更为精准和细致的管控措施。具体来说:缺乏科学依据:随意静默和封城往往在没有明确疫情传播链和风险评估的情况下实施,容易造成资源浪费和社会恐慌,打乱正常社会秩序。综上所述,郑州被通报随意静默封城代替管控...

  • 关于【温州地区疫情状况百度,温州地区疫情状况百度知道】

    关于【温州地区疫情状况百度,温州地区疫情状况百度知道】

    温州14天内有新增疫情吗有的。8月21日0至24时,11个市报告新增本土阳性4例,均为集中隔离点检出,均已落实管控措施。11个市报告新增确诊病例3例。其中境外输入病例1例(由此前境外输入的无症状感染者转为确诊)。温州地处中国华东地区、浙江东南部、瓯江下游南岸,东濒东海,南毗福建省,西及西北部与丽水相连,北和东北部与台州接壤,是长江三角洲中心区27城之一。调...

  • 无疫情地区到合肥的要求/合肥疫情需要隔离吗

    无疫情地区到合肥的要求/合肥疫情需要隔离吗

    外省进入合肥是否要隔离最新〖壹〗、天居家隔离观察:集中隔离结束后,需居家完成剩余3天隔离,期间非必要不外出。核酸检测要求:居家隔离期间需进行2次核酸检测(具体时间由社区安排)。低风险地区人员:近来未明确提及额外限制,但建议提前询问最新政策(可通过0551-12345热线确认)。动态调整提示:因各地疫情情况随时变化,返肥前需通过官方渠道确认最新要求。〖贰〗、...

  • 【宁晋疫情防控地区有哪些,宁晋县疫情通报】

    【宁晋疫情防控地区有哪些,宁晋县疫情通报】

    石家庄现在能回宁晋吗从火车站到宁晋县兴旺塑业厂最可行的方案是:先乘火车到石家庄,再换乘长途汽车或打车到宁晋县,最后通过本地交通抵达工厂。由于您未说明出发火车站,且宁晋县无铁路客运站,以下提供以石家庄站为枢纽的通用方案:火车抵达石家庄站从您所在城市乘坐火车抵达石家庄站(近来宁晋县无铁路客运服务,石家庄是最近的主要铁路枢纽)。能回。根据国家疫情防控中心显示:...

  • 最近【俄罗斯所有地区疫情情况,俄罗斯疫情分布情况】

    最近【俄罗斯所有地区疫情情况,俄罗斯疫情分布情况】

    波兰猖狂,俄罗斯疫情因美国而爆发波兰近期在边境的行动确实较为激进,但并无直接证据表明俄罗斯疫情因美国而爆发,以下为具体分析:波兰在边境的行动波兰以检查边界为由,派遣上千名士兵在白俄罗斯边境,对过往平民进行持枪检查搜身,过程中存在侮辱性言语和肢体动作,缺乏对平民的基本尊重。欧洲:19世纪中叶的多次爆发俄罗斯与波兰(1830年)1830年,霍乱在俄罗斯爆发,每...

  • 近来【延边地区疫情根源分析延边是疫情重灾区吗】

    近来【延边地区疫情根源分析延边是疫情重灾区吗】

    延边属于中高风险地区吗延边来重庆是否需要隔离取决于出发地具体风险等级,中风险区、中高风险区所在县(市、区)及其他低风险区、中高风险区所在地市其他县(市、区)来渝人员政策不同。具体如下:中、高风险地区来渝返渝人员:实行14天集中隔离医学观察,第14天各做1次核酸检测。延边自治州来厦门的防疫要求需根据出发地风险等级判定,具体如下:中高风险地区暂缓来厦:若所在地...

返回顶部