韶关南雄是低风险地区吗
截止至2022年12月11日,是的。根据韶关南雄的官方资料显示,韶关南雄是被列为低风险地区的。低风险区是高风险区所在县(市、区、旗)的其他地区划定为低风险区。

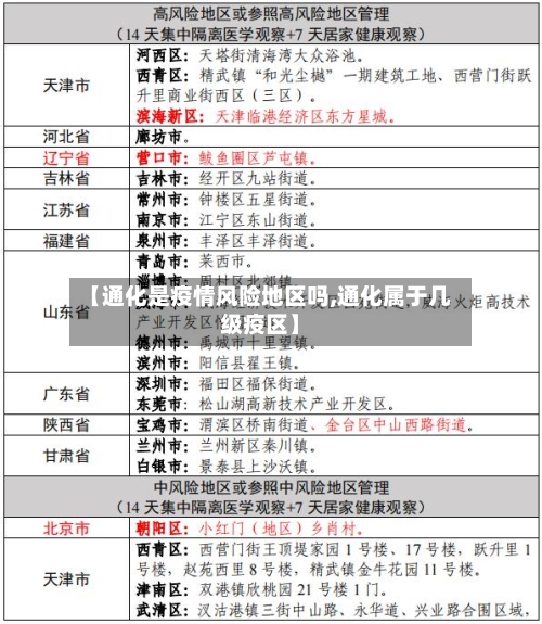
截止2022年12月10日南雄属于高风险地区。截止2022年12月10日根据腾讯新闻查询:为进一步优化管控措施,全力筑牢疫情防控坚固防线,经南雄市新型冠状病毒肺炎疫情防控指挥部办公室研判,决定自通告发布起,将南雄市部分区域划定为风险区,通告如下:高风险区:南雄市乌迳镇圩镇华明小区第二排祥发大楼。

是。通过查询韶关官方网站显示,截止到2022年10月31日,韶关市是低风险地区疫情得到良好控制。韶关,广东省地级市,位于广东省北部,辖浈江区、武江区、曲江区、仁化县、始兴县、翁源县、新丰县和乳源瑶族自治县,代管乐昌市和南雄市。全市土地面积18400平方千米,韶关市区面积3468平方千米。
低风险地区,不需要隔离,仅仅需要核酸检测证明啦!但是如果是中高风险或者当地没有发布疫情解除的相关公告的话 去外地还是要被集中隔离或者居家隔离的。

坐火车回南雄需要做核酸检测吗?
如果没有14天内到过中高风险地区所在的设区市的话,那是不需要核酸检测报告的。只要健康码就可以通行了。附:截至2021年8月3日,31省区市疫情高风险地区4个,中风险地区121个,其他均为低风险。国内疫情中高风险地区名单。
近来不需要核酸检测。近来广东省都是低风险地区,出行不需要提供核酸检测。7月2日,广州市新型冠状病毒肺炎疫情防控指挥部发布,关于强化疫情常态化防控工作的通告(第23号),明确自7月3日零时起,取消离穗、出省核酸检测阴性证明要求。
通过查询相关资料显示,大余去南雄需要核酸检测。来返南雄的人员,3天内完成两次核酸检测,并做好健康监测。是需要做核酸的。
南雄市是高风险地区吗
〖壹〗、截止2022年12月10日南雄属于高风险地区。截止2022年12月10日根据腾讯新闻查询:为进一步优化管控措施,全力筑牢疫情防控坚固防线,经南雄市新型冠状病毒肺炎疫情防控指挥部办公室研判,决定自通告发布起,将南雄市部分区域划定为风险区,通告如下:高风险区:南雄市乌迳镇圩镇华明小区第二排祥发大楼。
〖贰〗、是。根据疫情防疫政策显示,截止至2022年12月10日,南雄市有疫情,存在中高风险区,所以南雄市是高风险地区。疫情具有病毒传播快、伤亡大、控制难度高、地域广等特点。疫情在即,务必做好个人防护。
〖叁〗、高风险地区:0个。自2022年3月28日17时起,将松山湖高新技术产业开发区1个区域(东莞市松山湖高新技术产业开发区台科片区)从高风险地区调整为低风险地区。中风险地区:6个。东莞市高埗镇北王路高埗段86号百茂物流园。肇庆市高要区金利镇永利工业园内永顺路1至35号连片区域。
〖肆〗、根据韶关南雄市疫情防控政策,劝谕深圳、东莞等涉疫地区的亲友暂缓来雄,中高风险地区人员非必要不返雄。外地来(返)雄人员请第一时间主动向居住地所在村(社区)、酒店宾馆、单位报备,并在村(社区)指引下配合落实相应的健康管理措施。
〖伍〗、基本情况阳性个案:赵某,女,39岁,入雄后主要活动轨迹如下:请与阳性个案同一时段同一地点有交集人员及时向南雄市疫情防控指挥办及居住地所在村报备。
〖陆〗、低风险地区,不需要隔离,仅仅需要核酸检测证明啦!但是如果是中高风险或者当地没有发布疫情解除的相关公告的话 去外地还是要被集中隔离或者居家隔离的。
广州回南雄路上要查核酸码吗?
近来需要身份证和绿码就可以。近来不需要核酸检测。近来广东省都是低风险地区,出行不需要提供核酸检测。7月2日,广州市新型冠状病毒肺炎疫情防控指挥部发布,关于强化疫情常态化防控工作的通告(第23号),明确自7月3日零时起,取消离穗、出省核酸检测阴性证明要求。
淮安市联防联控工作指挥部决定自2021年8月2日起,将淮安市洪泽区高良涧街道临河社区复兴路128号楼栋、高良涧街道杨码社区大庆南路18号院、高良涧街道惠民社区金盛花苑小区、高良涧街道邓码社区永安东路环城蔡上组、高良涧街道邓码社区鸿盈小区、高良涧街道邓码社区邓码安置小区风险等级调整为中风险。
低风险地区,不需要隔离,仅仅需要核酸检测证明啦!但是如果是中高风险或者当地没有发布疫情解除的相关公告的话 去外地还是要被集中隔离或者居家隔离的。
要。南雄市地处广东省东北部,大庾岭南麓。通过查询防控中心显示2022年9月28日截止,现南雄市没有感染者。现外出回来需要进行7天隔离,还要做到核酸检测一天一检,做好个人防护措施。
可以。截止2022年10月17日佛山回南康可以回。
佛山市返乡人?需要隔离吗南雄市28号回家的
低风险地区,不需要隔离,仅仅需要核酸检测证明啦!但是如果是中高风险或者当地没有发布疫情解除的相关公告的话 去外地还是要被集中隔离或者居家隔离的。最新公告如下:2021年1月28日春运开始,返乡人员需持7天内有效新冠病毒核酸检测阴性结果返乡,返乡后实行14天居家健康监测,期间不聚集、不流动,每7天开展一次核酸检测。
广东省南雄市的居民如果在广州市打工,现在返回南雄市是否需要隔离,主要取决于最新的疫情防控政策。近来,官方建议持有穗康小程序的二维码即可通行,无需隔离。不过,各地的具体防疫措施可能会有所变化,建议提前通过当地卫生健康部门或政府网站获取最新信息。
南雄属于高风险地区吗
〖壹〗、截止2022年12月10日南雄属于高风险地区。截止2022年12月10日根据腾讯新闻查询:为进一步优化管控措施,全力筑牢疫情防控坚固防线,经南雄市新型冠状病毒肺炎疫情防控指挥部办公室研判,决定自通告发布起,将南雄市部分区域划定为风险区,通告如下:高风险区:南雄市乌迳镇圩镇华明小区第二排祥发大楼。
〖贰〗、截止至2022年12月11日,是的。根据韶关南雄的官方资料显示,韶关南雄是被列为低风险地区的。低风险区是高风险区所在县(市、区、旗)的其他地区划定为低风险区。
〖叁〗、是。根据疫情防疫政策显示,截止至2022年12月10日,南雄市有疫情,存在中高风险区,所以南雄市是高风险地区。疫情具有病毒传播快、伤亡大、控制难度高、地域广等特点。疫情在即,务必做好个人防护。








