最近【疫情地区能不能收快递,疫情能收快递嘛】

来自疫情地区的快递怎么收才安全,快隆惠递来教您!

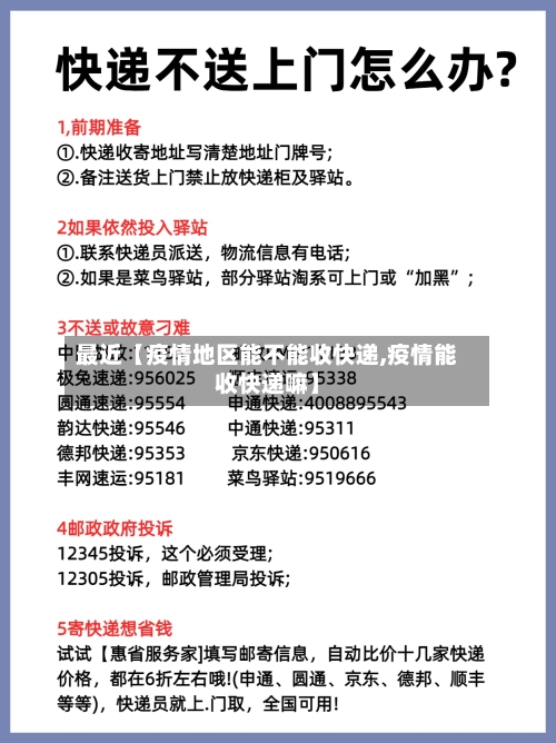
来自疫情地区的快递,可通过以下方式安全收取:快递消杀工作的保障情况邮政管理局要求严格做好营业场所、运输工具、生产设备的消毒消杀工作,加强对各快递公司的指导检查,确保车辆、快递进出时做好消杀,同时加强末端投送人员的防护监测。这为快递的安全收取提供了一定的基础保障。

最近【疫情地区能不能收快递,疫情能收快递嘛】-第1张图片

申通、韵达、中通:这些快递公司在国内大部分地区(省外)的快递收费标准是首重12元/公斤,续重5元/公斤。因此,20斤的包裹使用这些快递公司的费用会高于邮政平邮。德邦:德邦有一种运输性质为“大件快递60”的服务,即首重为3公斤起。

最近【疫情地区能不能收快递,疫情能收快递嘛】-第2张图片

快隆惠递支持上门取件服务,用户只需在手机上填写寄件和收件地址,选取物品名称和重量,即可下单。下单后,用户会实时收到运单单号,并可以回传淘宝后台及时退款。这对于宝妈等不便出门的用户来说,极大地节省了时间和精力。 操作便捷:快隆惠递小程序界面简洁明了,操作便捷。

最近【疫情地区能不能收快递,疫情能收快递嘛】-第3张图片

疫情高风险地区的快递可以收吗

疫情高风险地区的快递可以收,但需注意安全。以下是具体的注意事项:佩戴口罩和手套:在接收快递前,应佩戴口罩和一次性手套,以减少直接接触物体表面的风险。保持双手清洁:在接收快递前后,务必使用肥皂或洗手液彻底清洗双手,避免将病毒带入家中。

中高风险地区的快递能否收取以及网购能否收到货,取决于当地的疫情管控措施和快递公司的运营情况:快递业务受影响:中高风险地区的快递业务确实可能会受到影响,因为一些小区可能会禁止快递小哥进入。这种情况下,快递的收取和派送都会受到一定限制。

疫情高风险区的快递是否可以收取?答案是可以,但需谨慎操作。面对来自疫情高风险区的快递,尽管采取了消毒措施,但完全消除风险并非绝对。因此,在非必要情况下,暂时不收取快递是较为安全的做法。若确实需要收取,务必进行彻底的消毒,并尽量采用无接触方式。

可以签收,但是建议先消毒,然后放在通风良好的地方通风两三个小时或者一个晚上,第二天再去打开。病毒不会随着包裹、快递进行移动、传播,所以快递包裹是可以收的。

“双十一”遇上疫情,收到的包裹总体是安全的,但需做好个人防护与消杀措施。包裹运输环节的防疫措施分拨中心全面消杀:南充邮区中心局及顺丰、中通等九个地市级以上分拨中心均配备高效喷雾消杀设备,进出口流水线设置自动喷雾或紫外线消杀装置,对邮件快件进行预防性消毒。

可以收,延迟收货,最后在申请退货退款。时间是完全足够的。疫情期间,服装类实体店铺全部停止营业,商场也停止营业,卖吃货的地方停止营业,KTV停止营业,酒吧停止营业,年轻人的那几毛钱真的没地方花。

多地出现买家收到快递后被隔离,双十一战果能不能放心收下?

〖壹〗、今年的双十一战果可以放心收下,接触涉疫快递感染病毒的可能性微乎其微。不过,为最大限度降低风险,仍需做好防护措施。具体分析如下:接触涉疫快递感染病毒的可能性低多地检测结果均为阴性:河北网店员工确诊后,多地针对收到涉疫快递的人员和环境进行检测。

〖贰〗、016年双十一过后:在京港澳高速咸宁段,一辆满载快递的货车突发大火,车上武汉网友的一千余件快递全部烧毁,车辆驾驶员及乘客迅速逃离,未受伤。2014年11月15日凌晨:天津市河东区卫国道附近一圆通仓库起火,部分快件包裹被烧毁,多为市民“双11”战果。网友热评:情感sir:我们知道会很慢,不着急安全第一。

从疫情区来的快递能收吗

〖壹〗、综上所述,从疫情区来的快递可以收,但务必做好个人防护和消毒措施。

〖贰〗、综上所述,从疫情区来的快递可以收,但务必做好个人防护和快递消毒工作,以确保安全。

〖叁〗、来自疫情地区的快递,可通过以下方式安全收取:快递消杀工作的保障情况邮政管理局要求严格做好营业场所、运输工具、生产设备的消毒消杀工作,加强对各快递公司的指导检查,确保车辆、快递进出时做好消杀,同时加强末端投送人员的防护监测。这为快递的安全收取提供了一定的基础保障。

〖肆〗、“双十一”遇上疫情,收到的包裹总体是安全的,但需做好个人防护与消杀措施。包裹运输环节的防疫措施分拨中心全面消杀:南充邮区中心局及顺丰、中通等九个地市级以上分拨中心均配备高效喷雾消杀设备,进出口流水线设置自动喷雾或紫外线消杀装置,对邮件快件进行预防性消毒。

〖伍〗、疫情期间收拿快递包裹总体是安全的,但需采取正确防护措施以降低感染风险。新冠病毒主要通过飞沫、接触传播,快递包裹在运输过程中沾染病毒的概率较低,且病毒在物体表面存活时间有限,但为确保安全,仍需遵循以下步骤:佩戴防护装备:出门取快递时,务必佩戴口罩和一次性手套。

〖陆〗、疫情高风险地区的快递可以收,但需注意安全。以下是具体的注意事项:佩戴口罩和手套:在接收快递前,应佩戴口罩和一次性手套,以减少直接接触物体表面的风险。保持双手清洁:在接收快递前后,务必使用肥皂或洗手液彻底清洗双手,避免将病毒带入家中。

相关推荐

  • 近来【各地区疫情最新数据图片各地疫情最新数据消息】

    近来【各地区疫情最新数据图片各地疫情最新数据消息】

    疫情最新数据:25+61!月5日0—24时,31个省(自治区、直辖市)和新疆生产建设兵团报告新增本土确诊病例25例、本土无症状感染者61例,主要分布在内蒙、北京、上海等地,近来国内疫情总体处于稳中向好的可控状态。宿州市:埇桥区1例。阜阳市:颍上县2例、颍州区24例。淮南市:大通区1例、田家庵区1例。滁州市:天长市4例、明光市1例、定远县1例。六安市:裕安区...

  • 近来【新冠疫情高危地区查询新冠疫情高危地区查询系统】

    近来【新冠疫情高危地区查询新冠疫情高危地区查询系统】

    微信如何查看疫情地图在微信中查看全国疫情地图,可按照以下步骤操作:进入微信后点击搜一搜打开微信主界面,在顶部搜索栏右侧找到“搜一搜”功能入口并点击。找到疫情服务并点击新冠疫情动态在搜一搜页面中,通过搜索或浏览找到“疫情服务”相关入口,点击进入后选取“新冠疫情动态”选项。在微信中查看疫情地图,可按以下步骤操作:打开搜一搜:打开微信发现页,点击“搜一搜”。打开...

  • 关于【疫情地区债务问题分析怎么写,疫情防控债存在的风险】

    关于【疫情地区债务问题分析怎么写,疫情防控债存在的风险】

    债务危机的由来以及应对措施债务危机的由来主要源于个人或主体在追求财富过程中因主观或客观因素导致的资金链断裂与偿债能力不足,应对措施包括调整心态、分析原因、稳定现状及通过发展解决问题。具体阐述如下:债务危机的由来主观原因风险评估不足:债务危机的根本原因在于债务人主观层面的风险把控缺失。地方债务暴雷的“三大影响”政府勒紧裤腰带、压缩开支:地方政府为了应对债务...

  • 广州各地区疫情举报电话/广州疫情举报网站

    广州各地区疫情举报电话/广州疫情举报网站

    广州市新冠疫情防控线索举报询问电话是多少〖壹〗、广州市防控办为广大市民开通24小时举报电话:12345,发现近期中高风险疫区来广州且未接受医学隔离的人员线索,或者违反广州市疫情防控工作领导小组第1号通告的行为,请及时向市防控办举报。〖贰〗、致电市长热线进行投诉举报。拨打【12345】便民热线,进行举报。疫情期间,12345市长热线提供24小时全天候人工服务...

  • 最近【疫情地区能不能收快递,疫情能收快递嘛】

    最近【疫情地区能不能收快递,疫情能收快递嘛】

    来自疫情地区的快递怎么收才安全,快隆惠递来教您!来自疫情地区的快递,可通过以下方式安全收取:快递消杀工作的保障情况邮政管理局要求严格做好营业场所、运输工具、生产设备的消毒消杀工作,加强对各快递公司的指导检查,确保车辆、快递进出时做好消杀,同时加强末端投送人员的防护监测。这为快递的安全收取提供了一定的基础保障。申通、韵达、中通:这些快递公司在国内大部分地区(...

  • 最近【最近哪些地区没有疫情,最近哪些地区没有疫情发生】

    最近【最近哪些地区没有疫情,最近哪些地区没有疫情发生】

    3月更新!海外各国出入境动态请查收〖壹〗、月海外各国出入境动态更新如下:英国解封措施:自2月24日起,英格兰地区解除所有疫情防控措施,各大学可能恢复线下授课。入境政策调整:已完整接种疫苗人员(含中国大陆出具的国药/科兴疫苗证明,2针及以上)入境前后无需检测及隔离。17岁及以下人群按“已完整接种疫苗人员”政策入境。〖贰〗、根据澳大利亚出入境政策的更新,自2...

  • 中国地区疫情排名表图/中国地区疫情排名表图片

    中国地区疫情排名表图/中国地区疫情排名表图片

    新型肺炎排名〖壹〗、截至近来,全国新型肺炎疫情按病例数分布的排名情况如下:病例数超过千例的地区(疫情重灾区):湖北作为疫情首发地,病例数远超其他地区,是本次疫情的核心区域。广东、浙江、河南三省病例数紧随其后,均超过千例。这些地区人口密集、流动性强,或与湖北存在密切的人员往来,导致疫情传播范围较广。〖贰〗、截至7月17日24时,全国新型冠状病毒肺炎疫情情况如...

  • 闽侯疫情风险地区最新/闽侯县最新疫情

    闽侯疫情风险地区最新/闽侯县最新疫情

    洋里服务区是否疫情高风不是高风险区,是属于中高风险区。截至2022年4月1日11:00,全国31个省(自治区、直辖市)和新疆生产建设兵团共有60个高风险地区,431个中风险地区,其他地区为低风险区。福建省福州市闽侯县京台高速公路西侧。洋里服务区的地址位于福建省福州市闽侯县京台高速公路西侧,这个服务区里面卖当地特产,还有商场卖服装,附近还有中国石化洋里服务区...

  • 泉州疫情地区有哪些城市(泉州的疫情严不严重)

    泉州疫情地区有哪些城市(泉州的疫情严不严重)

    在泉州经历三次疫情的回顾〖壹〗、泉州三次疫情的回顾如下:2020年春节前夕的新冠病毒疫情:背景:新冠病毒首次在全球范围内爆发,武汉封城,全国进入戒备状态。泉州情况:泉州当时未直接受到疫情影响,居民通过居家办公等方式配合防疫。社会氛围:口号“山河无恙,武汉加油”激励人心,全国上下团结一心,共同抗击疫情。〖贰〗、在泉州的疫情记忆中,我见证了三次不同的挑战。20...

  • 最近【陆丰疫情风险地区有哪些,陆丰疫情风险等级】

    最近【陆丰疫情风险地区有哪些,陆丰疫情风险等级】

    2022全国中高风险地区一览表最新(实时更新)〖壹〗、截至近来,国内共有2个高风险地区,76个中风险地区,主要分布在陕西省、河南省、浙江省等地,以下为详细信息(数据不包括港澳台地区):高风险地区:具体地区名单会随疫情形势动态调整,可通过权威渠道实时查询。高风险地区通常意味着当地疫情较为严重,传播风险高,会采取更为严格的防控措施,如封控管理、全员核酸检测等。...

返回顶部