全国中高风险地区有哪些?
河南省:一些地市在面对疫情输入或本土疫情时,也会有部分地区被列为中风险。比如安阳、许昌等地,在疫情传播链条涉及当地时,相关区域会根据疫情形势和防控要求,调整风险等级,采取如加强交通管制、限制人员流动等措施,以控制疫情蔓延。浙江省:作为经济发达、人员流动频繁的省份,在疫情防控中也面临着一定压力。

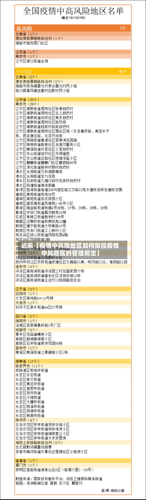
全国高中风险地区情况(截至8月8日21时)高风险地区:共15个,分布在4省,具体为云南(1个)、江苏(3个)、河南(8个)、湖南(3个)。
高风险地区:累计确诊病例超过50例;14天内有聚集性疫情(如学校、工厂等集体单位出现多例关联病例)。中风险地区:14天内有新增确诊病例;累计确诊病例不超过50例,或超过50例但14天内无聚集性疫情。低风险地区:无确诊病例,或连续14天无新增确诊病例。

福建甲流疫情高风险地区
〖壹〗、近来公开信息中,2025年10月以来福建泉州新增多个新冠肺炎疫情防控高风险地区,但这些地区是针对新冠肺炎疫情划定的,与甲流疫情并无直接关联。甲流即甲型流行性感冒,是由甲型流感病毒引起的急性呼吸道传染病,其高风险地区的判定与新冠肺炎高风险地区的判定标准不同,不能简单将两者划等号。
〖贰〗、免疫削弱影响:新冠疫情后人群整体免疫力下降,甲流症状可能更严重。成人感染风险不亚于儿童,石家庄等地已出现大量成人病例。症状差异:甲流症状通常比新冠更重,部分患者对乙酰氨基酚退烧无效。但个体差异显著,有人可能仅表现为低烧(如夜间38℃)。
〖叁〗、甲流是由甲型流感病毒引起的一种急性呼吸道传染病,其具体信息如下:病毒类型与特点甲型流感病毒属于正粘病毒科,其病毒颗粒呈球形或丝状,核心为单股负链RNA,外层包裹脂质双层膜,膜上镶嵌有血凝素(HA)和神经氨酸酶(NA)两种糖蛋白刺突。
〖肆〗、甲流疫情严重程度在不同时期会有所变化,并没有一个固定的“最严重的地方”。甲流传播具有一定的动态性和不确定性。
〖伍〗、甲流在全国不同时期严重程度不同的区域也有所变化,并没有固定的一直是最严重的区域。在甲流流行季,人口密集、流动性大的地区往往感染风险相对较高,比如大城市的城区,像北京、上海、广州等一线城市的学校、商圈等人流量大的地方,容易出现聚集性感染,使得局部区域疫情形势较为严峻。
〖陆〗、公众防护建议重点人群保护:儿童、老人及有基础疾病者需加强防护,出现高烧、乏力等症状时及时就医。疫苗接种:高风险人群可接种流感疫苗以降低感染风险。日常防护:保持社交距离、佩戴口罩、勤洗手,避免前往人群密集场所。
北京这波本土疫情下,哪些地区划分为了中高风险地区?
因此,朝阳区的疫情风险水平被定为高风险地区。首先,朝阳区的房地产相对较新,高层建筑较多,居民较多,外国企业和外国人较多。春节后返回北京的外国人或外国人都在流动,导致该地区的高风险点。国内疫情基本得到有效控制,海外疫情不容乐观。朝阳区现已成为疫情高风险该地区也完全是由海外输入病例引起的。
风险地区情况升级情况:截至2022年5月5日24时,朝阳区劲松街道农光里社区近14天累计报告7例本土确诊病例。经北京市疾控中心评估,按照《北京市新冠肺炎疫情风险分级标准》,北京市即日起将朝阳区劲松街道农光里社区由中风险地区升级为高风险地区。
北京新增49例本土新冠肺炎病毒感染者,2地升级为中风险地区,西城、海淀、丰台、房山4区将连续开展三轮区域核酸筛查。具体信息如下:新增本土感染者情况 新增数量与时间范围:5月17日15时至18日15时,北京新增本土新冠肺炎病毒感染者49例(感染者1308至1356)。









