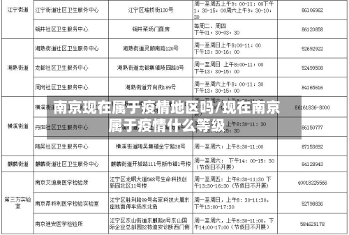
南京现在属于疫情地区吗/现在南京属于疫情什么等级

为什么南京疫情被控制

〖壹〗、南京疫情被控制是多重因素共同作用的结果,其中病毒特性、疫苗接种和口罩防护是关键基础,防疫措施的及时调整也起到重要作用。具体分析如下:病毒传染性未达极端水平病毒的实际传播能力与影视作品中的夸张表现存在差异。现实中,新冠病毒的传播需满足一定条件,如病毒载量、接触时间、环境通风等。

南京现在属于疫情地区吗/现在南京属于疫情什么等级-第1张图片

〖贰〗、风险区域调整与封控措施中风险地区划定:自2021年7月21日起,南京市江宁区禄口街道谢村社区、白云路社区、石埝村,以及溧水区石湫街道九塘行政村毛家圩自然村被调整为中风险地区。

南京现在属于疫情地区吗/现在南京属于疫情什么等级-第2张图片

〖叁〗、得到控制。截止2023年2月20日,经国家疫情防控中心发布,了解到南京疫情得到控制,病症减弱,传染力减少,因此南京疫情得到控制。随着新冠病毒不断变异,致病性呈现减弱趋势,加之疫苗接种的普及、防控经验的积累,为优化疫情防控提供了契机。

南京现在属于疫情地区吗/现在南京属于疫情什么等级-第3张图片

〖肆〗、疫情传播情况:由于南京作为江苏省的省会,地理位置重要且人口流动性大,使得疫情在这里迅速传播。政府应对措施:在疫情初期,南京市政府迅速采取了一系列紧急措施来应对疫情,包括封锁城市、限制人员流动、加强医疗资源配置等,这些措施在一定程度上减缓了疫情的传播速度。

〖伍〗、南京疫情必须高度重视,因其传播范围广、影响大,且当前形势复杂,绝不能掉以轻心。具体原因如下:疫情源头特殊,防控本应严密:南京禄口世界机场作为重要的交通枢纽,在疫情防控中本应是重点防控区域。

〖陆〗、主要还是因为大家比较重视疫情的发展,一旦有发现不对的地方,就及时地采用手段进行了控制,将病人进行隔离,接受治疗,也将其他的一些接触人群进行了隔离监督,其他的人员也进行了在家隔离,并且提供了更多的一些措施。也采用了很多的消毒车,在道路上进行了杀菌消毒。

南京现在是什么风险地区

〖壹〗、自2022年3月16日起,南京市新增3个中风险地区,调整后中风险地区总数增至8个,高风险地区保持1个不变。

〖贰〗、南京老山国家森林公园作为华东地区重要的徒步胜地,其地形复杂多样,部分路段确实存在一定危险性。以下是需要特别留意的区域及详细分析: 龙洞-大刺山段(老山东线核心险段) 地形特征:该段海拔骤升至486米(老山比较高峰),存在约70°的陡坡,部分裸露岩层经风化形成碎石坡,雨季易发生小型滑坡。

〖叁〗、截至2022年7月31日,南京现在是低风险等级地区。根据《新型冠状病毒肺炎防控方案(第九版)》新冠肺炎疫情风险区划定及管控相关要求,南京自7月4日22时起,中风险区(六合区龙池街道沿河花园小区)、低风险区(除龙池街道沿河花园小区以外的六合区其他区域),统一调整为实施常态化疫情防控措施区域。

〖肆〗、有南京市中高风险地区旅居史的人员:对7月6日以来,有南京市中高风险地区旅居史的人员,与确诊病例(含无症状感染者)有轨迹交叉的人员,立即开展核酸检测,并落实14天(自离开中、高风险地区之日起)的隔离医学观察。

〖伍〗、中高风险区。注意加强家庭、宿舍和工作区域等通风换气和清洁消毒。物品保持干净整洁,及时清理垃圾。注意厕所卫生,冲水时需关闭坐便器的马桶盖。定期向地漏、洗手盆和厨房水槽中加水,每次打开水龙头放水十秒左右。

〖陆〗、南京近来属于低风险地区。根据国家和省关于应对新冠肺炎疫情精准防控工作要求,经疫情防控专家组综合评判,南京新冠肺炎疫情联防联控工作指挥部决定,江宁区禄口街道由中风险地区调整为低风险地区,该街道将继续实施7天过渡期管理。至此南京市全域均为低风险地区。

现在南京疫情属于什么风险等级

南京的风险等级情况如下:高风险地区:江宁区东山街道湖西雅居东苑。中风险地区:江宁区东山街道武夷水岸家园南区2幢、安和家园7幢、青山湾花园小区。江宁区秣陵街道殷巷新寓44幢。秦淮区洪武路街道现代大厦。同时,建议减少非必要出行,尤其不前往中高风险地区以及发生本土疫情的地区。如必须前往,请务必做好个人防护,关注目的地疫情风险提示。

南京近来是低风险区域。自2022年4月6日起,南京市4个中风险地区调整为低风险地区,调整后南京市全域为低风险地区。以下为详细说明:风险等级调整情况根据公开信息,南京市自2022年4月6日完成风险等级调整后,全市范围内已无中高风险地区,全域实施低风险管控措施。

近来从南京去上海是否需要隔离,取决于南京的疫情风险等级以及个人具体情况,若南京为低风险地区,一般无需隔离;若为中高风险地区,则需根据风险等级接受相应隔离措施。

南京去外地是否需要隔离取决于目的地政策及南京当地风险等级,若南京存在中风险地区,前往其他城市时一般需要隔离,并需配合当地核酸检测等防控措施。具体说明如下:中风险地区出行要求:南京若存在中风险地区,从中风险地区前往其他城市时,通常需要接受隔离措施。

截至2022年3月14日24时,南京全域均属低风险地区,近来(以提供信息时间点为准)并非中高风险地区。以下为具体说明:风险等级更新时间:信息明确标注更新于2022年3月15日,数据统计截止时间为2022年3月14日24时,内容时效性较高。

南京现在是中高风险地区吗?

截至2022年3月14日24时,南京全域均属低风险地区,近来(以提供信息时间点为准)并非中高风险地区。以下为具体说明:风险等级更新时间:信息明确标注更新于2022年3月15日,数据统计截止时间为2022年3月14日24时,内容时效性较高。风险等级状态:直接指出南京“全域均属低风险”,未提及任何区域存在中高风险划分。

自2022年3月16日起,南京市新增3个中风险地区,调整后中风险地区总数增至8个,高风险地区保持1个不变。

南京近来是低风险区域。自2022年4月6日起,南京市4个中风险地区调整为低风险地区,调整后南京市全域为低风险地区。以下为详细说明:风险等级调整情况根据公开信息,南京市自2022年4月6日完成风险等级调整后,全市范围内已无中高风险地区,全域实施低风险管控措施。

南京为低风险地区时一般情况:若南京处于低风险地区,且个人不属于高风险岗位人员、未被赋“红(黄)码”,同时未前往中高风险地区所在城市的其他区域,按照上海当时的防疫政策,一般不需要隔离。

截至2022年3月16日,南京有1个高风险地区和5个中风险地区,具体信息如下:高风险地区(1个)江宁区东山街道湖西雅居东苑。

相关推荐

  • 关于【什么是不新增疫情地区,疫情无新增】

    关于【什么是不新增疫情地区,疫情无新增】

    疫情无疫区是什么意思?疫情无疫区指的是在特定时间内,某个地区没有发生新冠病毒感染病例的情况。以下是关于疫情无疫区的几个要点:定义:疫情无疫区是疫情防控工作的一个理想状态,意味着在该地区没有新冠病毒感染病例的出现。目标:这是疫情防控工作的最终目标,也是全体人民通过共同努力希望达到的状态。疫情无疫区指的是在特定时间内,某个地区没有发生新冠病毒感染病例的情况。这...

  • 最近【苏州支援了哪些疫情地区,苏州支援武汉医护人员名单】

    最近【苏州支援了哪些疫情地区,苏州支援武汉医护人员名单】

    解放军支援上海!〖壹〗、解放军抽组卫勤力量支援上海,其中运-20运载人员、物资深夜抵达,展现了其重要性和风采。以下是对运-20的详细介绍以及我国研发运-20的原因:运-20的介绍定位与用途:运-20是我国自主研发的新一代军用大型运输机,虽为军用,但具备多用途性,可在救援、民用运输等多种场景下使用。性能特点:运-20拥有高延伸性、高可靠性以及安全性。〖贰〗、...

  • 多少地区有疫情了呢现在(几个地区有疫情)

    多少地区有疫情了呢现在(几个地区有疫情)

    一波未平,一波又起!病毒新变种会成为市场风险吗?病毒新变种可能带来一定市场风险,但整体影响取决于疫苗接种进度和各国防疫措施,且风险程度在不同地区存在差异。具体分析如下:新变种病毒传播情况加剧市场担忧传播范围广:最早在印度发现的Delta变异株传播速度极快,近来已传播至全球92个国家,成为多国主要流行毒株。“一波未平一波又起”在此处指蚂蚁被暂停上市事件引发资...

  • 疫情地图有无风险地区么/疫情地图在哪查

    疫情地图有无风险地区么/疫情地图在哪查

    高德地图怎么看疫况风险地区在高德地图上查看疫况风险地区,可通过其“新冠肺炎疫情地图”功能实现,具体步骤如下:打开高德地图APP:确保手机已安装高德地图应用(如华为mate30pro鸿蒙0系统下的高德地图0版本),打开后进入首页。进入搜索框:在首页下方或最上方找到搜索框,点击以输入查找内容。首先,打开高德地图应用,在首页下方或最上方找到【搜索框】,输入【疫情...

  • 关于【江西疫情高风险地区查询,江西疫情高中低风险地区】

    关于【江西疫情高风险地区查询,江西疫情高中低风险地区】

    全国中高风险疫情地区怎么在微信上查询〖壹〗、在微信上查询全国中高风险疫情地区,可按以下步骤操作:打开微信并进入“支付”页面:打开微信应用,在底部菜单栏点击“我”,随后选取“支付”选项。进入“城市服务”板块:在“支付”页面中,找到并点击“城市服务”功能入口。该功能整合了各类本地化便民服务,包括与疫情相关的查询服务。〖贰〗、打开微信搜索功能打开手机中的微信ap...

  • 疫情防控地区组/疫情防控地区工作组

    疫情防控地区组/疫情防控地区工作组

    疫情防控小组分工及职责情报监测:负责收集、分析和发布传染病相关的情报信息,及时掌握疫情动态,为决策提供科学依据。风险评估:对传染病的传播风险进行评估,根据评估结果确定适当的防控措施,以降低疫情的传播风险。疫情防控小组分工及职责如下:负责对疫情防控工作进行指导、协调。出现疫情后,及时联系定点医院。按规定向上级教育部门、疫情防控部门报告情况。负责疫情发生后引导...

  • 【厦门疫情最安全地区,厦门疫情那个区最严重】

    【厦门疫情最安全地区,厦门疫情那个区最严重】

    厦门中高风险地区返乡规定厦门中高风险地区返乡规定如下:暂缓来(返)厦要求:国内疫情中高风险地区人员应暂缓来(返)厦,需待所在地区风险等级降至低风险后,方可安排名程来(返)厦。此规定旨在减少疫情输入风险,保障厦门市民的健康安全。跨省份返乡人员:即从外省返回农村地区的人员,无论出发地是否为中高风险地区,均需按政策执行。本省内中高风险区域所在地市返乡人员:指来自...

  • 南京现在属于疫情地区吗/现在南京属于疫情什么等级

    南京现在属于疫情地区吗/现在南京属于疫情什么等级

    为什么南京疫情被控制〖壹〗、南京疫情被控制是多重因素共同作用的结果,其中病毒特性、疫苗接种和口罩防护是关键基础,防疫措施的及时调整也起到重要作用。具体分析如下:病毒传染性未达极端水平病毒的实际传播能力与影视作品中的夸张表现存在差异。现实中,新冠病毒的传播需满足一定条件,如病毒载量、接触时间、环境通风等。〖贰〗、风险区域调整与封控措施中风险地区划定:自202...

  • 最近【兰州疫情地区分布,兰州疫情分部情况】

    最近【兰州疫情地区分布,兰州疫情分部情况】

    兰州市城关区是低风险区吗兰州市各地区疫情风险等级城关区:低风险区榆中县:低风险地区永登县:低风险地区安宁区:低风险区皋兰县:低风险地区红古区:低风险区西固区:低风险区如何划分高中和低风险区为了有效控制疫情,又不对居民造成太大影响,力争将疫情的社会影响控制在最低水平,一般是县、街道、乡镇、社区等。风险等级动态调整情况与2月25日第三次风险评估结果相比,合作市...

  • 最近【上海疫情报备地区,上海疫情期间出行报备通知】

    最近【上海疫情报备地区,上海疫情期间出行报备通知】

    大学生怎么向社区报备〖壹〗、大学生可通过微信小程序完成向社区报备的操作,具体流程如下:核心操作流程进入微信搜索界面打开微信APP,点击底部导航栏的「发现」选项,进入后点击顶部「放大镜」图标进入搜索界面。〖贰〗、回家的大学生需要根据居住地情况,向街道办或村委报备。具体说明如下:城市街道上的学生:通常需要向所在社区报备,并可能需要根据当地政策进行隔离措施或其...

返回顶部