关于【今天起国内疫情重点地区,今天国内疫情播报】

警惕!12省份有新增境外输入病例

月19日0—24时,广东、上海、北京等12个省份有新增境外输入确诊病例,共39例。 具体信息如下:新增境外输入确诊病例总体情况据国家卫健委通报,3月19日0—24时,31个省(自治区、直辖市)和新疆生产建设兵团报告新增确诊病例39例,且均为境外输入确诊病例。截至3月19日24时,累计报告境外输入确诊病例228例。

关于【今天起国内疫情重点地区,今天国内疫情播报】-第1张图片

重庆新增的12例境外输入病例是有可能传染给其他人的。以下是对此问题的详细解境外输入病例的传染性 境外输入病例是指从国外返回中国的人员中检测出的新冠病毒病例。

关于【今天起国内疫情重点地区,今天国内疫情播报】-第2张图片

月26日0-24时,广东新增12例境外输入确诊病例,具体分布为广州9例、深圳1例、湛江1例、珠海1例,轨迹及详情如下:广州(9例)病例1(朱某)30岁,中国河南籍,法国生活工作。轨迹:3月23日乘CZ348航班(62A)从巴黎抵穗,入境时发热、咳嗽,送医后确诊。

境外输入病例是潜在的传染源,若未采取适当防护措施,可能会将病毒传播给他人。因此,我们需保持警惕,做好个人防护措施,例如佩戴口罩、频繁洗手、避免人群聚集等,以降低病毒传播风险。以重庆为例,新增的12例境外输入病例需要我们密切关注。

月2日陕西咸阳新增境外输入关联本土病例段某某活动轨迹如下:基本信息:段某某,女,36岁,为境外归国集中隔离期满确诊病例刘某某之妻,是密切接触者,已完成疫苗接种。居住情况:11月28日19时25分,刘某某抵达家中,两人共同居住在中铁二十局基地小区。

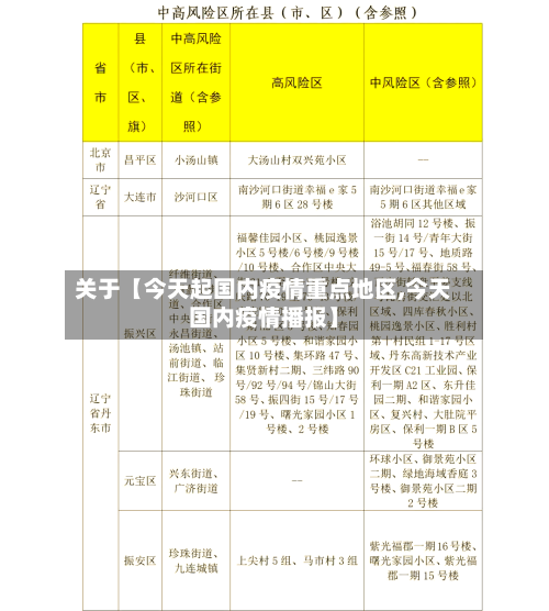
全国疫情重点地区名单

〖壹〗、浦东新区祝桥镇被列为中风险地区上海市卫生健康委主任邬惊雷表示,该病例并未接触冷冻食品,跟进博会并无关联。经上海市疫情防控指挥部研究决定,将浦东新区祝桥镇列为中风险地区,上海市其他区域的风险等级不变,要求中风险区域的相关人员原则上不能离沪,确需离沪的需持7天内核酸检测阴性的证明。

〖贰〗、湖北省作为重点疫区:作为疫情的发源地,湖北省尤其是武汉市在疫情期间面临着极大的挑战。随着疫情的扩散,湖北省其他地区也受到了严重影响,因此整个省份被视为重点疫区。 广东、黑龙江等省份的疫情情况:广东等地由于人口流动大、密度高,疫情传播速度快,一度成为重要的防控区域。

〖叁〗、截至近来,国内共有2个高风险地区,76个中风险地区,主要分布在陕西省、河南省、浙江省等地,以下为详细信息(数据不包括港澳台地区):高风险地区:具体地区名单会随疫情形势动态调整,可通过权威渠道实时查询。

〖肆〗、河西区(1个):天塔街清海湾大众浴池。滨海新区(1个):天津临港经济区东方星城。山东省 青岛市(2个):莱西市第七中学(龙口东路25号),龙口东路18号安居小区。威海市(2个):威海经济技术开发区华夏路51号鼎信大厦,威海火炬高技术产业开发区古寨东路145号渊源澡塘。

〖伍〗、全国中高风险地区名单可通过以下方式实时查询:国务院官方微信小程序:查询方式:直接点击进入该小程序,即可获取最新的全国风险等级信息。信息来源:数据来源于各地政府和卫健委的官方发布,确保信息的权威性和准确性。

重点疫区有哪些?

〖壹〗、答案:重点疫区主要包括湖北、广东、黑龙江等省份。详细解释: 重点疫区的定义与划分:重点疫区指的是新型冠状病毒疫情较为严重的地区,通常以某一省份为主要疫源地。具体的划分是基于疫情的感染人数、传播范围、医疗资源等多方面的因素综合考量得出的。

〖贰〗、总之,湖南有血吸虫的疫区主要集中在环洞庭湖区域,其中岳阳县是重点疫区之一。通过采取综合防治措施,可以有效控制血吸虫病的流行,保护人民群众的身体健康。

〖叁〗、传统的重点疫区广东、广西、贵州、重庆、山东、云南和海南,近年发病率都有较大幅度的下降。而传统的低发区,如东北三省的黑龙江、吉林和辽宁,西部的新疆、西藏、青海,最近3年或3年以上一直连续保持发病率为0,已有条件在中国第一批摘掉狂犬病疫区的帽子。

〖肆〗、国务院已将河北、山西、江西、山东、湖北、湖南、广东、广西、重庆、四川、贵州和云南列为重点疫区,以加强防控力度。

近来全国疫情重点地区有哪些

波及范围新一轮疫情共波及17个省份的43个城市,具体省份包括:江苏、湖南、北京、四川、辽宁、云南、安徽、广东、福建、重庆、河南、湖北、宁夏、海南、山东、上海、内蒙古自治区。首次发现感染者的城市:河南开封、湖北鄂州、湖北咸宁。

在中国,疫情呈现北扩西进的态势,湖南省面临的传播风险和防控压力尤为突出;在欧洲,法国南部沿海地区的人工松林是当前受灾害影响较为严重的区域。

河北省石家庄市藁城区藁城区曾是河北省疫情的核心区域,在疫情防控过程中,当地采取了严格的管控措施,包括全域封闭管理、大规模核酸检测、人员流动限制等。经过一段时间的努力,疫情得到有效控制,但根据风险评估,近来仍被列为中风险地区,需持续落实常态化防控措施,防止疫情反弹。

本土疫情分布:内蒙古新增确诊和无症状感染者数量均居首位,需重点关注其防控措施及传播链溯源;北京、上海等城市仍有零星病例,可能与社区传播或聚集性活动相关。无症状感染者占比高:本土无症状感染者(61例)占新增感染者总数的70.9%,表明病毒隐匿传播风险仍存,需加强常态化核酸检测和早期筛查。

全国现存中风险地区分布黑龙江省(8个)哈尔滨市:道里区、道外区、南岗区、呼兰区、阿城区、木兰县。哈尔滨自4月9日以来发生聚集性疫情,截至4月29日24时,现存确诊病例63例、无症状感染者17例,防控形势仍需高度关注。牡丹江市:绥芬河市(口岸输入病例重点地区)、西安区。

相关推荐

  • 靖江地区疫情最新消息(靖江市最新消息)

    靖江地区疫情最新消息(靖江市最新消息)

    靖江3月份疫情时间靖江3月份疫情时间是3月25日。通过查询相关资料信息显示,苏省靖江市新冠肺炎疫情联防联控指挥部通报,截至3月25日16时,江苏省靖江市在对集中隔离管控的密切接触者进行核酸检测中,发现多名新冠病毒阳性感染者。月26日下午,镇江靖江市启动使用“黄码”医院,设在斜桥镇中心卫生院。凡靖江管控区、封控区内的居民,以及其他健康码异常人员,若有就医需求...

  • 遂溪有无疫情地区吗/遂溪有无疫情地区吗现在

    遂溪有无疫情地区吗/遂溪有无疫情地区吗现在

    遂溪仙裙岛不能去了不能去。仙裙岛又称边群岛,位于广东省遂溪县江洪镇,由于疫情原因,截止到2022年10月15日已经停止营业了,所以遂溪仙裙岛不能去。遂溪仙裙岛环岛沙滩约4公里长,宛如仙女肩上披着的玉带,故而得名。随着海风轻轻地飘动,沙滩不断地向大海延伸。遂溪仙裙岛能去。遂溪仙裙岛全天候开放,无需门票,可以自驾游,也可乘坐汽车,湛江汽车南站、麻章车站均有前往...

  • 去疫情地区怎么不被隔离/疫情地区到别的地方是怎么隔离的

    去疫情地区怎么不被隔离/疫情地区到别的地方是怎么隔离的

    行程卡带*星号会被隔离吗〖壹〗、中国信通院不建议对带星号的行程卡用户直接采取隔离措施,行程卡带星号仅表示用户过去14天行程中存在包含中高风险地区的城市,不代表实际到访过这些地区。具体说明如下:行程卡带星号的含义:行程卡带星号“*”,是一种行程提示标识。〖贰〗、行程卡上面带*号是否需要隔离,要分情况看待,带星号一般在相关地区降为低风险后会自动消除。是否需要隔...

  • 最近【红岗地区最新疫情通报,红岗属于什么街道】

    最近【红岗地区最新疫情通报,红岗属于什么街道】

    黑龙江省大庆市红岗区能发货吗〖壹〗、能。通过查询当地相关部门的公告显示,黑龙江省大庆市红岗区快递可以发货只要不是经过有疫情的地区,都是可以发货的,黑龙江省大庆市红岗区不属于是疫情区故而可以发货。〖贰〗、有的,地址为黑龙江省大庆市红岗区红城世界7-16商服,电话为13845925967。〖叁〗、顺丰快递不派送红岗区的,得去萨尔图的利民苑去取,如可以还是使用其...

  • 近来【中日医院是疫情地区吗中日医院是几级医院】

    近来【中日医院是疫情地区吗中日医院是几级医院】

    珍乳网异地来京就医指引(五)〖壹〗、挂号规则:每天8:00开放第八天号源。异地医保流程:跨省异地医保需门诊持卡结算的患者,需主动出示异地医保卡和京医通卡,到窗口办理取号(自助机暂不支持)。〖贰〗、外地患者可先在“京医通”公众号中建立临时卡挂号,就诊当日在建卡窗口换实体卡后到自助机取号。疫情防控要求就诊时需提供就诊人及陪同者48小时内核酸阴性证明、行程绿码(...

  • 淮安疫情高中风险地区(淮安疫情高中风险地区查询)

    淮安疫情高中风险地区(淮安疫情高中风险地区查询)

    从云南到江苏哪些地方是中高风险地区〖壹〗、截止到2022年11月3日,以下就是中高风险地区:淮安市清江浦区淮海街道天山华庭、淮安市淮安区山阳街道世纪佳苑、南京市鼓楼区幕府山街道盛世花园小区、南京市栖霞区铁路货运尧化门站货场、南京市栖霞区燕子矶街道联珠村。通过查询江苏当地防疫政策相关了解到,从云南到江苏中高风险地区过于太多。江苏当地多处区...

  • 关于【现存疫情风险地区,现在疫情风险地区划分】

    关于【现存疫情风险地区,现在疫情风险地区划分】

    全国中高风险地区汇总,疫情防护别大意!〖壹〗、在关注中高风险地区的同时,也需重视以下防疫举措:科学戴口罩口罩盖住口鼻和下巴,鼻夹要压实,确保口罩与面部紧密贴合。口罩出现脏污、变形、损坏、异味时需及时更换,每个口罩累计佩戴时间不超过8小时。在跨地区公共交通工具上,或医院等环境使用过的口罩不建议重复使用。〖贰〗、全国高风险地区已清零,中风险地区仍有4个区域,分...

  • 关于【今天起国内疫情重点地区,今天国内疫情播报】

    关于【今天起国内疫情重点地区,今天国内疫情播报】

    警惕!12省份有新增境外输入病例月19日0—24时,广东、上海、北京等12个省份有新增境外输入确诊病例,共39例。具体信息如下:新增境外输入确诊病例总体情况据国家卫健委通报,3月19日0—24时,31个省(自治区、直辖市)和新疆生产建设兵团报告新增确诊病例39例,且均为境外输入确诊病例。截至3月19日24时,累计报告境外输入确诊病例228例。重庆新增的1...

  • 最近【阜阳地区疫情管控措施,阜阳疫情管制】

    最近【阜阳地区疫情管控措施,阜阳疫情管制】

    阜阳疫情什么时候开始的〖壹〗、疫情主要发生地:2008年,我国安徽阜阳等地发生了较大规模的手足口病疫情。病原体:手足口病是一种由肠道病毒引起的传染病。易感人群:多发生于5岁以下儿童。传播方式:主要通过密切接触传播,患者和隐性感染者都是主要的传染源。症状表现:患者通常会在手、足、口等部位出现小疱疹或小溃疡的症状。〖贰〗、月28号。大皖新闻讯据阜阳发布微信号...

  • 近来【汕头地区哪里有疫情了呢汕头地区哪里有疫情了呢今天】

    近来【汕头地区哪里有疫情了呢汕头地区哪里有疫情了呢今天】

    汕头为什么有疫情发生汕头疫情渔民传来的。根据2022年11月11日有关信息显示广东汕头新增8例阳性病例,均为汕头市南澳县渔民,汕头市南澳县一艘搭乘10名渔民的渔船回港避风,按规定进行新冠病毒核酸检测,其中王某等8人初筛结果异常。疫情原因。汕头,简称“汕”,别称鮀城、鮀岛。汕头梦想家酒店是因为疫情原因才封起来。广东省辖地级市、省域副中心城市特大城市,国务院批...

返回顶部