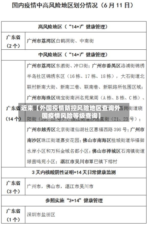
中高风险地区名单全国实时更新(附查询入口)
〖壹〗、最新全国风险地区名单可通过本地宝——全国疫情中高风险地区名单查询器实时查询。查询平台:本地宝——全国疫情中高风险地区名单查询器查询入口:点击进入(实时更新)本地宝的全国疫情风险等级名单查询系统由小编们实时维护,风险地区有调整时会第一时间更新专题,确保用户获取的信息准确且及时。

〖贰〗、查询方式:点击进入上海本地宝的风险专题页面,可获取全面的风险地区数据。附加功能:关注微信公众号“上海本地宝”,在对话框搜索【风险】,即可便捷获取实时更新的全国疫情风险等级和中高风险地区名单。注意:以上数据仅限于中国大陆地区,不包括港澳台。

〖叁〗、为了更便捷地获取全国疫情风险等级和中高风险地区名单,您可以关注微信公众号“上海本地宝”。在对话框搜索【风险】,即可获取实时更新的查询服务,无论是上海还是全国其他地区的动态,一目了然。

〖肆〗、查询方式一:国务院客户端小程序——疫情风险等级查询入口获取:通过微信搜索“国务院客户端”小程序,进入后即可找到“疫情风险等级查询”功能入口。查询流程:进入小程序后,点击页面上部的查询按钮,系统将直接展示全国中高风险地区名单,信息一目了然,无需复杂操作。
微信怎么看疫情中高风险地区?
〖壹〗、选取“防疫查询”功能:在“城市服务”页面中,通过搜索或浏览找到“防疫查询”选项并点击。此功能专门提供疫情防控相关信息的查询服务。点击“全国中高风险疫情地区”:在“防疫查询”页面中,找到“全国中高风险疫情地区”选项并点击。系统将自动加载并显示最新数据。
〖贰〗、打开微信搜索功能打开手机中的微信app,点击顶部“搜索”选项。进入粤省事小程序在搜索页面输入“粤省事”,点击搜索结果中的“粤省事”小程序。进入疫情区域页面在粤省事首页点击“疫情区域”选项,进入风险地区查询页面。查看风险地区名单页面会直接显示全国高风险和中风险地区列表,用户可滑动查看完整信息。
〖叁〗、在手机上查看全国中高风险疫情地区,可通过微信《扫码抗疫情》小程序实现,具体步骤如下:步骤一:进入《扫码抗疫情》小程序打开微信,点击顶部“搜索小程序”栏,输入“扫码抗疫情”,在搜索结果中选取并进入该小程序。
〖肆〗、核心步骤:打开微信,通过“支付-医疗健康”入口进入疫情查询页面,选取风险地区功能查看具体信息。详细流程:进入医疗健康模块打开微信后,点击底部菜单栏的“我”,选取“支付”选项,在支付页面中找到“医疗健康”功能并点击进入。
〖伍〗、通过微信查看全国中高风险疫情地区的具体操作步骤如下:打开微信并进入小程序界面启动微信后,点击底部导航栏的“发现”选项,在发现页中选取“小程序”功能入口。搜索并进入国家政务服务平台在小程序搜索框中输入“国家政务服务平台”,点击搜索结果中的官方小程序进入。
微信如何查询疫情风险等级
〖壹〗、首先打开微信,点击右下角的“我”。然后点击“支付”。接着点击“城市服务”。然后点击底部的“国务院”进入。然后点击“国务院客户端”。然后点击“疫情风险查询”。进入后,就可以看到所在地区的风险等级,点击上面的倒三角形可以切换城市,从而查询全国各地的风险等级。
〖贰〗、打开微信搜索功能启动微信应用,点击顶部导航栏的“搜索”图标(放大镜形状)。输入关键词搜索在搜索框中输入“疫情风险等级”,点击键盘确认或搜索按钮。选取官方渠道在搜索结果中,找到“中国政府网”提供的服务入口(通常带有官方标识),点击进入。
〖叁〗、全国风险等级查询入口国务院微信小程序用户可通过微信搜索“国务院客户端”小程序,进入后点击“疫情风险查询”功能,即可查看全国中高风险地区实时名单。该平台数据由国家卫生健康委员会提供,更新及时且权威。
〖肆〗、在微信中查询某地疫情风险等级,可按以下步骤操作:进入微信并点击“我”:打开微信应用程序,在界面右下角找到并点击“我”选项。点击“支付”:在“我”的页面中,找到“支付”选项并点击进入。选取“城市服务”模块:在支付页面中,找到“城市服务”模块并点击进入。
〖伍〗、通过微信搜索功能查询:首先,打开微信app,在界面右上方找到并点击“搜索”图标。在搜索框中,输入“疫情风险等级”等关键词,随后点击搜索结果中的相关内容进入查询页面。在此页面,用户能够看到风险等级的查询入口。接着,进入官方账号页面,找到并点击“风险等级”一栏。

各地疫情政策怎么查询
查询入口官方查询工具:可通过专门的政策查询工具进行了解(由于未直接给出具体网址,可通过搜索引擎输入“广州去全国各地隔离核酸政策查询”等关键词,找到官方或权威的查询页面)。广州本地宝公众号:微信搜索公众号“广州本地宝”。
进入便民服务专区:在国务院服务页面中,点击“便民服务专区”。查询各地防控政策:在便民服务专区页面中,点击“各地防控政策”。设置出发地和目的地:在页面中设置出发地和目的地,系统将显示两个地方的疫情防控政策。
手机端:微信小程序“国务院客户端”,在便民服务模块点击“疫情风险查询”即可查询。电脑端:打开中国政府网,在便民服务模块点击“疫情风险查询“即可查询。各地区疫情防控政策 手机端:『1』微信小程序“国务院客户端”,进入后搜索“各地防控措施”即可查询。
北京去各地的隔离政策可通过本地宝防疫政策专题查询,具体操作是进入页面后选取出发地和目的地,即可查看相应疫情防控政策。查询方式:进入本地宝防疫政策专题页面,通过选取出发地(北京)和目的地,获取两地针对疫情的防控政策,包括隔离要求、核酸检测规定等内容。
可以通过微信《扫码抗疫情》小程序查看全国各地疫情防控措施,具体操作如下:工具准备:确保使用的手机已安装微信0.19及以上版本(示例使用摩托罗拉edges,MYUI16系统,但其他符合要求的设备也可操作)。操作步骤:进入搜索小程序界面:打开微信,下滑屏幕进入《搜索小程序》界面。
点击底部“出行政策查询”在服务页面中,找到“出行政策查询”功能入口(通常位于交通出行或便民服务分类下)。输入全国出行路径地址并查询在查询页面输入出发地和目的地(如“北京-上海”),或直接选取系统推荐的热门路线,点击“查询”按钮。








