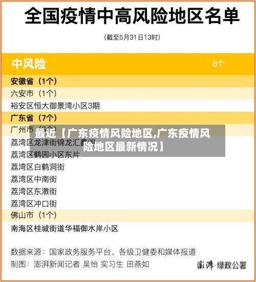
2022年4月12日起广州白云区两地调整为中风险地区
自2022年4月12日起,广州市白云区以下两地由低风险地区调整为中风险地区:白云区人和镇穗和东大街12号205-208迪鹿酒吧该场所因涉及聚集性疫情传播风险,被划定为中风险区域,实施相应管控措施。白云区黄石街道黄石东路488号江夏灯饰建材城该区域因发现确诊病例活动轨迹,存在社区传播风险,同步升级为中风险地区。

近来广州有3个中风险地区,均在白云区,具体如下:人和镇穗和东大街12号205 - 208迪鹿酒吧:自2022年4月12日起,根据广东省新冠肺炎防控指挥办疫情防控组相关通知,经广州市新冠肺炎防控指挥办同意,该区域由低风险地区调整为中风险地区。

政策生效前的出行情况在4月11日零时政策生效前,广州市未发布全市性离穗限制措施,但需注意以下两点:区域风险等级影响:自4月9日起,白云区三元里大道1008号鸿盈汇大厦被调整为中风险地区。

近来广州白云区的疫情情况是确诊病例和无症状感染病例都是10多例,虽然这个数字相对于上海这个城市来讲是比较小的,但一旦出现确诊病例,并且在10个病例以上就证明这个地区是存在着传播链的,而白云区也是开展了多轮的核酸检测。
当前风险等级情况根据公开信息,自2022年4月22日起,广州市白云区此前划定的3个中风险地区(三元里大道鸿盈汇大厦、人和镇迪鹿酒吧、黄石街道江夏灯饰建材城)已全部调整为低风险地区。截至最新通报,全市范围内无中高风险地区,整体处于低风险状态。
广州疫情防控形势的阶段性成果自2022年4月22日起,广州市白云区三元里大道鸿盈汇大厦、人和镇迪鹿酒吧、黄石街道江夏灯饰建材城等3个区域由中风险调整为低风险地区,全市实现无中高风险地区,广东省全域进入低风险状态。交通逐步恢复:自4月23日10时起,白云区6个地铁站点和182个公交站点恢复运营。
广州现有几个中风险地区?
〖壹〗、截至3月,广州市无高、中风险地区,全市各区均为低风险地区,具体包括越秀区、天河区、荔湾区、海珠区、黄埔区、番禺区、白云区、南沙区、花都区、增城区、从化区。以下是详细说明:风险等级划分标准 高风险地区:需同时满足两个条件,即累计病例超过50例,且14天内有聚集性疫情发生。
〖贰〗、自2022年4月12日起,广州市白云区以下两地由低风险地区调整为中风险地区:白云区人和镇穗和东大街12号205-208迪鹿酒吧该场所因涉及聚集性疫情传播风险,被划定为中风险区域,实施相应管控措施。
〖叁〗、月26日下午,广州市卫健委发布通告,南沙区、荔湾区、白云区的四个区域调整为低风险地区,至此广州全市中风险地区清零。调整依据与背景广州市卫健委根据《新型冠状病毒肺炎防控方案(第九版)》要求,结合疫情形势和风险评估结果,对部分区域的风险等级进行动态调整。
〖肆〗、当前风险等级情况根据公开信息,自2022年4月22日起,广州市白云区此前划定的3个中风险地区(三元里大道鸿盈汇大厦、人和镇迪鹿酒吧、黄石街道江夏灯饰建材城)已全部调整为低风险地区。截至最新通报,全市范围内无中高风险地区,整体处于低风险状态。
〖伍〗、截止2022年10月31日18时,广州共有低风险地区26处,中风险地区77处,高风险地区55处。高风险地区包括但不限于:白云区新市街黄沙岗六巷12号,七巷12号、14—16号;花都区新雅街长鸿工业园A区,华兴中路以南、东升路以北、曙光路以东、华兴东路以西区域等。

广东属于什么风险地区
广东地震带位于我国东南沿海地震活动较为频繁的区域,由于地壳板块的运动和地质构造活动,广东地区存在一定的地震风险。 广东地震带的特点 地震活动较为分散:广东地震带的地震活动并没有集中在特定的一个点,而是相对均匀地分布在广东及其周边地区。
南方人比北方人更容易得痛风是有一定的根据的。一般来说,沿海地区是痛风的高风险地区。很多数据也表示,广东省在易患痛风榜上位居第一,原因主要有以下几点:气候原因 广东省在地理上属于岭南地区。属于热带和亚热带海洋季风气候特征。日照长,温度高,雨雾大,湿度高,全年无霜雪。四季的划分不明显。
森林火灾高风险省份四川、云南、西藏以及华南地区的广东、广西、福建、江西等省份,其森林覆盖率高,在冬春干旱季节森林火险等级持续处于高位,是森林火灾防控的重点区域。








