关于【广州算疫情重点地区吗,广州算疫情中高疫情点吗】

广东疫情重点地区名单

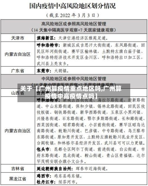
020年3月广东省新冠肺炎疫情风险等级重点地区名单如下:中风险地区:广州市越秀区;深圳市福田区;佛山市禅城区、南海区、顺德区、三水区;惠州市惠城区、惠阳区、惠东县、博罗县、大亚湾区;中山市主城区片区;肇庆市端州区;揭阳市普宁市。

关于【广州算疫情重点地区吗,广州算疫情中高疫情点吗】-第1张图片

此次疫情新增本土确诊病例涉及广东的深圳、东莞、广州、江门、揭阳五市,其中江门新会区疫情较为突出,已报告6例确诊病例和2例本土无症状感染者。新会区疫情现状江门新会区是此次疫情的重点区域,截至近来累计报告6例确诊病例和2例无症状感染者。

关于【广州算疫情重点地区吗,广州算疫情中高疫情点吗】-第2张图片

国内重点地区(2025年7月最新数据)广东省以下13个地市报告本地病例:佛山、广州、东莞、中山、深圳、江门、肇庆、梅州、珠海、惠州、潮州、阳江、云浮。全球分布特征主要流行区域集中在美洲、亚洲和非洲三大洲,但受传播范围广、变数多的影响,具体国家名单尚未公开。

关于【广州算疫情重点地区吗,广州算疫情中高疫情点吗】-第3张图片

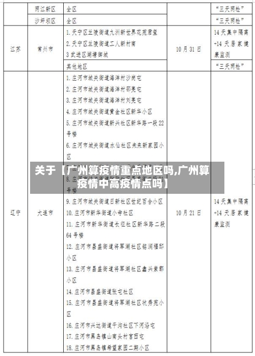
是的,3月30日0-24时广州报告新增一例本土确诊病例,番禺区划定一处封控区,花都区部分区域开展全员核酸检测。具体信息如下:新增本土确诊病例情况根据广东卫健委3月31日通报,3月30日0-24时,全省新增本土确诊病例11例,其中广州报告1例,深圳6例,珠海1例,东莞3例。

广东省“两热”(基孔肯雅热和登革热)疫情高风险区涉及以下地区:深圳市福田区福保街道菩提路216号点彩人家28栋该区域被明确列为高风险区,需重点关注蚊媒传播风险。基孔肯雅热和登革热均通过伊蚊叮咬传播,居民应加强防蚊措施,如清理积水容器、使用蚊帐或驱蚊剂,避免蚊虫滋生。

当日出院26例。数据说明 本土确诊病例中的1例无症状转确诊、境外输入确诊中的6例无症状转确诊,均已纳入总病例统计,避免重复计算。东莞新增无症状感染者数量(140例)远超其他地区,需重点关注当地防控措施。提示:如需获取广州最新疫情动态、核酸检测点或风险区信息,可通过“广州本地宝”公众号查询。

重点疫区都有哪些省份

〖壹〗、湖北省作为重点疫区:作为疫情的发源地,湖北省尤其是武汉市在疫情期间面临着极大的挑战。随着疫情的扩散,湖北省其他地区也受到了严重影响,因此整个省份被视为重点疫区。 广东、黑龙江等省份的疫情情况:广东等地由于人口流动大、密度高,疫情传播速度快,一度成为重要的防控区域。

〖贰〗、传统的重点疫区广东、广西、贵州、重庆、山东、云南和海南,近年发病率都有较大幅度的下降。而传统的低发区,如东北三省的黑龙江、吉林和辽宁,西部的新疆、西藏、青海,最近3年或3年以上一直连续保持发病率为0,已有条件在中国第一批摘掉狂犬病疫区的帽子。

〖叁〗、山西、辽宁、吉林、内蒙古、陕西、甘肃、新疆、黑龙江、宁夏和河北等省份虽然有报告,但病例较少,被认为是相对稳定的区域。 广西、广东、贵州、湖南和四川等省份的狂犬病死亡人数比较多,占全国报告病例的大部分。

〖肆〗、个重点疫区:湖北全省各市;浙江省温州市、台州市、杭州市、宁波市;河南省信阳市、驻马店市;安徽省合肥市、阜阳市;江西省南昌市。动物疫病流行国家/地区是指病毒或病菌所能传播的国家或地区。疫病流行区的范围大小受传播方式和环境条件的限制。动物疫病是指动物传染病、寄生虫病。

〖伍〗、也可能发生集中流行。1 近年来报告首例或输入病例的省份包括甘肃、陕西、新疆、宁夏、辽宁和黑龙江。1 中国面临狂犬病防治的严峻挑战。《国家中长期动物疫病防治规划(2012-2020年)》将河北、山西、江西、山东、湖北、湖南、广东、广西、重庆、四川、贵州、云南列为狂犬病重点流行区域。

〖陆〗、湖南有血吸虫的疫区主要分布在环洞庭湖区域,其中岳阳县也是湖南省血吸虫病重点疫区之一。湖南作为血吸虫病流行的地区之一,其疫情分布具有一定的地域特征。环洞庭湖区域,由于地理环境、气候条件以及人类活动等多种因素的共同作用,成为了血吸虫病的主要疫区。

疫情防控重点关注地区有哪些?

〖壹〗、湖北省作为重点疫区:作为疫情的发源地,湖北省尤其是武汉市在疫情期间面临着极大的挑战。随着疫情的扩散,湖北省其他地区也受到了严重影响,因此整个省份被视为重点疫区。 广东、黑龙江等省份的疫情情况:广东等地由于人口流动大、密度高,疫情传播速度快,一度成为重要的防控区域。

〖贰〗、重点关注地区是指:重点管控区所在的地市除重点管控区以外的行政区域。 重点关注地区管理措施:从防控指令下达日开始,该市来(返)沈人员需提供7日内或48小时新冠病毒核酸检测阴性证明,无法提供核酸检测阴性信息的,需第一时间接受核酸检测。

〖叁〗、重点关注地区是指:重点管控区所在的地市除重点管控区以外的行政区域。重点关注地区管理措施:从防控指令下达日开始,该市来(返)沈人员需提供7日内或48小时新冠病毒核酸检测阴性证明,无法提供核酸检测阴性信息的,需第一时间接受核酸检测。

相关推荐

  • 最近【评论菏泽地区疫情的话,菏泽疫情春节返乡最新通知】

    最近【评论菏泽地区疫情的话,菏泽疫情春节返乡最新通知】

    菏泽疫情严重吗不严重。通过查询相关资料显示,截止到2022年9月14日,山东菏泽属于我国低风险地区,连续十二天全市无新增本土确诊病例,无新增本土无症状感染者。所以不严重,降为低风险地区。不严重。菏泽是山东省辖地级市,中国牡丹之都,古称曹州,位于山东省西南部,通过查询菏泽疫情信息公告,截止到2022年9月23日,菏泽地区持续49天无新增确诊病例,疫情并不严重...

  • 最近【周口地区郸城县有疫情吗,周口地区郸城县有疫情吗最新消息】

    最近【周口地区郸城县有疫情吗,周口地区郸城县有疫情吗最新消息】

    河南省周口市郸城县封城了吗〖壹〗、截至2025年1月12日,没有官方消息表明河南省周口市郸城县已经封城。虽然在一些社交媒体上有关于郸城县封城的传闻,但这些信息并未得到官方证实。近来,官方渠道并未发布任何关于郸城县封城的通知或公告。在疫情期间,封城通常是一项极端的防控措施,需要政府根据疫情形势和防控需要进行决策。有没有人知道今天从郑州坐高铁回周口郸城需要隔离...

  • 【杭州疫情最新高风险地区,杭州疫情中高风险地区】

    【杭州疫情最新高风险地区,杭州疫情中高风险地区】

    杭州的高风险地区截止4月23日,杭州临平区不是高风险地区,仍为低风险地区,但区内划分有封控区、管控区、防范区三类重点管控区域。具体说明如下:临平区整体风险等级根据公开信息,临平区整体维持低风险地区状态,未被划定为高风险或中风险区域。风险等级划分通常以行政区划为单位,而临平区近来未触发升级条件。滨江区:漫寓公寓、冠新佳苑小区、春波小区、白马湖和院、长江小区、...

  • 最近【苏州疫情地区分布最新,苏州疫情区域图】

    最近【苏州疫情地区分布最新,苏州疫情区域图】

    苏州园区疫情管控区域汇总(更新中)〖壹〗、独墅湖西金悦花园一期:该区域被划定为管控区,区域内居民需遵守“人不出区、严禁聚集”的规定。尹山湖爱琴海东区运动馆:作为管控区,区域内人员活动受到限制,以减少人员流动和聚集带来的风险。木渎镇沈巷村:此村被纳入管控区范围,居民需配合相关防控措施,保障自身和他人健康安全。〖贰〗、苏州工业园区并非全域静态管理,但娄葑街道部...

  • 【山东疫情防控中风险地区,山东 疫情 中风险】

    【山东疫情防控中风险地区,山东 疫情 中风险】

    9月14号山东省邹城市疫情中风险区还有几个〖壹〗、还有12个。通过查询相关公开信息显示,截止于9月14日,山东省邹城市防疫防控情况发布,中风险地区有任城区唐口街道戈户村、张桥村、唐口村、任城区南张街道南白村、任城区阜桥街道恒丰苑小区、任城区李营街道罗马假日小区、梁山县水泊街道祥和小区、东方现代城小区、梁山县韩垓镇魏堂村魏堂自然村、魏堂村乔李庄自然村、李垓村...

  • 武汉后湖地区疫情/武汉 后湖 疫情

    武汉后湖地区疫情/武汉 后湖 疫情

    后湖有疫情吗通过查询相关资料显示:后湖没有疫情。后湖位于武汉江岸区,截止2022年09月08日,江岸暂无高中低风险地区,全域都是常态化防控区域,所以后湖没有疫情。没有。后湖村位于广东省揭阳市惠来县靖海镇东北部,属半渔农村。根据国家卫健委9月24日发布了广东揭阳疫情最新通报,惠来县新增0例确诊病例,新增0例无症状感染者。不严重。截止2022年9月12日,湖南...

  • 近来【阳泉地区最新疫情阳泉市最新疫情】

    近来【阳泉地区最新疫情阳泉市最新疫情】

    山西阳泉是否中高风险地区〖壹〗、不是。截止2022-09-0911:04:51最新数据显示,阳泉地区近来没有低、中、高风险区域,都是常态化防控区。高中低风险地区划分的主要区别如下。高风险地区:病例和无症状感染者居住场所,以及频繁活动且疫情传播风险较高的活动地和工作地等区域,划分为高风险区域。〖贰〗、三级黄色预警(较高风险):吕梁、太原、忻州、运城等地的...

  • 关于【广州算疫情重点地区吗,广州算疫情中高疫情点吗】

    关于【广州算疫情重点地区吗,广州算疫情中高疫情点吗】

    广东疫情重点地区名单020年3月广东省新冠肺炎疫情风险等级重点地区名单如下:中风险地区:广州市越秀区;深圳市福田区;佛山市禅城区、南海区、顺德区、三水区;惠州市惠城区、惠阳区、惠东县、博罗县、大亚湾区;中山市主城区片区;肇庆市端州区;揭阳市普宁市。此次疫情新增本土确诊病例涉及广东的深圳、东莞、广州、江门、揭阳五市,其中江门新会区疫情较为突出,已报告6例确诊...

  • 泰安疫情地区分布情况图(泰安疫情报告)

    泰安疫情地区分布情况图(泰安疫情报告)

    泰安3月25日0-12时发现4名阳性感染者情况通报(附活动轨迹)〖壹〗、泰安市新型冠状病毒肺炎疫情情况2022年3月25日,泰安市发现3例吉林来泰新冠肺炎核酸检测阳性感染人员,在密切接触者中又相继发现1例阳性感染人员。感染者基本情况感染者1:男,货车司机,该司机2022年3月19日在吉林省四平市铁西区第二人民医院进行核酸检测,结果为阴性。3月24日下午在新...

  • 关于【坐地铁路过疫情地区,坐地铁路过风险区】

    关于【坐地铁路过疫情地区,坐地铁路过风险区】

    高铁路过中风险地区健康码会变色吗坐高铁经过中高风险地区健康码是不会变色的。健康码不采集个人位置信息,近来是根据权威部门数据进行健康状态的标识,如果仅是经过中高风险地区,是不会变颜色的。健康码持有人员如果有37.3度以上的发热情况,并被管理员上报发热,其持有的健康码就会绿码变为黄码。实际上健康码普通情况下是绿色的。官方明确回应:针对市民担心路过中高风险地区健...

返回顶部