关于【山东今日疫情菏泽地区,山东菏泽疫情最新消息多少例了】

山东菏泽哪些区县有疫情

其中牡丹区18例,集中隔离点检出15例,重点人员筛查检出3例;定陶区7例,重点人员筛查检出7例;曹县10例,集中隔离点检出10例;单县20例,集中隔离点检出7例,重点人员筛查检出3例,居家隔离医学观察检出10例;郓城县2例,居家隔离医学观察检出2例;鄄城县6例,集中隔离点检出6例;东明县4例,集中隔离点检出1例,重点人员筛查检出1例,居家隔离医学观察检出2例。

关于【山东今日疫情菏泽地区,山东菏泽疫情最新消息多少例了】-第1张图片

牡丹区。通过查询山东菏泽防控防疫资料显示,山东菏泽牡丹区有疫情,牡丹区西城街道太阳城小区是高风险区域,牡丹区高庄镇郅庄自然村、牡丹区高庄镇尹庄自然村是中风险区域。

关于【山东今日疫情菏泽地区,山东菏泽疫情最新消息多少例了】-第2张图片

鲁西新区。菏泽,山东省辖地级市,位于山东省西南部,鲁苏豫皖四省交界地带,东与济宁市相邻,东南与江苏省徐州市、安徽省宿州市接壤,南与河南省商丘市相连。通过查询相关资料了解到,该市疫情的第10例新冠病毒无症状感染者出现在鲁西新区。

截至11月19日24时,全市现有确诊病例4例,均在牡丹区,现有436例本土无症状感染者,其中牡丹区309例,曹县13例,定陶区3例,鲁西新区23例,郓城县28例,鄄城县22例、巨野县5例,成武县5例,东明县23例,单县5例。无症状感染者463:男,44岁,现住牡丹区大黄集镇曹州服务区。

菏泽疫情10例在菏泽哪里

〖壹〗、鲁西新区。菏泽,山东省辖地级市,位于山东省西南部,鲁苏豫皖四省交界地带,东与济宁市相邻,东南与江苏省徐州市、安徽省宿州市接壤,南与河南省商丘市相连。通过查询相关资料了解到,该市疫情的第10例新冠病毒无症状感染者出现在鲁西新区。该地区,是山东省省级新区,位于山东省菏泽市中部,规划范围东至半堤镇东边界,西至吕陵镇杨湖路,北至日东高速和万福街道。

〖贰〗、0例。通过查询菏泽的疫情官方网站可知,截止到2022年12月24日,该地区是有10例病例的,属于低风险地区。

〖叁〗、新增本土确诊一例。通过查询海峡网2022年9月16日9时46分显示:2022年9月15日0时至24时,山东省报告新增本土确诊病例1例,在青岛,系集中隔离点检出。

〖肆〗、022年10月27日0时至24时,菏泽市无新增本土确诊病例,新增本土无症状感染者1例。10月27日0时至24时,新增解除医学观察本土无症状感染者2例。截至10月27日24时,全市现有9例本土无症状感染者,其中鲁西新区1例,定陶区5例,鄄城县1例,牡丹区1例,郓城县1例。

山东哪些地方因疫情快递停运了

菏泽。通过查询疫情防控显示:山东菏泽因疫情快递停运了,截止2022年11月17日,该地新增疫情64例。山东省,简称鲁,别名齐鲁、东鲁、海右、海岱,省会济南,是中国华东地区的一个沿海省份。

因为疫情原因济南中通快递停运了。最近济南疫情一直断断续续的,按下葫芦浮起瓢,不知什么时候什么地方就冒出一例。因为疫情防控中通快递济南中转部停运了,致使整个济南的中通快递暂停营业。近来济南虽为低风险区,但是许多地区已经视济南为中高风险,因此大部分快递不能及时送达。

山东快递停运了。近来因为疫情的原因山东韵达快递停运了,但是现在还没有收到可以运送的通知,还是请你能够耐心等待一下,这毕竟是为了全国各地的人民百姓着想而且在线下的超市有什么东西也是可以买到的,并不一定急着非得拿快递吧,希望你能够理解一下。

山东泰安快递停发是因为疫情的原因。全国各地有很多地方出现了疫情病例,因此快递就无法发送到全国各地,为了阻断疫情就只能选取停发快递。

通过查询相关资料显示,即墨疫情快递停运了。山东青岛即墨区自9月18日以来,疫情严重,全部快递已经停运。市区规定七日之内无感染者增加,即可恢复快递服务,截至到今天9月21号,停运中。

山东菏泽疫情怎么样了?

根据菏泽市疫情工作报告了解到,截止到2022年11月27日,经核实新增无症状感染者40例,属于中高风险地区,正在实行封控措施,即菏泽明天不能解封。菏泽,山东省辖地级市,中国牡丹之都,古称曹州,位于山东省西南部,鲁苏豫皖四省交界地带。本通告自发布之日起实施,后续将根据疫情防控形势变化及时调整。

现在菏泽疫情已经转好,无症状感染人数连日减少,高风险地区已降为低风险地区,这几天住宅小区和商店、超市已经解封,人们也恢复了正常的生活状态。

菏泽因为新冠肺炎疫情封城。通过查询相关公开信息显示截止于2022年11月25日,菏泽23个地区防疫防控情况中高风险,防疫管控措施要求是足不出户静默管理。

根据最新的消息,我们可以知道,山东菏泽的 新冠确诊病例在逐渐地减少,疫情得到了很好 的好转 。

不严重。通过查询相关资料显示,截止到2022年9月14日,山东菏泽属于我国低风险地区,连续十二天全市无新增本土确诊病例,无新增本土无症状感染者。所以不严重,降为低风险地区。

山东菏泽现在属于什么风险地区(山东菏泽现在属于什么风险地区呢)

菏泽近来属于低风险地区。截止2022年04月23日,16:55:16最新数据显示,菏泽地区近来没有中、高风险区域,都是低风险地区,菏泽,山东省下辖市,中国牡丹之都,古称曹州,位于山东省西南部,鲁苏豫皖四省交界地带。

菏泽近来属于低风险地区。疫情实时在变化,点击进入全国疫情风险等级查询入口菏泽疫情最新消息疫情数据2022年3月30日0时-24时菏泽市报告新增确诊病例1例【点击查看详情】该感染者为上海市返菏货车跟车人员。3月28日返回菏泽。3月29日21时,20:1混检阳性。

不是截止2022年10月5日最新数据显示,菏泽地区近来没有中、高风险区域,全域都是常态化防控区域山东菏泽一般指菏泽。

部分高风险地区,部分低风险地区。通过查询山东省菏泽市疫情防控中心发布的相关资料可知,截止到2022年11月28日该地区新增病例59例,属于部分高风险地区,部分低风险地区。菏泽,山东省辖地级市,中国牡丹之都,古称曹州,位于山东省西南部,鲁苏豫皖四省交界地带。

近来,在疫情防控上,山东省菏泽市为疫情防控的低风险地区。从最新更新的疫情防控政策显示,菏泽市近来无中高风险地区。所以菏泽站以及菏泽东站都不是疫情防控的高风险地区。

相关推荐

  • 辽宁疫情中高风险地区图(辽宁疫情风险区划分)

    辽宁疫情中高风险地区图(辽宁疫情风险区划分)

    大连高风险地区2个,中风险地区31个,昨日新增60例本土病例,28人为庄河市...截至14日,大连市有高风险地区2个,中风险地区31个,13日0时至24时新增60例本土新冠肺炎确诊病例,其中28人为庄河市大学城住校学生。风险地区调整情况14日,大连市庄河市昌盛街道张屯社区调整为高风险地区。累计数据:截至3月3日24时,该市累计报告本土确诊病例35例,本土无...

  • 近来【疫情江西地区附近税江西税收优惠政策解读】

    近来【疫情江西地区附近税江西税收优惠政策解读】

    中国周边安全形势面临哪些严峻的挑战?中日东海争端:主要涉及东海划界、海底油气资源以及钓鱼岛及其附属岛屿的领土主权问题。南中国海问题:涉及东沙、西沙、中沙和南沙四大群岛,其中南沙群岛具有战略地位和丰富的资源。周边国家如菲律宾、越南和马来西亚与中国存在领土主权和海洋权益争端。祖国统一面临严峻形势,海洋权益存在复杂纠纷,边界争端尚未全部解决,少数分裂势力影响边...

  • 【苏州太仓属于疫情地区吗,太仓是疫情重灾区】

    【苏州太仓属于疫情地区吗,太仓是疫情重灾区】

    太仓的旅行社能接团旅游吗能。太仓市,江苏省辖县级市,由苏州市代管,位于江苏省东南部,长江口南岸。经专家组分析研判,太仓新冠肺炎疫情联防联控领导小组办公室决定,自2022年9月5日0时起,太仓是低风险地区,太仓的旅行社能接团旅游。避免人流拥挤,戴好口罩。春秋旅行社好。通过查询相关公开信息显示,太仓旅游团的春秋旅行社好,春秋旅行社交通工具齐全,公司正规化程度高...

  • 近来【疫情地区怎么发货快递的疫情区的快递咋办】

    近来【疫情地区怎么发货快递的疫情区的快递咋办】

    有疫情的地区能发快递吗?〖壹〗、不能发快递。因为《中华人民共和国传染病防治法》的要求。〖贰〗、能收,消费者将快递带回家后,可根据物品种类选取适当消毒方法进行消毒,或放置在干燥通风处30分钟。全部完成后,需立即做好手部卫生。如果选取用喷洒酒精的方式消毒,一定要注意防火安全,在通风环境下进行。出门取件前应做好个人防护,一定要佩戴口罩,有条件的可佩戴一次性手套,...

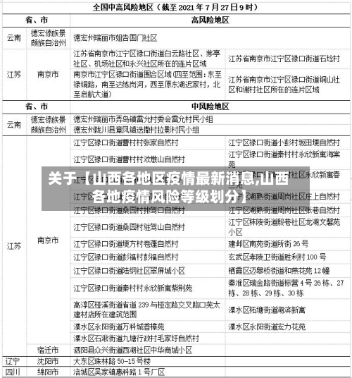
  • 关于【山西各地区疫情最新消息,山西各地疫情风险等级划分】

    关于【山西各地区疫情最新消息,山西各地疫情风险等级划分】

    截至8月23日24时新型冠状病毒肺炎疫情最新情况累计报告确诊病例84967例,现有疑似病例2例。累计追踪到密切接触者811824人,尚在医学观察的密切接触者13220人。无症状感染者情况:新增无症状感染者27例(均为境外输入)。当日转为确诊病例1例(境外输入)。当日解除医学观察22例(境外输入9例)。尚在医学观察无症状感染者374例(境外输入306例)。襄...

  • 最近【唐山疫情风险地区查询,唐山疫情分布在哪些地方】

    最近【唐山疫情风险地区查询,唐山疫情分布在哪些地方】

    怎样查风险地区等级地区风险等级可通过国家卫生健康委提供的“疫情风险等级查询”服务进行查询,该服务可在国家政务服务平台上使用,可查全国近3000个县(市、区、旗)的疫情风险等级。具体可查询内容和查询方法如下:能查询的内容:查所在地:进入查询后系统会自动定位所在地区,呈现该地区的疫情风险等级。通过微信搜索功能查询:首先,打开微信app,在界面右上方找到并点击“...

  • 江苏地区有疫情补贴吗/江苏省有疫情补贴吗

    江苏地区有疫情补贴吗/江苏省有疫情补贴吗

    苏州疫情期间过世的老人有补贴吗多少钱〖壹〗、苏州疫情期间过世的老人是否有补贴及具体金额,需根据死亡原因、参保情况及政策规定综合判断,近来无针对疫情死亡的统一补贴政策。〖贰〗、所以疫情期间异地老人去世不可以享受惠民政策。〖叁〗、有。按照属地化管理原则,各街镇(高新区)结合本地区疫情防控形势、补贴对象的需求、服务机构资源配备等实际情况,以解决补贴对象实际服务需...

  • 疫情长沙地区分布图高清(长沙疫情分布在哪里)

    疫情长沙地区分布图高清(长沙疫情分布在哪里)

    舆情月报|7月食品餐饮行业舆情分析报告月食品餐饮行业舆情分析报告7月,在精准疫情防控政策实施背景下,居民暑期外出旅行和就餐等活动增多,加上各地区持续发放餐饮消费券,全国餐饮收入达3,694亿元。以下是对7月食品餐饮行业舆情的详细分析。缺乏热点事件分析:一些月报在描述舆情现象时,没有将热点事件作为重点进行分析。这些事件可能包含了重要的舆情信息和趋势,如果忽视...

  • 关于【山东今日疫情菏泽地区,山东菏泽疫情最新消息多少例了】

    关于【山东今日疫情菏泽地区,山东菏泽疫情最新消息多少例了】

    山东菏泽哪些区县有疫情其中牡丹区18例,集中隔离点检出15例,重点人员筛查检出3例;定陶区7例,重点人员筛查检出7例;曹县10例,集中隔离点检出10例;单县20例,集中隔离点检出7例,重点人员筛查检出3例,居家隔离医学观察检出10例;郓城县2例,居家隔离医学观察检出2例;鄄城县6例,集中隔离点检出6例;东明县4例,集中隔离点检出1例,重点人员筛查检出1例,...

  • 【上海疫情波及地区地图,上海疫情地方公布图】

    【上海疫情波及地区地图,上海疫情地方公布图】

    上海封控区域地图在哪看〖壹〗、可以通过腾讯地图查看上海封控区地图,具体步骤如下:打开搜索界面:打开腾讯地图首页,点击底部“搜索框”。打开疫情管控区域地图:输入“疫情”,点击右侧“搜索”进入。打开地域选取:点击页面左上角“城市”。选取地区:选取要查看的地区,点击进入。结果展示:即可查看上海封控区地图。〖贰〗、在高德地图的首页上,你可以直接看到你所在小区以及周...

返回顶部