疫情最严重的地区在国外(疫情国外最严重的国家)

国外疫情最严重的国家排名

纽约州累计新冠确诊病例达172358例,超过美国以外所有国家,西班牙以158273例位居全球第二。以下是具体数据及分析:纽约州疫情数据根据Worldometer最新数据,纽约州单日新增确诊病例10854例,累计确诊病例突破17万例(172358例)。这一数字使其成为全球首个确诊数超过美国以外所有国家的州级行政区。

疫情最严重的地区在国外(疫情国外最严重的国家)-第1张图片

近来公开信息尚未发布2025年艾滋病感染率的具体国家排名,但根据近年疫情分布,高感染率地区主要集中在撒哈拉以南非洲及部分亚洲国家。高感染率国家概况非洲南部仍是全球艾滋病疫情最严峻的区域,其中埃斯瓦蒂尼(原斯威士兰)成人感染率约46%,博茨瓦纳、莱索托等国感染率均超过20%。

疫情最严重的地区在国外(疫情国外最严重的国家)-第2张图片

美国:美国是全球疫情最为严重的国家之一,单日新增确诊数曾创下历史新高。疫情在美国多地反扑,感染者普遍呈现低龄化特点。加州洛杉矶县和得克萨斯州等地均有大量儿童感染。美国多个州已发布强制口罩令,以应对疫情蔓延。加利福尼亚州已成为美国新冠感染病例比较多的州。

马尼拉宵禁!宿雾封城!这次菲律宾疫情究竟有多严重!

〖壹〗、政府采取的防控措施预警等级与封城措施:3月12日,菲律宾总统杜特尔特将疫情预警等级升至比较高级——红色代码2级,首都马尼拉启动封城状态,实行社区隔离政策。3月16日,再次下令对首都马尼拉所在的整个吕宋岛实施“加强性社区隔离”措施。

意大利11个市镇封城隔离,为何意大利会成欧洲疫情最严重国家?_百度...

〖壹〗、0无国界的意大利 意大利之所以会成为欧洲疫情最严重的国家,相信跟他的无国界很有关系,要知道意大利签证是非常容易,爆发这两个地方又是旅游中心,很多旅客经过,加上又是经济中心,人流量非常大,从世界上各地来的人,都会路过这个地方,从而让意大利政府不得不重视这次疫情。

〖贰〗、封锁背景:截至3月8日,意大利累计确诊新冠病例超7000例,死亡超300例,成为欧洲疫情最严重的国家。由于早期防疫措施乏力,疫情迅速扩散,政府被迫采取更严格的管控手段。封锁措施:地理范围:封锁区域包括伦巴第大区及周边十多个省,覆盖意大利北部核心经济区。

〖叁〗、导致了传染力度的加强,加快了传染的速度,意大利成为欧洲疫情最严重的一个国家,每天死亡人数与确诊人数都在不断的攀升。且该国的医疗物资严重不足且他们的医院也没有很好的检查设备,所以导致了疫情的大规模扩散。

〖肆〗、意大利是旅游胜地,人员流动大 我们都知道意大利是一个旅游非常热门的国度古迹非常的多,很多国家的人民都会去意大利旅游,是欧洲旅游度假的圣地。所以意大利人员流动特别大,并且这些游客来自全世界各地,人员构成非常的复杂。所以造成了意大利这次疫情大爆发。

〖伍〗、今年2月,意大利气候反常,比历史同期平均气温高65度,多地发出干旱警报。新冠疫情冲击疫情严重:意大利是欧洲疫情最严重的国家之一。1月30日发现首例病例后,确诊人数开始爆发。政府随即采取一系列防控措施,包括学校停课、取消游行集会、局部封城等。

最新疫情:多地现输入性病例,欧洲日增两千多

〖壹〗、截至北京时间3月11日19时,全球疫情呈现多地输入性病例增加、欧洲单日新增超两千例的特点,具体数据及分析如下:中国国内疫情情况全国较昨日新增31例,其中武汉新增13例,多地出现国外输入型病例,提示需加强入境人员管控与检测。

〖贰〗、全球疫情形势根据世卫组织最新实时统计数据,截至欧洲中部时间11月16日14时59分(北京时间11月16日21时59分),全球累计新冠肺炎确诊病例54301156例,16日全球新增确诊病例528905例。相比之下,中国的疫情控制情况显著优于全球平均水平。

〖叁〗、月12日7时至16时,内蒙古自治区报告新增境外输入新冠肺炎确诊病例34例,均来自俄罗斯,经满洲里公路口岸入境。 以下是详细情况:新增病例情况:34名患者均来自俄罗斯,由满洲里公路口岸入境,经专家会诊后确诊为新冠肺炎病例。图为满洲里海关工作人员在防范境外输入现场。

相关推荐

  • 疫情防控地区规划方案(疫情防控地区规划方案怎么写)

    疫情防控地区规划方案(疫情防控地区规划方案怎么写)

    四川最新防疫工作指南(第五版)来了!海关、边检、口岸、机场、进口冷链食品企业等直接接触入境人员、物品、环境的从业人员,以及集中隔离场所、定点救治医院、发热门诊等高风险岗位人员,工作期间封闭管理,结束后须完成7天集中隔离和7天居家健康监测。离开工作岗位所在地市时,需持48小时内核酸阴性证明,并向单位或社区报备。总体原则:根据四川省应对新型冠状病毒肺炎疫情应急...

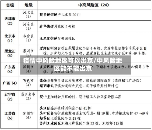
  • 疫情中风险地区可以出京/中风险地区能不能出京

    疫情中风险地区可以出京/中风险地区能不能出京

    2021年11月北京出京最新规定021年11月北京出京最新规定如下:北京有1例以上(含1例)本土新冠病毒感染者所在区人员非必要不离京。已经离京的,可持48小时内核酸检测阴性证明和“北京健康宝”绿码返京。在京人员具体要求:非必须不前往陆路边境口岸所在县(市、区、旗)。021年11月北京最新进出京政策如下:进京政策:健康宝持绿码要求:所有进京人员需确保北京“...

  • 关于【雅安地区各县疫情,雅安市疫情风险等级】

    关于【雅安地区各县疫情,雅安市疫情风险等级】

    2021因疫情防控雅安全面暂停休闲娱乐场所现在国内多地出现疫情新增,而为了疫情防控的需要,雅安疾控11月10日最新提醒:,将全面暂停棋牌室、麻将馆、KTV(歌舞厅)、酒吧等休闲娱乐场所,关于具体的详情如下。雅安疾控11月10日最新提醒:全面排查10月28日后从国内中高风险地区和成都来(返)雅人员,掌握轨迹信息,由县(区)负责统筹实施全覆盖免费核酸检测。雅安...

  • 关于【疫情停邮地区查询系统,疫情停邮地区查询系统在哪里】

    关于【疫情停邮地区查询系统,疫情停邮地区查询系统在哪里】

    韵达快递停发区域查询〖壹〗、可以通过韵达快递APP的在线客服功能查询疫情停运地区,具体步骤如下:打开韵达快递APP确保手机已安装最新版韵达快递应用(如借鉴信息中提到的0版本),登录账号后进入主界面。进入在线客服页面在APP首页或个人中心找到“在线客服”入口,点击进入询问界面。〖贰〗、据悉,近来确实有部分地区受疫情影响网点封停,但占比不大,全国邮政快递网络运...

  • 最近【济宁疫情地区统计图最新,济宁市新型肺炎疫情实时动态】

    最近【济宁疫情地区统计图最新,济宁市新型肺炎疫情实时动态】

    关注!济宁最新行政区划代码公布!〖壹〗、截至2025年3月,济宁市行政区划代码为370800,辖2个市辖区、7个县,代管2个县级市,共51个街道、102个镇、3个乡,市政府驻任城区古槐街道红星中路13号。市辖区方面,任城区辖17个街道、3个镇,区政府驻李营街道任城大道89号;兖州区辖6个街道、6个镇,区政府驻龙桥街道九州中路99号。〖贰〗、济南市:行政区划...

  • 关于【安乡疫情地区分布,安乡疫情地区分布最新消息】

    关于【安乡疫情地区分布,安乡疫情地区分布最新消息】

    安乡县疾控是几级安乡县疾控的具体级别在公开资料中未明确提及。以下为相关详细说明:疾病预防控制中心(疾控中心)的级别划分通常与行政区域的级别相关联。在我国,疾控中心一般分为国家级、省级、市级、县级等不同层级,不同层级的疾控中心在职能、资源配备、业务范围等方面存在一定差异。张家界之外,常德的穿紫河成为另一个扩散较多的景点。这一链条为:26日诊断为无症状感染者的...

  • 东莞疫情等级风险地区/东莞 疫情等级

    东莞疫情等级风险地区/东莞 疫情等级

    2022东莞疫情属于什么风险地区东莞高风险地区名单最新〖壹〗、022东莞疫情属于什么风险地区2022东莞疫情近来1个高风险地区,是大朗镇杨新路82号、112号、124号、158号、168号、238号。〖贰〗、东莞不属于中高风险地区。截止2022年4月24日,东莞各地均属于低风险地区,没有中高风险地区。疫情的高中低风险区域划分标准是依照街道或社区在14天之内...

  • 近来【疫情发货地区限制通行吗疫情发货地区限制通行吗最新】

    近来【疫情发货地区限制通行吗疫情发货地区限制通行吗最新】

    疫情期间快递车辆限行吗交通管制的类型及对快递的影响临时性交通管制此类管制通常由大型活动、突发事件或道路施工引发,例如暴雨导致路面湿滑、马拉松赛事划定禁行区、疫情检查站设置等。快递车辆可能面临临时限行,导致运输时间延长或路线调整。若管制范围较大(如西安疫情期间),快递公司可能暂停局部区域服务,但不会扣留包裹。法律分析:我国部分地方对车辆进行限行。但是在疫情期...

  • 关于【宜宾疫情重点地区查询,宜宾市的疫情】

    关于【宜宾疫情重点地区查询,宜宾市的疫情】

    宜宾现在是什么风险地区宜宾现在是中高风险地区。通过查询相关公开信息显示,截止2022年12月9日,宜宾全市共有高风险区3个,低风险区1个(叙州区除高风险区以外的其他区域)。封城了。宜宾是四川省辖地级市。通过查询相关资料显示,截止2022年9月23日,宜宾地区近来有3个低风险地区,有11个中风险地区,有3个高风险地区,处于封城中,配合防疫工作人员安排。华蓥山...

  • 疫情最严重的地区在国外(疫情国外最严重的国家)

    疫情最严重的地区在国外(疫情国外最严重的国家)

    国外疫情最严重的国家排名纽约州累计新冠确诊病例达172358例,超过美国以外所有国家,西班牙以158273例位居全球第二。以下是具体数据及分析:纽约州疫情数据根据Worldometer最新数据,纽约州单日新增确诊病例10854例,累计确诊病例突破17万例(172358例)。这一数字使其成为全球首个确诊数超过美国以外所有国家的州级行政区。近来公开信息尚未发布...

返回顶部