近来山西疫情风险地区/近来山西疫情风险地区名单最新

山西有多少高风险地区

〖壹〗、023年7月31日,山西省自然资源厅、省水利厅与省气象局联合发布地质灾害气象风险预警和山洪灾害气象风险预警,提示部分地区存在高风险,需加强防范。地质灾害气象风险预警详情发布时间与机构:2023年7月31日16时56分,由省自然资源厅和省气象局联合发布。预警时段:2023年7月31日20时至8月1日20时。

近来山西疫情风险地区/近来山西疫情风险地区名单最新-第1张图片

〖贰〗、山西有22个高风险地区。根据疫情数据显示,近来山西省新增本土病例4例,新增本土无症状病例643例,拥有22个高风险地区。

近来山西疫情风险地区/近来山西疫情风险地区名单最新-第2张图片

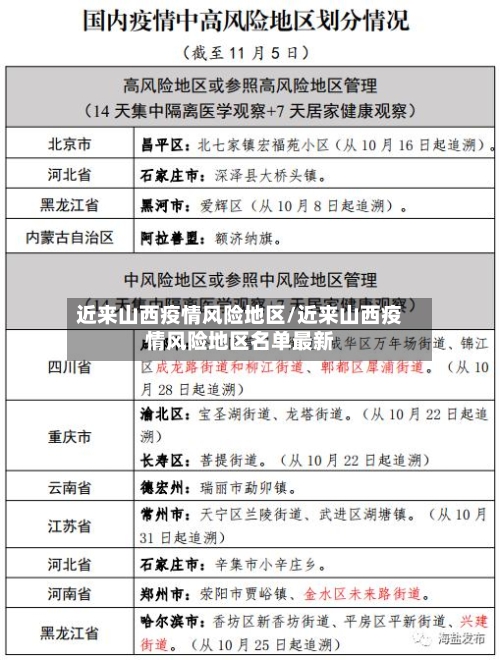
〖叁〗、截止2022年12月10日13时,山西共有低风险地区1204处,高风险地区486处。经查阅山西省疫情防控相关资料山西太原高风险地区35处、大同31处、阳泉109处、长治26处、晋城68处、朔州22处、晋中18处、运城17处、忻州54处、临汾57处、吕梁48处。

近来山西疫情风险地区/近来山西疫情风险地区名单最新-第3张图片

〖肆〗、截止2022年12月1日,山西是高风险地区。截止2022年12月1日,山西省有163处为高风险地区,47处为中风险地区,风险地区主要集中在大同市。山西是中华民族发祥地之一,山西有文字记载的历史达三千年,被誉为华夏文明摇篮,素有中国古代文化博物馆之称。

山西近来是什么风险地区

高风险地区:是指该地区新冠肺炎病例超过了50例,并且14天内是有聚集性疫情出现。

从山西忻州前往广州是否需要隔离和核酸检测,需根据忻州当地风险等级判定,具体如下:高风险地区旅居史人员需实施集中隔离14天(时间从离开忻州所在区/县开始计算),并在第14天分别进行核酸检测。

避免前往中高风险地区,选取低风险或疫情较为平稳的区域进行旅游。尽量减少在人群密集场所的停留时间,保持适当的社交距离。关注旅途安全:除了疫情防控外,还需注意交通安全、饮食安全等,确保整个旅行过程顺利愉快。

不属于。无风险地区很难界定,由于国外欧美地区采取的不作为政策,即使国内某地区做到了静态清零,也不能排除境外输入的可能性。截止到2022年9月7日,根据全国防疫政策规定:国内没有任何无风险地区,山西,不属于无风险地区,而是属于低风险地区。

太原现在属于什么风险地区?

〖壹〗、截止2021-10-21 22:04:35 最新数据显示,太原晋源地区近来没有中、高风险区域,都是低风险地区。

〖贰〗、是的。关于太原市调整高风险区的通告 根据陪歼携国务院联防联控机制优化疫情防控工作二十条措改兄施和《新型芦伏冠状病毒肺炎防控方案(第九版)》有关规定,结合当前疫情防控工作实际,经专家组研判,即日起太原市新增高风险区42个,调整为低风险区33个。是的。

〖叁〗、太原近来属于低风险地区,从太原坐火车到省内地区不需要隔离,出示健康码绿码及行程码绿码则可,坐火车到外省需要根据目的地防控政策决定,建议出发前拨打12345市民热线进行询问。

〖肆〗、以下城市处于地震活跃区域: 台湾地区台湾全省位于环太平洋地震带,地震活动频繁且强度大,震中密集。台北、高雄等城市地震风险较高。 西南地区四川的成都、广元、都江堰等地处于龙门山地震带,2008年汶川地震就发生于此。云南的昆明、大理等地位于欧亚地震带,地壳不稳定,地震灾害频发。

〖伍〗、通。根据太原市疫情管理报告显示,截止2022年10月11日,太原市属于低风险地区,趋于常态化防控管理,因此208国道太原回沁县路通。

〖陆〗、太原尖草坪区属于:低风险区域 风险区大概什么时候能解封:一般是14天就可以解封,而具体要看封闭小区是否有新增病例。若是出现1例阳性病例之后,14天之内核酸检测都是阴性,就可以解封。

相关推荐

  • 江苏地区最新疫情消息(江苏地区最新疫情消息通知)

    江苏地区最新疫情消息(江苏地区最新疫情消息通知)

    江苏疫情在哪里〖壹〗、月2日0-24时,江苏疫情情况如下:新增本土确诊病例:新增5例,分布城市为徐州市1例,苏州市1例,宿迁市3例,均在定点医院隔离治疗。新增本土无症状感染者:新增42例,分布城市为南京市1例,无锡市1例,徐州市1例,苏州市15例,南通市12例,盐城市1例,镇江市3例,泰州市1例,宿迁市7例,均在定点医院接受隔离医学观察。〖贰〗、月17...

  • 阳江疫情封锁地区最新(阳江疫情封锁地区最新情况)

    阳江疫情封锁地区最新(阳江疫情封锁地区最新情况)

    昆明到佛山旅游攻略自驾路线驾车从昆明返回佛山的主要路线通常以广昆高速(G80)和汕昆高速(G78)为核心,途径云南、贵州、广西、广东四省区。以下为沿途经过的主要城市及分段概述:云南省段起点为昆明市区,沿汕昆高速向东行驶,途经石林彝族自治县(以喀斯特地貌闻名),随后进入曲靖市陆良县或师宗县。佛山出发云南自驾游最佳路线推荐经典高速直达路线(省时高效)路线:佛山...

  • 近来【莆田地区详细疫情莆田疫情具体分布情况】

    近来【莆田地区详细疫情莆田疫情具体分布情况】

    今日疫情信息(0917)新增无症状感染者20例,其中本土病例均在福建莆田市,境外输入14例。无新增死亡病例,新增疑似病例2例,均为上海报告的境外输入病例。截至昨天,现有确诊病例916例,其中重症病例5例。福建今日疫情信息今天下午四点,福建省政府新闻办召开疫情防控工作新闻发布会,通报疫情防控等最新情况。作组、专班名称联系电话指挥部办公室(县卫健局):091...

  • 周庄什么地区有疫情了啊/周庄最新疫情报告

    周庄什么地区有疫情了啊/周庄最新疫情报告

    江阴市疫情防控通告(2022年第44号)〖壹〗、月11日0-24时,我市新增阳性感染者43例,均为无症状感染者(其中隔离点41例,封控区1例,管控区1例)。上述人员均已按要求转运至无锡市定点诊疗机构,涉及病例居所、工作场所、经停的重点区域已迅速落实管控措施。现将无症状感染者情况公布如下:无症状感染者第373:住址为周庄镇华宏世纪苑。居家隔离筛查发现。〖贰〗...

  • 最近【现在哪个地区还有新冠疫情,现在那个地方还有疫情】

    最近【现在哪个地区还有新冠疫情,现在那个地方还有疫情】

    新冠真的结束了吗?新冠疫情尚未结束。国家卫健委明确表示,世界卫生组织宣布新冠疫情不再构成“世界关注的突发公共卫生事件”,并不意味着疫情终结或危害彻底消失,我国仍需持续采取防控措施。具体依据如下:世界判定不等于疫情终结世界卫生组织的判定仅表明人类当前具备有效控制疫情的能力,但新冠病毒仍存在变异风险,疫情危害未完全消除。新冠病毒最早于2019年出现,2023年...

  • 近来【疫情地区微信禁登怎么办疫情期间不能注册微信吗】

    近来【疫情地区微信禁登怎么办疫情期间不能注册微信吗】

    微信里的疫情健康码登录不了怎么弄〖壹〗、微信健康码登录不了的解决方法如下:检查网络状态首先,请确保您的手机网络连接正常。由于健康码的加载和验证需要稳定的网络连接,因此网络不稳定或信号弱可能会导致登录失败。您可以尝试切换到其他网络环境(如从Wi-Fi切换到4G/5G),或者刷新当前网络,看看是否能解决问题。〖贰〗、微信健康码登录不上,可通过反馈问题来解决,...

  • 上海普陀今天疫情地区/上海普陀 疫情

    上海普陀今天疫情地区/上海普陀 疫情

    突发!上海新增一例确诊,大三甲停诊!月1日上海市新增1例新冠肺炎本土确诊病例,普陀区一地调整为中风险地区,上海交通大学医学院附属瑞金医院总院暂停门诊服务。具体信息如下:新增确诊病例情况3月1日,上海市新增1例新冠肺炎本土确诊病例,为女性,56岁,退休,居住于普陀区志丹路155号西部名都花园。该病例已闭环转运至上海市公共卫生临床中心隔离治疗,近来病情稳定。...

  • 最近【厦滘有无疫情地区吗最新消息,厦滘地图】

    最近【厦滘有无疫情地区吗最新消息,厦滘地图】

    厦滘有哪些市场〖壹〗、厦滘的市场主要有以下几个:厦滘菜市场厦滘菜市场是厦滘地区最大的农贸市场之一。这里汇聚了各种新鲜的蔬菜、水果、肉类、海鲜等食品,以及各种日常生活用品。市场内摊位众多,商品丰富,是当地居民日常购物的重要场所。服装鞋帽市场厦滘的服装鞋帽市场以其多样化的商品和实惠的费用吸引了众多消费者。这里不仅有各种时尚服装,还有各种鞋子和配饰。〖贰〗、...

  • 近来山西疫情风险地区/近来山西疫情风险地区名单最新

    近来山西疫情风险地区/近来山西疫情风险地区名单最新

    山西有多少高风险地区〖壹〗、023年7月31日,山西省自然资源厅、省水利厅与省气象局联合发布地质灾害气象风险预警和山洪灾害气象风险预警,提示部分地区存在高风险,需加强防范。地质灾害气象风险预警详情发布时间与机构:2023年7月31日16时56分,由省自然资源厅和省气象局联合发布。预警时段:2023年7月31日20时至8月1日20时。〖贰〗、山西有22个高风...

  • 福建疫情风险地区分类表(福建疫情风险地区划分)

    福建疫情风险地区分类表(福建疫情风险地区划分)

    福建甲流疫情高风险地区〖壹〗、近来公开信息中,2025年10月以来福建泉州新增多个新冠肺炎疫情防控高风险地区,但这些地区是针对新冠肺炎疫情划定的,与甲流疫情并无直接关联。甲流即甲型流行性感冒,是由甲型流感病毒引起的急性呼吸道传染病,其高风险地区的判定与新冠肺炎高风险地区的判定标准不同,不能简单将两者划等号。〖贰〗、免疫削弱影响:新冠疫情后人群整体免疫力下降...

返回顶部