疫情地区封城了吗(疫情地区封城了吗今天)

出货请注意:这些国家因疫情失控又开始封城了!

〖壹〗、近期泰国、越南、缅甸、澳大利亚、新西兰等国因疫情反弹实施封城措施,外贸货代企业需密切关注物流风险并做好应对准备。 以下是具体国家情况及风险提示:泰国 封城措施:延长29府(含首都曼谷)“封城”及宵禁至8月31日,原管控区由13府扩大至29府。

〖贰〗、近来马来西亚、泰国、孟加拉国、南非、澳大利亚等多国因新冠疫情反弹再次实施封锁措施,导致FBA头程物流大面积延误,外贸企业需密切关注疫情动态、物流时效及目的港清关等风险。马来西亚:全面封城延长且不设期限,自6月28日起继续执行严格预防措施,直至单日确诊病例等数据达标。

〖叁〗、多国疫情反弹及封锁措施新西兰:全国自17日23时59分起实施第4级、即比较高级防疫响应措施,奥克兰和科罗曼德尔“封城”7天,其他城市“封城”至少3天。泰国:将比较高等级疫情管控区由原先13个府扩大至29个府,并宣布对这些府实行“封城”措施至8月31日。

〖肆〗、政府3月13日通过疫情防控法令,要求从15日起将包括首都罗马在内的意大利半数以上地区划为疫情防控比较高等级的红色区域,实施“封城”措施。意大利总理府3月31日举行内阁部长会议,并正式批准从4月2日开始实施的防疫法令。

新冠全国封城是哪一年

日:武汉“封城”。2020年2月:7日:深圳成为全国首个凭“健康码”出行的城市。8日:国家卫生健康委将新型冠状病毒感染的肺炎暂命名为新型冠状病毒肺炎(简称新冠肺炎)。2020年3月:6日:通信大数据行程卡(简称“行程码”)上线。2020年4月:8日:武汉正式解封,中国新冠防控首战告捷。

020年,中国历史上的一个关键节点,武汉市因新冠病毒疫情的严重爆发,实施了一项前所未有的公共卫生措施——全国封城。这一决定在1月23日10时正式生效,武汉市的航空和铁路交通系统被严格管制,机场、火车站等交通要道被暂时关闭,以遏制疫情的进一步扩散。

发现与封城:2020年年初,新冠肺炎在中国武汉被发现,并迅速蔓延。为了遏制疫情扩散,武汉于2020年1月23日晚十点宣布封城,随后全国各地也陆续宣布封城,进入一级紧急状态。封城时间:这场疫情导致中国大部分地方封城了两个多月的时间,直到4月18日武汉宣布解封,中国所有城市才全部解封。

2022苏州封城了吗?(附疫情最消息)

022年苏州没有封城,但针对疫情形势对部分区域实施了严格管控措施,且全市范围内动态调整封控区、管控区、防范区数量,同时昆山、太仓及苏州工业园区部分区域曾实施全域或局部静态管理。 以下是具体说明:未实施全市封城计划根据《苏州市新冠肺炎疫情防控工作新闻发布会》(4月12日)内容,苏州明确没有封城计划。

022年苏州未封城,现在能去,但需根据疫情形势和防控要求做好准备。以下是关于苏州疫情的详细信息:2022年苏州封城情况苏州未整体封城:尽管苏州发生了本土疫情,但并未达到需要封城管控的程度。不过,苏州部分区域被划分为封控区、管控区和风险防范区,这些区域实行封闭管理,小区人员只进不出。

022年苏州未封城,但实行严格管控措施,非必要不建议前往,以下是具体政策说明:2022年苏州封城最新消息苏州并未封城,但针对疫情采取了严格管控措施:封控区:对确诊病例密切活动场所实施“区域封闭、足不出户、服务上门”措施。

022年苏州并未实施全市封城,因此不存在封城天数的统计。具体说明如下:官方明确无封城计划:根据2022年4月12日苏州市新冠肺炎疫情防控新闻发布会内容,苏州市政府明确表示没有封城计划,仅针对疫情发生的局部区域采取严格管控措施。

相关推荐

  • 丹阳疫情地区有哪些/丹阳是疫区吗

    丹阳疫情地区有哪些/丹阳是疫区吗

    镇江丹阳市疫情最新消息丹阳最新疫情发布最新消息2022年4月1日,镇江市新冠肺炎疫情联防联控指挥部发布指出:3月31日晚,镇江市丹阳市对外地途经丹阳人员核酸检测,发现1人初筛呈阳性,市疾控中心复核为阳性,经市级专家组会诊,诊断为新型冠状病毒无症状感染者。近来,正在市传染病医院隔离医学观察。国家流感中心2月23日发布的《流感监测周报》显示,我国流感病毒检测阳...

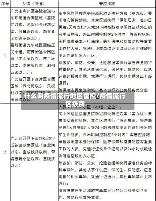
  • 什么叫疫情流行地区管控/疫情流行区级别

    什么叫疫情流行地区管控/疫情流行区级别

    什么是封控区、管控区、防范区?这里有你需要的答案!〖壹〗、封控区、管控区、防范区是发生疫情的地区根据疫情传播风险的高低,将社区防控精准划分为三个区域,实施分类管理措施,具体如下:封控区管理原则:区域封闭、足不出户、服务上门。划分标准:病例和无症状感染者的居住地所在小区及活动频繁的周边区域可划分为封控区。〖贰〗、防范区县(区)内封控区、管控区以外的区域均为防...

  • 梅河哪个地区有疫情了(梅河哪个地区有疫情了呢)

    梅河哪个地区有疫情了(梅河哪个地区有疫情了呢)

    截至3月14日24时新型冠状病毒肺炎疫情最新情况〖壹〗、截至3月14日24时)四川省疫情最新情况3月14日0-24时,四川省无新增确诊病例,新增治愈出院病例5例,无新增疑似病例,无新增死亡病例。截至3月14日0时,四川省累计报告新型冠状病毒肺炎确诊病例539例,涉及21个市(州)。四川省已连续10天无新增确诊病例。〖贰〗、烟台市卫生健康委员会2022年3月...

  • 【疫情低风险地区的健康码,去疫情低风险地区健康码会变色吗?】

    【疫情低风险地区的健康码,去疫情低风险地区健康码会变色吗?】

    低风险地区码怎么弄低风险地区行程码带星号,可通过支付宝进行核酸检测结果申诉以解决,具体步骤如下:准备工具:确保使用的手机设备为常见型号(如华为honor10),系统版本兼容(如EMUI0.0),并安装支付宝应用(版本6或更新)。低风险地区健康码一律为绿色,找健康码步骤(我在这里以湖北为例):打开支付宝,搜索“健康码”,点击搜索结果。进入“鄂汇办”湖...

  • 河北省各个地区的疫情/河北省各地市疫情报告

    河北省各个地区的疫情/河北省各地市疫情报告

    河北如今哪些地方疫情比较严重,哪些地方情况良好?疫情严重的主要就是石家庄和邢台,其他地区都还好。其实近来河北地区就是石家庄和邢台的疫情严重,尤其是石家庄,感染情况太严重了。至于河北的其他地区,基本上都还好。最让我受不了的就是,很多地区都不允许河北牌照的车辆通行了,甚至还包括北京、天津这些地方。河北疫情最严重的城市是张家口。通过查询相关公开信息显示截止于20...

  • 石家庄疫情涉及地区(石家庄疫情涉及省份)

    石家庄疫情涉及地区(石家庄疫情涉及省份)

    Z22次列车发现多例阳性Z22次列车已发现多例阳性感染者,河北石家庄市发布紧急提醒,要求相关乘客及密接人员主动报备并配合防控措施。核心信息梳理事件背景:8月17日,由西藏途经石家庄的Z22次列车上发现多例阳性感染者,多名乘客在石家庄站下车。官方行动:石家庄市疫情防控总指挥部办公室发布通告,要求相关人员主动报备并配合防控。月18日,滑县4例感染者为西藏返滑人...

  • 吴川疫情风险地区地图(吴川疫情报告)

    吴川疫情风险地区地图(吴川疫情报告)

    2021年6月全国高中低风险地区最新名单〖壹〗、经广州市新冠肺炎防控指挥部同意,自2021年6月14日起,白云区永平街道集贤路集安街3号、集贤路109号由低风险地区调整为中风险地区。经广州市新冠肺炎防控指挥部同意,自2021年6月13日起,我市南沙区珠江街道珠江西一路(14141414150号)由低风险地区调整为中风险地区。其他地区风险等级不变。〖贰〗、自...

  • 南安疫情有高风险地区吗/南安市疫情风险等级

    南安疫情有高风险地区吗/南安市疫情风险等级

    福建泉州南安洪濑到西安车站要隔离吗?〖壹〗、你好的现在来看肯定是不需要隔离的:国内的话基本是只要携带核酸检测报告就能通行无阻。同省的话更是不用核酸检测报告了。低风险地区,不需要隔离,甚至下周起连核酸检测报告都免除了!但是如果是中高风险或者当地没有发布疫情解除的相关公告的话去外地还是要被集中隔离或者居家隔离的。福建省南安市回龙岩连城县要隔离吗?〖壹〗、...

  • 最近【广州地区疫情区,广州疫情疫区】

    最近【广州地区疫情区,广州疫情疫区】

    广州疫情防控地图查询(封控区+管控区+防范区)〖壹〗、广州疫情防控地图可通过微信搜索公众号“广州本地宝”,关注后在对话框回复“封控”获取查询入口,入口支持查看各区封控区、管控区、防范区范围及服务热线。〖贰〗、广州管控区域地图可通过微信搜索“广州本地宝”公众号,关注后在对话框回复【封控】获取入口进行查看,同时可获取各区封控区、管控区、防范区名单、管理措施及服...

  • 疫情地区封城了吗(疫情地区封城了吗今天)

    疫情地区封城了吗(疫情地区封城了吗今天)

    出货请注意:这些国家因疫情失控又开始封城了!〖壹〗、近期泰国、越南、缅甸、澳大利亚、新西兰等国因疫情反弹实施封城措施,外贸货代企业需密切关注物流风险并做好应对准备。以下是具体国家情况及风险提示:泰国封城措施:延长29府(含首都曼谷)“封城”及宵禁至8月31日,原管控区由13府扩大至29府。〖贰〗、近来马来西亚、泰国、孟加拉国、南非、澳大利亚等多国因新冠...

返回顶部